View on GitHub

DNSViz: A DNS visualization tool

mailbox.org

Updated: 2025-12-12 14:53:36 UTC (1 day ago) Update now
« Previous analysis | Next analysis »
DNSSEC options (hide)
  1. |?|
  2. |?|
  3. |?|
  4. |?|
  5. |?|
  6. |?|
  7. |?|
  8. |?|
  9. |?|
  10. |?|
Notices
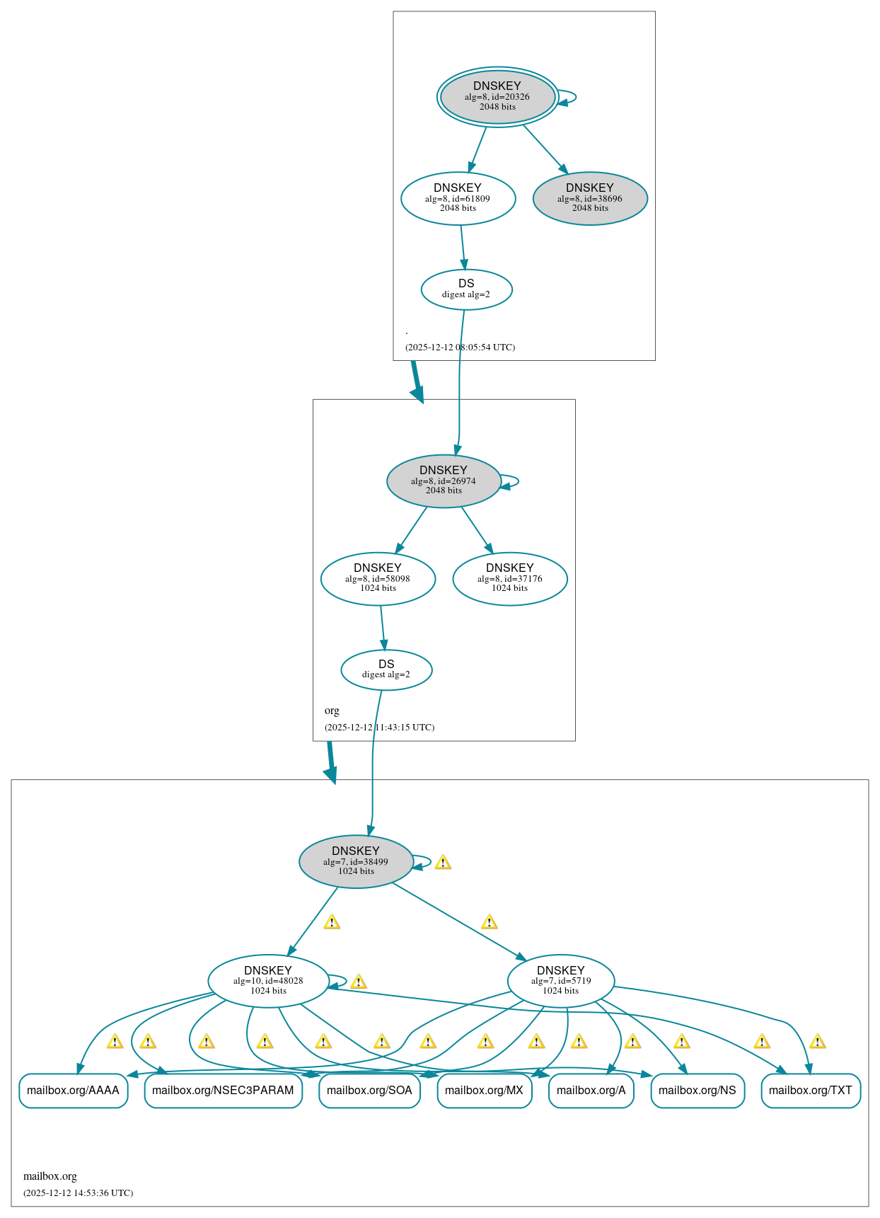
DNSSEC Authentication Chain

RRset statusRRset status

Secure (7)
  • mailbox.org/A
  • mailbox.org/AAAA
  • mailbox.org/MX
  • mailbox.org/NS
  • mailbox.org/NSEC3PARAM
  • mailbox.org/SOA
  • mailbox.org/TXT

DNSKEY/DS/NSEC statusDNSKEY/DS/NSEC status

Secure (11)
  • ./DNSKEY (alg 8, id 20326)
  • ./DNSKEY (alg 8, id 38696)
  • ./DNSKEY (alg 8, id 61809)
  • mailbox.org/DNSKEY (alg 10, id 48028)
  • mailbox.org/DNSKEY (alg 7, id 38499)
  • mailbox.org/DNSKEY (alg 7, id 5719)
  • mailbox.org/DS (alg 7, id 38499)
  • org/DNSKEY (alg 8, id 26974)
  • org/DNSKEY (alg 8, id 37176)
  • org/DNSKEY (alg 8, id 58098)
  • org/DS (alg 8, id 26974)

Delegation statusDelegation status

Secure (2)
  • . to org
  • org to mailbox.org

NoticesNotices

Errors (4)
  • mailbox.org/CNAME has errors; select the "Denial of existence" DNSSEC option to see them.
  • a14h2.07hy8.mailbox.org/A has errors; select the "Denial of existence" DNSSEC option to see them.
  • mailbox.org/CDS has errors; select the "Denial of existence" DNSSEC option to see them.
  • mailbox.org/CDNSKEY has errors; select the "Denial of existence" DNSSEC option to see them.
Warnings (25)
  • RRSIG mailbox.org/A alg 10, id 48028: DNSSEC implementers are recommended against implementing signing with DNSSEC algorithm 10 (RSASHA512). See RFC 8624, Sec. 3.1.
  • RRSIG mailbox.org/A alg 7, id 5719: DNSSEC implementers are recommended against implementing signing with DNSSEC algorithm 7 (RSASHA1NSEC3SHA1). See RFC 8624, Sec. 3.1.
  • RRSIG mailbox.org/AAAA alg 10, id 48028: DNSSEC implementers are recommended against implementing signing with DNSSEC algorithm 10 (RSASHA512). See RFC 8624, Sec. 3.1.
  • RRSIG mailbox.org/AAAA alg 7, id 5719: DNSSEC implementers are recommended against implementing signing with DNSSEC algorithm 7 (RSASHA1NSEC3SHA1). See RFC 8624, Sec. 3.1.
  • RRSIG mailbox.org/DNSKEY alg 10, id 48028: DNSSEC implementers are recommended against implementing signing with DNSSEC algorithm 10 (RSASHA512). See RFC 8624, Sec. 3.1.
  • RRSIG mailbox.org/DNSKEY alg 10, id 48028: DNSSEC implementers are recommended against implementing signing with DNSSEC algorithm 10 (RSASHA512). See RFC 8624, Sec. 3.1.
  • RRSIG mailbox.org/DNSKEY alg 10, id 48028: DNSSEC implementers are recommended against implementing signing with DNSSEC algorithm 10 (RSASHA512). See RFC 8624, Sec. 3.1.
  • RRSIG mailbox.org/DNSKEY alg 7, id 38499: DNSSEC implementers are recommended against implementing signing with DNSSEC algorithm 7 (RSASHA1NSEC3SHA1). See RFC 8624, Sec. 3.1.
  • RRSIG mailbox.org/DNSKEY alg 7, id 38499: DNSSEC implementers are recommended against implementing signing with DNSSEC algorithm 7 (RSASHA1NSEC3SHA1). See RFC 8624, Sec. 3.1.
  • RRSIG mailbox.org/DNSKEY alg 7, id 38499: DNSSEC implementers are recommended against implementing signing with DNSSEC algorithm 7 (RSASHA1NSEC3SHA1). See RFC 8624, Sec. 3.1.
  • RRSIG mailbox.org/MX alg 10, id 48028: DNSSEC implementers are recommended against implementing signing with DNSSEC algorithm 10 (RSASHA512). See RFC 8624, Sec. 3.1.
  • RRSIG mailbox.org/MX alg 7, id 5719: DNSSEC implementers are recommended against implementing signing with DNSSEC algorithm 7 (RSASHA1NSEC3SHA1). See RFC 8624, Sec. 3.1.
  • RRSIG mailbox.org/NS alg 10, id 48028: DNSSEC implementers are recommended against implementing signing with DNSSEC algorithm 10 (RSASHA512). See RFC 8624, Sec. 3.1.
  • RRSIG mailbox.org/NS alg 7, id 5719: DNSSEC implementers are recommended against implementing signing with DNSSEC algorithm 7 (RSASHA1NSEC3SHA1). See RFC 8624, Sec. 3.1.
  • RRSIG mailbox.org/NSEC3PARAM alg 10, id 48028: DNSSEC implementers are recommended against implementing signing with DNSSEC algorithm 10 (RSASHA512). See RFC 8624, Sec. 3.1.
  • RRSIG mailbox.org/NSEC3PARAM alg 7, id 5719: DNSSEC implementers are recommended against implementing signing with DNSSEC algorithm 7 (RSASHA1NSEC3SHA1). See RFC 8624, Sec. 3.1.
  • RRSIG mailbox.org/SOA alg 10, id 48028: DNSSEC implementers are recommended against implementing signing with DNSSEC algorithm 10 (RSASHA512). See RFC 8624, Sec. 3.1.
  • RRSIG mailbox.org/SOA alg 7, id 5719: DNSSEC implementers are recommended against implementing signing with DNSSEC algorithm 7 (RSASHA1NSEC3SHA1). See RFC 8624, Sec. 3.1.
  • RRSIG mailbox.org/TXT alg 10, id 48028: DNSSEC implementers are recommended against implementing signing with DNSSEC algorithm 10 (RSASHA512). See RFC 8624, Sec. 3.1.
  • RRSIG mailbox.org/TXT alg 7, id 5719: DNSSEC implementers are recommended against implementing signing with DNSSEC algorithm 7 (RSASHA1NSEC3SHA1). See RFC 8624, Sec. 3.1.
  • mailbox.org/CNAME has warnings; select the "Denial of existence" DNSSEC option to see them.
  • mailbox.org/DNSKEY has warnings; select the "Denial of existence" DNSSEC option to see them.
  • a14h2.07hy8.mailbox.org/A has warnings; select the "Denial of existence" DNSSEC option to see them.
  • mailbox.org/CDS has warnings; select the "Denial of existence" DNSSEC option to see them.
  • mailbox.org/CDNSKEY has warnings; select the "Denial of existence" DNSSEC option to see them.

DNSKEY legend

Full legend
SEP bit setSEP bit set
Revoke bit setRevoke bit set
Trust anchorTrust anchor
Download: png | svg
Warning JavaScript is required to make the graph below interactive.
DNSSEC authentication graph