View on GitHub

DNSViz: A DNS visualization tool

mail.protection.outlook.com

DNSSEC options (hide)
  1. |?|
  2. |?|
  3. |?|
  4. |?|
  5. |?|
  6. |?|
  7. |?|
  8. |?|
  9. |?|
  10. |?|
Notices
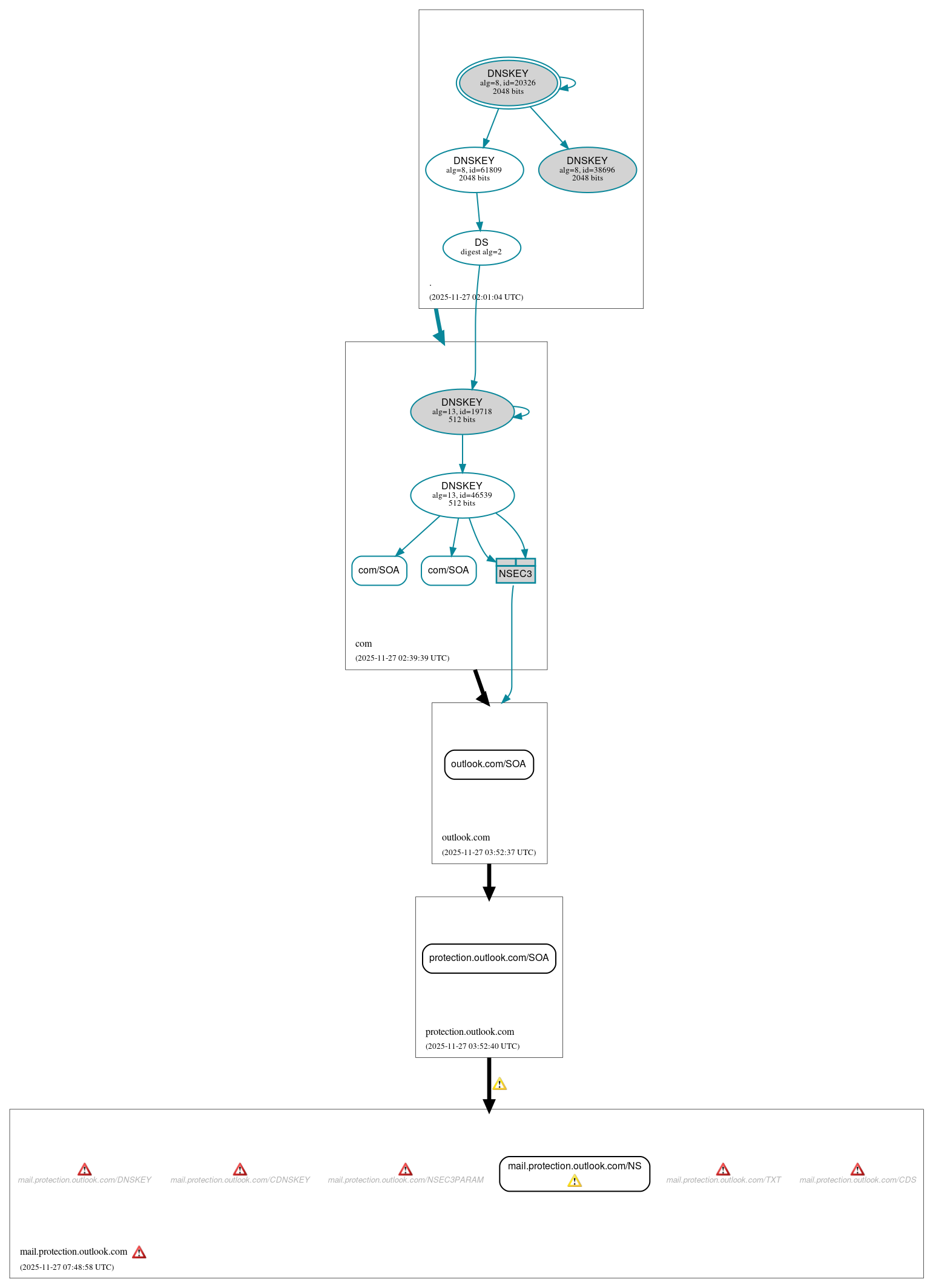
DNSSEC Authentication Chain

RRset statusRRset status

Insecure (3)
  • mail.protection.outlook.com/NS
  • outlook.com/SOA
  • protection.outlook.com/SOA
Secure (2)
  • com/SOA
  • com/SOA

DNSKEY/DS/NSEC statusDNSKEY/DS/NSEC status

Secure (7)
  • ./DNSKEY (alg 8, id 20326)
  • ./DNSKEY (alg 8, id 38696)
  • ./DNSKEY (alg 8, id 61809)
  • NSEC3 proving non-existence of outlook.com/DS
  • com/DNSKEY (alg 13, id 19718)
  • com/DNSKEY (alg 13, id 46539)
  • com/DS (alg 13, id 19718)

Delegation statusDelegation status

Insecure (3)
  • com to outlook.com
  • outlook.com to protection.outlook.com
  • protection.outlook.com to mail.protection.outlook.com
Secure (1)
  • . to com

NoticesNotices

Errors (10)
  • mail.protection.outlook.com zone: The server(s) were not responsive to queries over TCP. See RFC 1035, Sec. 4.2. (104.47.68.17, 104.47.118.177)
  • mail.protection.outlook.com/CDNSKEY: The response had an invalid RCODE (NOTIMP). See RFC 1035, Sec. 4.1.1. (104.47.68.17, 104.47.118.177, UDP_-_NOEDNS_)
  • mail.protection.outlook.com/CDS: The response had an invalid RCODE (NOTIMP). See RFC 1035, Sec. 4.1.1. (104.47.68.17, 104.47.118.177, UDP_-_NOEDNS_)
  • mail.protection.outlook.com/DNSKEY: The response had an invalid RCODE (NOTIMP). See RFC 1035, Sec. 4.1.1. (104.47.68.17, 104.47.118.177, UDP_-_NOEDNS_)
  • mail.protection.outlook.com/NSEC3PARAM: The response had an invalid RCODE (NOTIMP). See RFC 1035, Sec. 4.1.1. (104.47.68.17, 104.47.118.177, UDP_-_NOEDNS_)
  • mail.protection.outlook.com/TXT: The response had an invalid RCODE (NOTIMP). See RFC 1035, Sec. 4.1.1. (104.47.68.17, 104.47.118.177, UDP_-_NOEDNS_)
  • mail.protection.outlook.com/SOA has errors; select the "Denial of existence" DNSSEC option to see them.
  • 1hr5e.g48m7.mail.protection.outlook.com/A has errors; select the "Denial of existence" DNSSEC option to see them.
  • mail.protection.outlook.com/CNAME has errors; select the "Denial of existence" DNSSEC option to see them.
  • mail.protection.outlook.com/DNSKEY has errors; select the "Denial of existence" DNSSEC option to see them.
Warnings (8)
  • mail.protection.outlook.com/NS: The response had an invalid RCODE (FORMERR) until EDNS was disabled. See RFC 6891, Sec. 6.2.6. (104.47.68.17, 104.47.118.177, UDP_-_EDNS0_4096_D_KN)
  • protection.outlook.com to mail.protection.outlook.com: The following NS name(s) were found in the authoritative NS RRset, but not in the delegation NS RRset (i.e., in the protection.outlook.com zone): ns2-proddns.glbdns.o365filtering.com, ns1-proddns.glbdns.o365filtering.com See RFC 1034, Sec. 4.2.2.
  • protection.outlook.com to mail.protection.outlook.com: The following NS name(s) were found in the delegation NS RRset (i.e., in the protection.outlook.com zone), but not in the authoritative NS RRset: ns1-proddns.glbdns.protection.outlook.com, ns2-proddns.glbdns.protection.outlook.com See RFC 1034, Sec. 4.2.2.
  • mail.protection.outlook.com/SOA has warnings; select the "Denial of existence" DNSSEC option to see them.
  • mail.protection.outlook.com/A has warnings; select the "Denial of existence" DNSSEC option to see them.
  • mail.protection.outlook.com/AAAA has warnings; select the "Denial of existence" DNSSEC option to see them.
  • mail.protection.outlook.com/MX has warnings; select the "Denial of existence" DNSSEC option to see them.
  • 1hr5e.g48m7.mail.protection.outlook.com/A has warnings; select the "Denial of existence" DNSSEC option to see them.

DNSKEY legend

Full legend
SEP bit setSEP bit set
Revoke bit setRevoke bit set
Trust anchorTrust anchor
Download: png | svg
Warning JavaScript is required to make the graph below interactive.
DNSSEC authentication graph