View on GitHub

DNSViz: A DNS visualization tool

locaweb.com.br

DNSSEC options (hide)
  1. |?|
  2. |?|
  3. |?|
  4. |?|
  5. |?|
  6. |?|
  7. |?|
  8. |?|
  9. |?|
  10. |?|
Notices
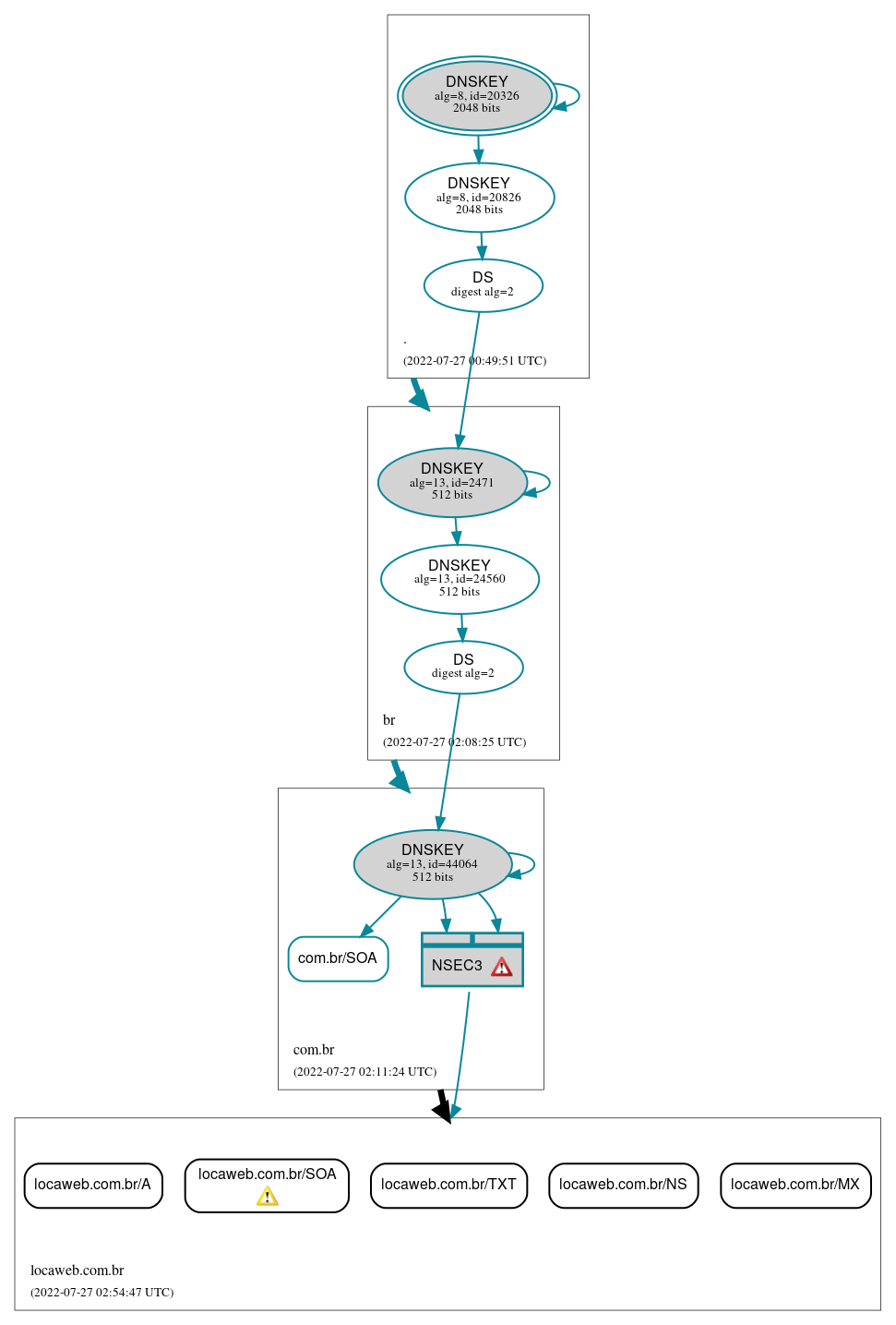
DNSSEC Authentication Chain

RRset statusRRset status

Insecure (5)
  • locaweb.com.br/A
  • locaweb.com.br/MX
  • locaweb.com.br/NS
  • locaweb.com.br/SOA
  • locaweb.com.br/TXT
Secure (1)
  • com.br/SOA

DNSKEY/DS/NSEC statusDNSKEY/DS/NSEC status

Secure (8)
  • ./DNSKEY (alg 8, id 20326)
  • ./DNSKEY (alg 8, id 20826)
  • NSEC3 proving non-existence of locaweb.com.br/DS
  • br/DNSKEY (alg 13, id 24560)
  • br/DNSKEY (alg 13, id 2471)
  • br/DS (alg 13, id 2471)
  • com.br/DNSKEY (alg 13, id 44064)
  • com.br/DS (alg 13, id 44064)

Delegation statusDelegation status

Insecure (1)
  • com.br to locaweb.com.br
Secure (2)
  • . to br
  • br to com.br

NoticesNotices

Errors (3)
  • NSEC3 proving non-existence of locaweb.com.br/DS: An iterations count of 0 must be used in NSEC3 records to alleviate computational burdens. See RFC 9276, Sec. 3.1.
  • NSEC3 proving non-existence of locaweb.com.br/DS: An iterations count of 0 must be used in NSEC3 records to alleviate computational burdens. See RFC 9276, Sec. 3.1.
  • locaweb.com.br/DS has errors; select the "Denial of existence" DNSSEC option to see them.
Warnings (4)
  • NSEC3 proving non-existence of locaweb.com.br/DS: The salt value for an NSEC3 record should be empty. See RFC 9276, Sec. 3.1.
  • NSEC3 proving non-existence of locaweb.com.br/DS: The salt value for an NSEC3 record should be empty. See RFC 9276, Sec. 3.1.
  • locaweb.com.br/SOA: The server responded with no OPT record, rather than with RCODE FORMERR. See RFC 6891, Sec. 7. (186.202.8.254, 2804:218:7002:0:189:126:101:254, TCP_-_EDNS0_4096_D_N)
  • locaweb.com.br/DS has warnings; select the "Denial of existence" DNSSEC option to see them.

DNSKEY legend

Full legend
SEP bit setSEP bit set
Revoke bit setRevoke bit set
Trust anchorTrust anchor
Download: png | svg
Warning JavaScript is required to make the graph below interactive.
DNSSEC authentication graph