View on GitHub

DNSViz: A DNS visualization tool

locaweb.com.br

DNSSEC options (hide)
  1. |?|
  2. |?|
  3. |?|
  4. |?|
  5. |?|
  6. |?|
  7. |?|
  8. |?|
  9. |?|
  10. |?|
Notices
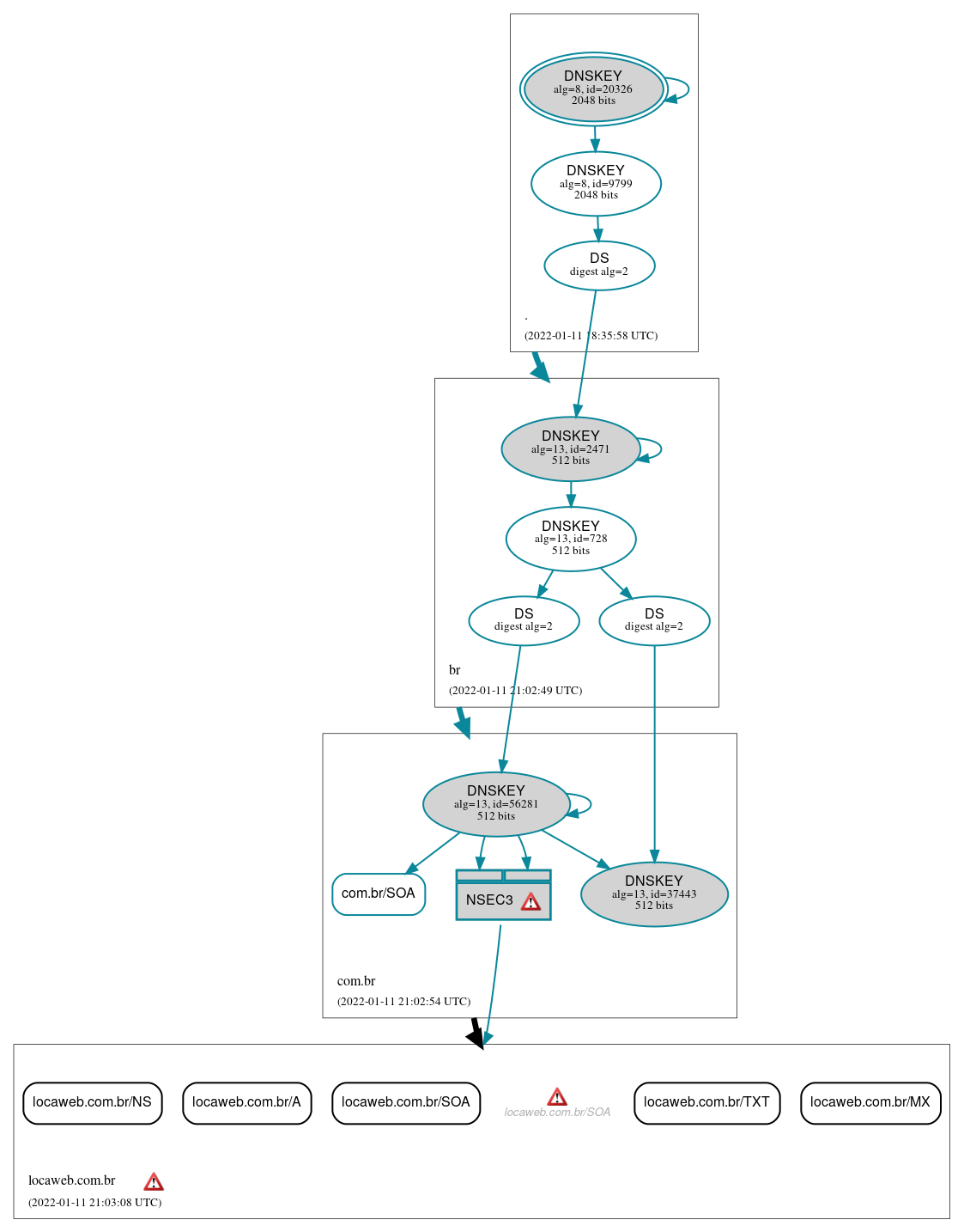
DNSSEC Authentication Chain

RRset statusRRset status

Insecure (5)
  • locaweb.com.br/A
  • locaweb.com.br/MX
  • locaweb.com.br/NS
  • locaweb.com.br/SOA
  • locaweb.com.br/TXT
Secure (1)
  • com.br/SOA

DNSKEY/DS/NSEC statusDNSKEY/DS/NSEC status

Secure (10)
  • ./DNSKEY (alg 8, id 20326)
  • ./DNSKEY (alg 8, id 9799)
  • NSEC3 proving non-existence of locaweb.com.br/DS
  • br/DNSKEY (alg 13, id 2471)
  • br/DNSKEY (alg 13, id 728)
  • br/DS (alg 13, id 2471)
  • com.br/DNSKEY (alg 13, id 37443)
  • com.br/DNSKEY (alg 13, id 56281)
  • com.br/DS (alg 13, id 37443)
  • com.br/DS (alg 13, id 56281)

Delegation statusDelegation status

Insecure (1)
  • com.br to locaweb.com.br
Secure (2)
  • . to br
  • br to com.br

NoticesNotices

Errors (5)
  • NSEC3 proving non-existence of locaweb.com.br/DS: An iterations count of 0 must be used in NSEC3 records to alleviate computational burdens. See RFC 9276, Sec. 3.1.
  • NSEC3 proving non-existence of locaweb.com.br/DS: An iterations count of 0 must be used in NSEC3 records to alleviate computational burdens. See RFC 9276, Sec. 3.1.
  • locaweb.com.br zone: The server(s) were not responsive to queries over TCP. See RFC 1035, Sec. 4.2. (186.202.8.254, 187.45.248.254, 189.126.101.254)
  • locaweb.com.br/SOA: No response was received from the server over TCP (tried 3 times). See RFC 1035, Sec. 4.2. (186.202.8.254, 187.45.248.254, 189.126.101.254, TCP_-_EDNS0_4096_D_N)
  • locaweb.com.br/DS has errors; select the "Denial of existence" DNSSEC option to see them.
Warnings (3)
  • NSEC3 proving non-existence of locaweb.com.br/DS: The salt value for an NSEC3 record should be empty. See RFC 9276, Sec. 3.1.
  • NSEC3 proving non-existence of locaweb.com.br/DS: The salt value for an NSEC3 record should be empty. See RFC 9276, Sec. 3.1.
  • locaweb.com.br/DS has warnings; select the "Denial of existence" DNSSEC option to see them.

DNSKEY legend

Full legend
SEP bit setSEP bit set
Revoke bit setRevoke bit set
Trust anchorTrust anchor
Download: png | svg
Warning JavaScript is required to make the graph below interactive.
DNSSEC authentication graph