View on GitHub

DNSViz: A DNS visualization tool

locaweb.com.br

DNSSEC options (hide)
  1. |?|
  2. |?|
  3. |?|
  4. |?|
  5. |?|
  6. |?|
  7. |?|
  8. |?|
  9. |?|
  10. |?|
Notices
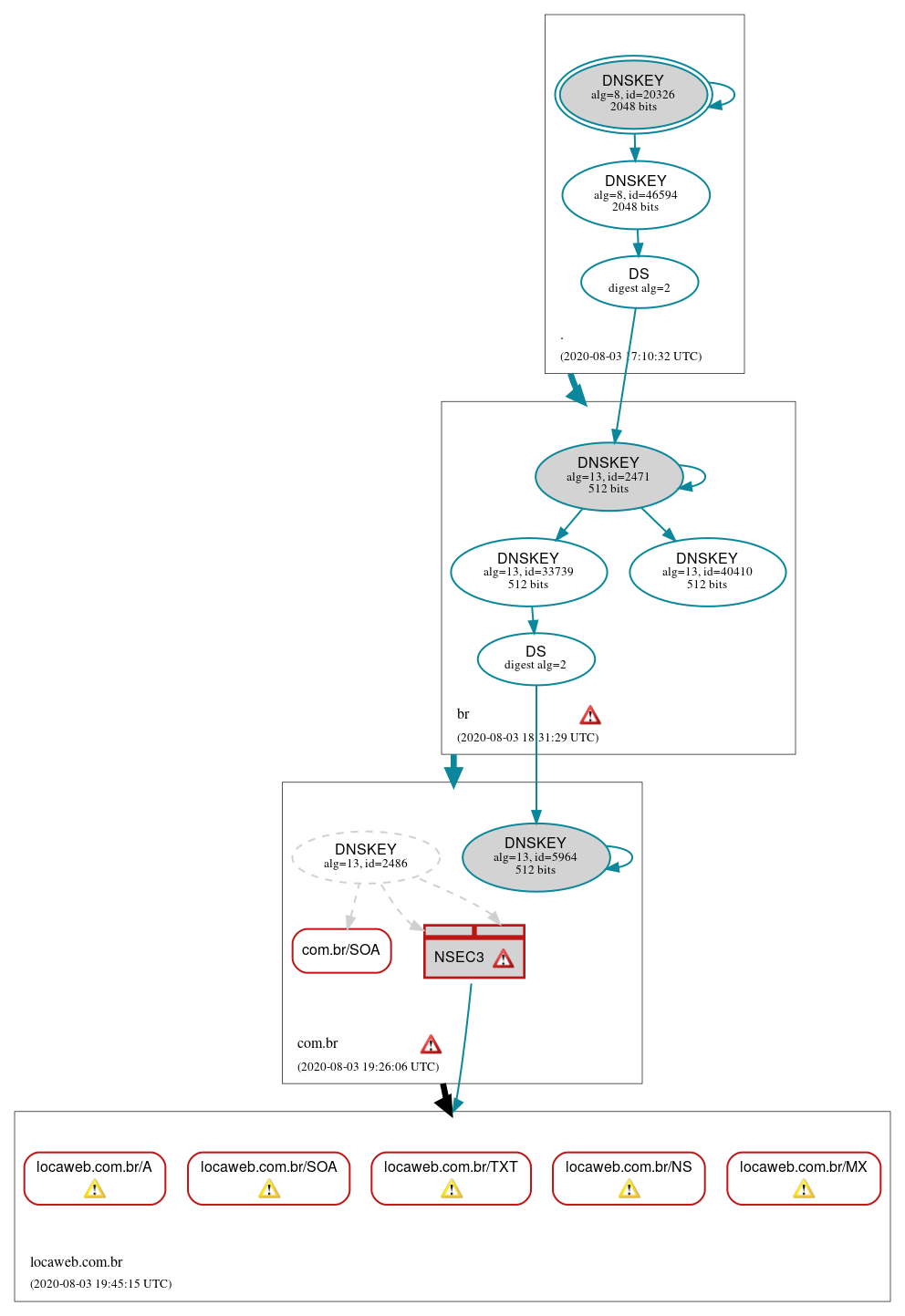
DNSSEC Authentication Chain

RRset statusRRset status

Bogus (6)
  • com.br/SOA
  • locaweb.com.br/A
  • locaweb.com.br/MX
  • locaweb.com.br/NS
  • locaweb.com.br/SOA
  • locaweb.com.br/TXT

DNSKEY/DS/NSEC statusDNSKEY/DS/NSEC status

Bogus (1)
  • NSEC3 proving non-existence of locaweb.com.br/DS
Secure (8)
  • ./DNSKEY (alg 8, id 20326)
  • ./DNSKEY (alg 8, id 46594)
  • br/DNSKEY (alg 13, id 2471)
  • br/DNSKEY (alg 13, id 33739)
  • br/DNSKEY (alg 13, id 40410)
  • br/DS (alg 13, id 2471)
  • com.br/DNSKEY (alg 13, id 5964)
  • com.br/DS (alg 13, id 5964)
Non_existent (1)
  • com.br/DNSKEY (alg 13, id 2486)

Delegation statusDelegation status

Insecure (1)
  • com.br to locaweb.com.br
Secure (2)
  • . to br
  • br to com.br

NoticesNotices

Errors (5)
  • NSEC3 proving non-existence of locaweb.com.br/DS: An iterations count of 0 must be used in NSEC3 records to alleviate computational burdens. See RFC 9276, Sec. 3.1.
  • NSEC3 proving non-existence of locaweb.com.br/DS: An iterations count of 0 must be used in NSEC3 records to alleviate computational burdens. See RFC 9276, Sec. 3.1.
  • br zone: The server(s) were not responsive to queries over UDP. See RFC 1035, Sec. 4.2. (2001:12f8:c::10)
  • com.br zone: The server(s) were not responsive to queries over UDP. See RFC 1035, Sec. 4.2. (2001:12f8:c::10)
  • locaweb.com.br/DS has errors; select the "Denial of existence" DNSSEC option to see them.
Warnings (12)
  • NSEC3 proving non-existence of locaweb.com.br/DS: The salt value for an NSEC3 record should be empty. See RFC 9276, Sec. 3.1.
  • NSEC3 proving non-existence of locaweb.com.br/DS: The salt value for an NSEC3 record should be empty. See RFC 9276, Sec. 3.1.
  • locaweb.com.br/A: The server responded with no OPT record, rather than with RCODE FORMERR. See RFC 6891, Sec. 7. (186.202.8.254, 187.45.248.254, 189.126.101.254, 2804:218:7000:0:186:202:8:254, 2804:218:7001:0:187:45:248:254, 2804:218:7002:0:189:126:101:254, UDP_-_EDNS0_4096_D_K)
  • locaweb.com.br/MX: The server responded with no OPT record, rather than with RCODE FORMERR. See RFC 6891, Sec. 7. (186.202.8.254, 187.45.248.254, 189.126.101.254, 2804:218:7000:0:186:202:8:254, 2804:218:7001:0:187:45:248:254, 2804:218:7002:0:189:126:101:254, UDP_-_EDNS0_4096_D_K, UDP_-_EDNS0_512_D_K)
  • locaweb.com.br/NS: The server responded with no OPT record, rather than with RCODE FORMERR. See RFC 6891, Sec. 7. (186.202.8.254, 187.45.248.254, 189.126.101.254, 2804:218:7000:0:186:202:8:254, 2804:218:7001:0:187:45:248:254, 2804:218:7002:0:189:126:101:254, UDP_-_EDNS0_4096_D_K)
  • locaweb.com.br/SOA: The server responded with no OPT record, rather than with RCODE FORMERR. See RFC 6891, Sec. 7. (186.202.8.254, 187.45.248.254, 189.126.101.254, 2804:218:7000:0:186:202:8:254, 2804:218:7001:0:187:45:248:254, 2804:218:7002:0:189:126:101:254, TCP_-_EDNS0_4096_D, UDP_-_EDNS0_4096_D_K, UDP_-_EDNS0_4096_D_K_0x20)
  • locaweb.com.br/TXT: The server responded with no OPT record, rather than with RCODE FORMERR. See RFC 6891, Sec. 7. (186.202.8.254, 187.45.248.254, 189.126.101.254, 2804:218:7000:0:186:202:8:254, 2804:218:7001:0:187:45:248:254, 2804:218:7002:0:189:126:101:254, UDP_-_EDNS0_4096_D_K)
  • pn4to7kmlz.locaweb.com.br/A has warnings; select the "Denial of existence" DNSSEC option to see them.
  • locaweb.com.br/DS has warnings; select the "Denial of existence" DNSSEC option to see them.
  • locaweb.com.br/DNSKEY has warnings; select the "Denial of existence" DNSSEC option to see them.
  • locaweb.com.br/CNAME has warnings; select the "Denial of existence" DNSSEC option to see them.
  • locaweb.com.br/AAAA has warnings; select the "Denial of existence" DNSSEC option to see them.

DNSKEY legend

Full legend
SEP bit setSEP bit set
Revoke bit setRevoke bit set
Trust anchorTrust anchor
Download: png | svg
Warning JavaScript is required to make the graph below interactive.
DNSSEC authentication graph