View on GitHub

DNSViz: A DNS visualization tool

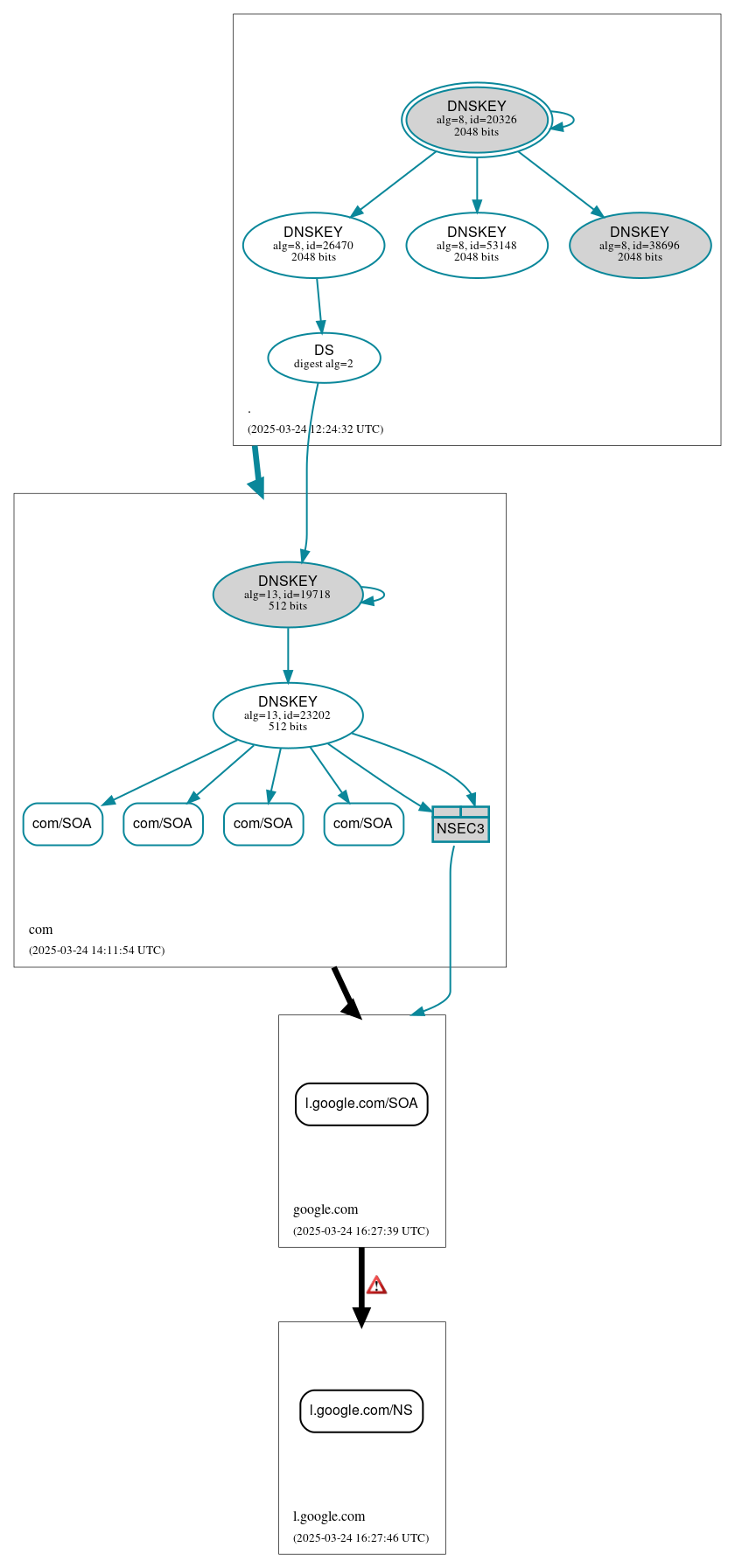
l.google.com

DNSSEC options (hide)
  1. |?|
  2. |?|
  3. |?|
  4. |?|
  5. |?|
  6. |?|
  7. |?|
  8. |?|
  9. |?|
  10. |?|
Notices
DNSSEC Authentication Chain

RRset statusRRset status

Insecure (2)
  • l.google.com/NS
  • l.google.com/SOA
Secure (4)
  • com/SOA
  • com/SOA
  • com/SOA
  • com/SOA

DNSKEY/DS/NSEC statusDNSKEY/DS/NSEC status

Secure (8)
  • ./DNSKEY (alg 8, id 20326)
  • ./DNSKEY (alg 8, id 26470)
  • ./DNSKEY (alg 8, id 38696)
  • ./DNSKEY (alg 8, id 53148)
  • NSEC3 proving non-existence of google.com/DS
  • com/DNSKEY (alg 13, id 19718)
  • com/DNSKEY (alg 13, id 23202)
  • com/DS (alg 13, id 19718)

Delegation statusDelegation status

Insecure (2)
  • com to google.com
  • google.com to l.google.com
Secure (1)
  • . to com

NoticesNotices

Errors (2)
  • google.com to l.google.com: An SOA RR with owner name (l.google.com) not matching the zone name (google.com) was returned with the NODATA response. See RFC 1034, Sec. 4.3.4, RFC 2308, Sec. 2.2. (216.239.32.10, 216.239.34.10, 216.239.36.10, 216.239.38.10, 2001:4860:4802:32::a, 2001:4860:4802:34::a, 2001:4860:4802:36::a, 2001:4860:4802:38::a, UDP_-_EDNS0_4096_D_KN)
  • l.google.com/DS has errors; select the "Denial of existence" DNSSEC option to see them.

DNSKEY legend

Full legend
SEP bit setSEP bit set
Revoke bit setRevoke bit set
Trust anchorTrust anchor
Download: png | svg
Warning JavaScript is required to make the graph below interactive.
DNSSEC authentication graph