View on GitHub

DNSViz: A DNS visualization tool

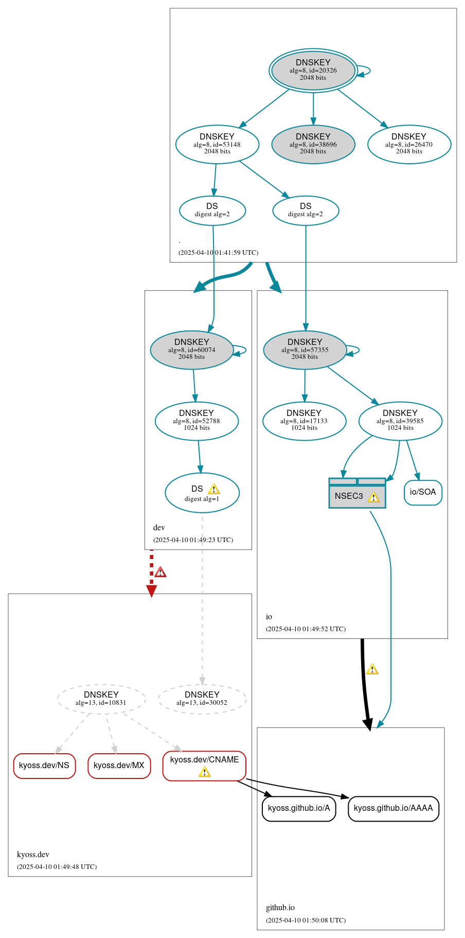
kyoss.dev

Updated: 2025-04-10 01:49:48 UTC (249 days ago) Update now
« Previous analysis | Next analysis »
DNSSEC options (hide)
  1. |?|
  2. |?|
  3. |?|
  4. |?|
  5. |?|
  6. |?|
  7. |?|
  8. |?|
  9. |?|
  10. |?|
Notices
DNSSEC Authentication Chain

RRset statusRRset status

Bogus (3)
  • kyoss.dev/CNAME
  • kyoss.dev/MX
  • kyoss.dev/NS
Insecure (2)
  • kyoss.github.io/A
  • kyoss.github.io/AAAA
Secure (1)
  • io/SOA

DNSKEY/DS/NSEC statusDNSKEY/DS/NSEC status

Secure (13)
  • ./DNSKEY (alg 8, id 20326)
  • ./DNSKEY (alg 8, id 26470)
  • ./DNSKEY (alg 8, id 38696)
  • ./DNSKEY (alg 8, id 53148)
  • NSEC3 proving non-existence of github.io/DS
  • dev/DNSKEY (alg 8, id 52788)
  • dev/DNSKEY (alg 8, id 60074)
  • dev/DS (alg 8, id 60074)
  • io/DNSKEY (alg 8, id 17133)
  • io/DNSKEY (alg 8, id 39585)
  • io/DNSKEY (alg 8, id 57355)
  • io/DS (alg 8, id 57355)
  • kyoss.dev/DS (alg 13, id 30052)
Non_existent (2)
  • kyoss.dev/DNSKEY (alg 13, id 10831)
  • kyoss.dev/DNSKEY (alg 13, id 30052)

Delegation statusDelegation status

Bogus (1)
  • dev to kyoss.dev
Insecure (1)
  • io to github.io
Secure (2)
  • . to dev
  • . to io

NoticesNotices

Errors (2)
  • dev to kyoss.dev: No valid RRSIGs made by a key corresponding to a DS RR were found covering the DNSKEY RRset, resulting in no secure entry point (SEP) into the zone. See RFC 4035, Sec. 2.2, RFC 6840, Sec. 5.11. (156.154.132.200, 156.154.133.200, 2610:a1:1024::200, 2610:a1:1025::200, UDP_-_EDNS0_4096_D_KN, UDP_-_EDNS0_512_D_KN)
  • dev to kyoss.dev: The DS RRset for the zone included algorithm 13 (ECDSAP256SHA256), but no DS RR matched a DNSKEY with algorithm 13 that signs the zone's DNSKEY RRset. See RFC 4035, Sec. 2.2, RFC 6840, Sec. 5.11. (156.154.132.200, 156.154.133.200, 2610:a1:1024::200, 2610:a1:1025::200, UDP_-_EDNS0_4096_D_KN, UDP_-_EDNS0_512_D_KN)
Warnings (13)
  • NSEC3 proving non-existence of github.io/DS: The salt value for an NSEC3 record should be empty. See RFC 9276, Sec. 3.1.
  • NSEC3 proving non-existence of github.io/DS: The salt value for an NSEC3 record should be empty. See RFC 9276, Sec. 3.1.
  • io to github.io: The following NS name(s) were found in the authoritative NS RRset, but not in the delegation NS RRset (i.e., in the io zone): dns4.p05.nsone.net, ns-1339.awsdns-39.org, ns-393.awsdns-49.com See RFC 1034, Sec. 4.2.2.
  • kyoss.dev/CNAME: The server returned CNAME for kyoss.dev, but records of other types exist at that name. See RFC 2181, Sec. 10.1.
  • kyoss.dev/DS (alg 13, id 30052): DNSSEC implementers are prohibited from implementing signing with DS algorithm 1 (SHA-1). See RFC 8624, Sec. 3.2.
  • kyoss.dev/DS (alg 13, id 30052): DNSSEC implementers are prohibited from implementing signing with DS algorithm 1 (SHA-1). See RFC 8624, Sec. 3.2.
  • kyoss.dev/NSEC3PARAM has warnings; select the "Denial of existence" DNSSEC option to see them.
  • kyoss.dev/TXT has warnings; select the "Denial of existence" DNSSEC option to see them.
  • kyoss.dev/CDNSKEY has warnings; select the "Denial of existence" DNSSEC option to see them.
  • kyoss.dev/SOA has warnings; select the "Denial of existence" DNSSEC option to see them.
  • kyoss.dev/CDS has warnings; select the "Denial of existence" DNSSEC option to see them.
  • kyoss.dev/DNSKEY has warnings; select the "Denial of existence" DNSSEC option to see them.
  • kyoss.dev/CNAME has warnings; select the "Denial of existence" DNSSEC option to see them.

DNSKEY legend

Full legend
SEP bit setSEP bit set
Revoke bit setRevoke bit set
Trust anchorTrust anchor
Download: png | svg
Warning JavaScript is required to make the graph below interactive.
DNSSEC authentication graph