View on GitHub

DNSViz: A DNS visualization tool

ku.de

Updated: 2025-12-18 16:44:40 UTC (31 days ago) Update now
« Previous analysis | Next analysis »
DNSSEC options (hide)
  1. |?|
  2. |?|
  3. |?|
  4. |?|
  5. |?|
  6. |?|
  7. |?|
  8. |?|
  9. |?|
  10. |?|
Notices
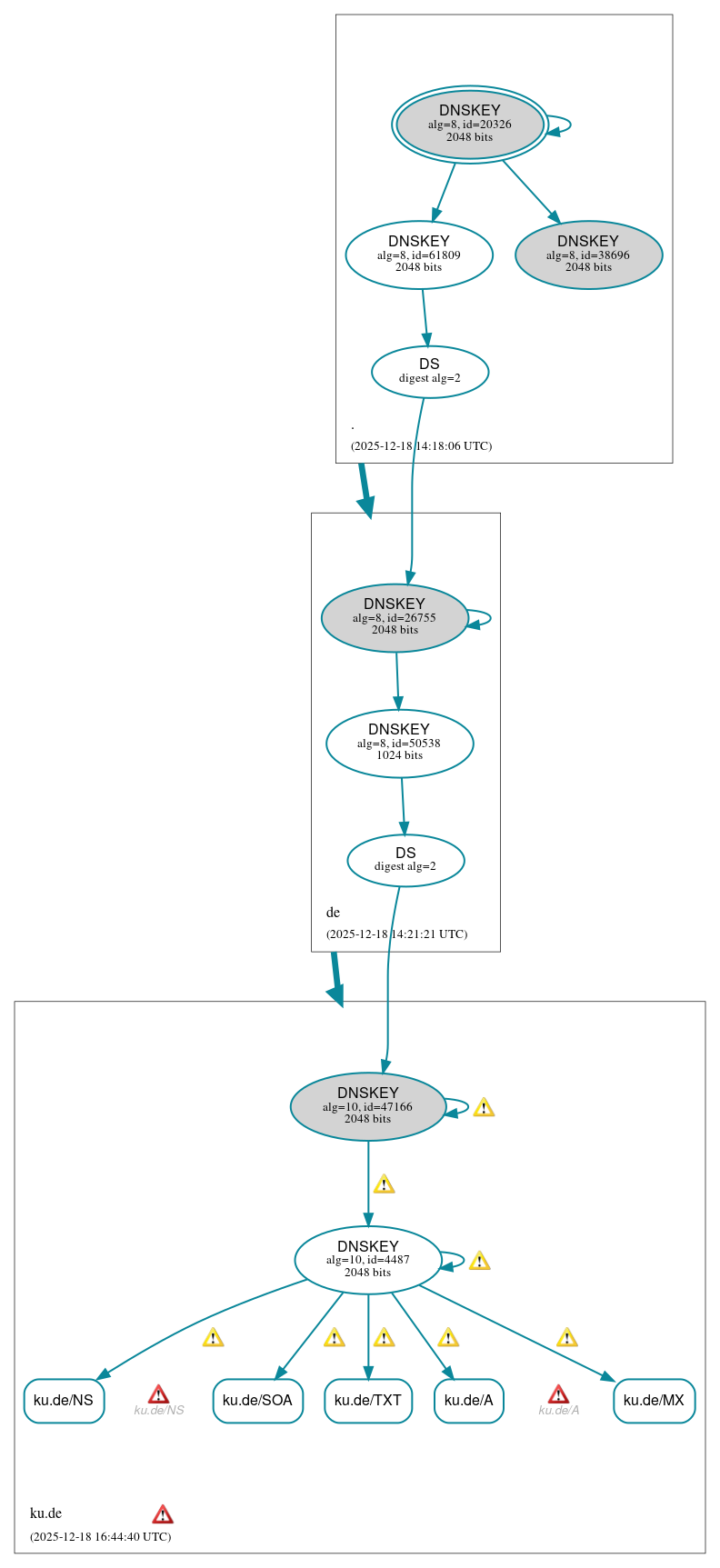
DNSSEC Authentication Chain

RRset statusRRset status

Secure (5)
  • ku.de/A
  • ku.de/MX
  • ku.de/NS
  • ku.de/SOA
  • ku.de/TXT

DNSKEY/DS/NSEC statusDNSKEY/DS/NSEC status

Secure (9)
  • ./DNSKEY (alg 8, id 20326)
  • ./DNSKEY (alg 8, id 38696)
  • ./DNSKEY (alg 8, id 61809)
  • de/DNSKEY (alg 8, id 26755)
  • de/DNSKEY (alg 8, id 50538)
  • de/DS (alg 8, id 26755)
  • ku.de/DNSKEY (alg 10, id 4487)
  • ku.de/DNSKEY (alg 10, id 47166)
  • ku.de/DS (alg 10, id 47166)

Delegation statusDelegation status

Secure (2)
  • . to de
  • de to ku.de

NoticesNotices

Errors (3)
  • ku.de zone: The server(s) were not responsive to queries over UDP. See RFC 1035, Sec. 4.2. (2001:638:10b::ffff:ffff:7fa)
  • ku.de/A: No response was received from the server over UDP (tried 12 times). See RFC 1035, Sec. 4.2. (2001:638:10b::ffff:ffff:7fa, UDP_-_NOEDNS_)
  • ku.de/NS: No response was received from the server over UDP (tried 12 times). See RFC 1035, Sec. 4.2. (2001:638:10b::ffff:ffff:7fa, UDP_-_NOEDNS_)
Warnings (16)
  • RRSIG ku.de/A alg 10, id 4487: DNSSEC implementers are recommended against implementing signing with DNSSEC algorithm 10 (RSASHA512). See RFC 8624, Sec. 3.1.
  • RRSIG ku.de/DNSKEY alg 10, id 4487: DNSSEC implementers are recommended against implementing signing with DNSSEC algorithm 10 (RSASHA512). See RFC 8624, Sec. 3.1.
  • RRSIG ku.de/DNSKEY alg 10, id 4487: DNSSEC implementers are recommended against implementing signing with DNSSEC algorithm 10 (RSASHA512). See RFC 8624, Sec. 3.1.
  • RRSIG ku.de/DNSKEY alg 10, id 47166: DNSSEC implementers are recommended against implementing signing with DNSSEC algorithm 10 (RSASHA512). See RFC 8624, Sec. 3.1.
  • RRSIG ku.de/DNSKEY alg 10, id 47166: DNSSEC implementers are recommended against implementing signing with DNSSEC algorithm 10 (RSASHA512). See RFC 8624, Sec. 3.1.
  • RRSIG ku.de/MX alg 10, id 4487: DNSSEC implementers are recommended against implementing signing with DNSSEC algorithm 10 (RSASHA512). See RFC 8624, Sec. 3.1.
  • RRSIG ku.de/NS alg 10, id 4487: DNSSEC implementers are recommended against implementing signing with DNSSEC algorithm 10 (RSASHA512). See RFC 8624, Sec. 3.1.
  • RRSIG ku.de/SOA alg 10, id 4487: DNSSEC implementers are recommended against implementing signing with DNSSEC algorithm 10 (RSASHA512). See RFC 8624, Sec. 3.1.
  • RRSIG ku.de/TXT alg 10, id 4487: DNSSEC implementers are recommended against implementing signing with DNSSEC algorithm 10 (RSASHA512). See RFC 8624, Sec. 3.1.
  • ku.de/AAAA has warnings; select the "Denial of existence" DNSSEC option to see them.
  • ku.de/DNSKEY has warnings; select the "Denial of existence" DNSSEC option to see them.
  • ku.de/CDS has warnings; select the "Denial of existence" DNSSEC option to see them.
  • 453eg.d05er.ku.de/A has warnings; select the "Denial of existence" DNSSEC option to see them.
  • ku.de/CNAME has warnings; select the "Denial of existence" DNSSEC option to see them.
  • ku.de/NSEC3PARAM has warnings; select the "Denial of existence" DNSSEC option to see them.
  • ku.de/CDNSKEY has warnings; select the "Denial of existence" DNSSEC option to see them.

DNSKEY legend

Full legend
SEP bit setSEP bit set
Revoke bit setRevoke bit set
Trust anchorTrust anchor
Download: png | svg
Warning JavaScript is required to make the graph below interactive.
DNSSEC authentication graph