View on GitHub

DNSViz: A DNS visualization tool

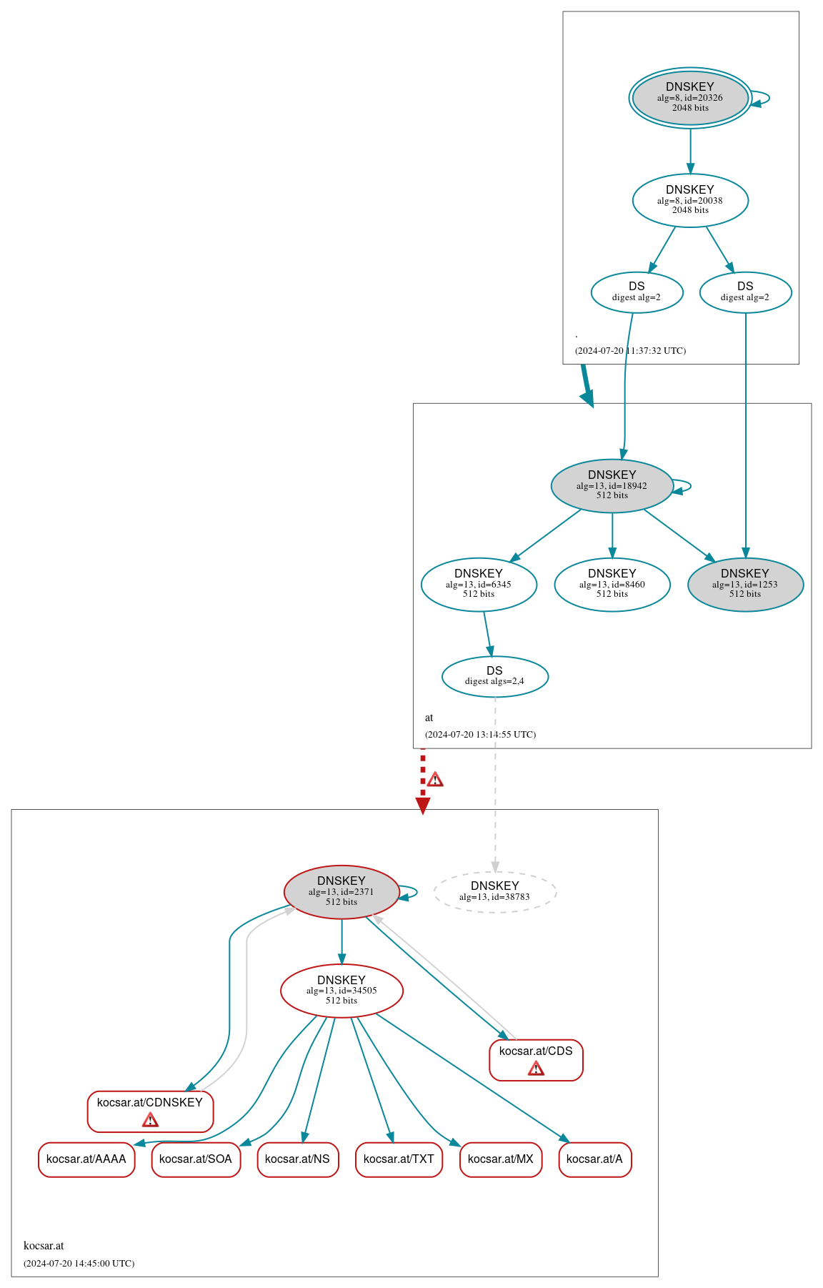
kocsar.at

DNSSEC options (hide)
  1. |?|
  2. |?|
  3. |?|
  4. |?|
  5. |?|
  6. |?|
  7. |?|
  8. |?|
  9. |?|
  10. |?|
Notices
DNSSEC Authentication Chain

RRset statusRRset status

Bogus (8)
  • kocsar.at/A
  • kocsar.at/AAAA
  • kocsar.at/CDNSKEY
  • kocsar.at/CDS
  • kocsar.at/MX
  • kocsar.at/NS
  • kocsar.at/SOA
  • kocsar.at/TXT

DNSKEY/DS/NSEC statusDNSKEY/DS/NSEC status

Bogus (2)
  • kocsar.at/DNSKEY (alg 13, id 2371)
  • kocsar.at/DNSKEY (alg 13, id 34505)
Secure (9)
  • ./DNSKEY (alg 8, id 20038)
  • ./DNSKEY (alg 8, id 20326)
  • at/DNSKEY (alg 13, id 1253)
  • at/DNSKEY (alg 13, id 18942)
  • at/DNSKEY (alg 13, id 6345)
  • at/DNSKEY (alg 13, id 8460)
  • at/DS (alg 13, id 1253)
  • at/DS (alg 13, id 18942)
  • kocsar.at/DS (alg 13, id 38783)
Non_existent (1)
  • kocsar.at/DNSKEY (alg 13, id 38783)

Delegation statusDelegation status

Bogus (1)
  • at to kocsar.at
Secure (1)
  • . to at

NoticesNotices

Errors (4)
  • at to kocsar.at: No valid RRSIGs made by a key corresponding to a DS RR were found covering the DNSKEY RRset, resulting in no secure entry point (SEP) into the zone. See RFC 4035, Sec. 2.2, RFC 6840, Sec. 5.11. (108.162.194.59, 108.162.195.229, 162.159.38.59, 162.159.44.229, 172.64.34.59, 172.64.35.229, 2606:4700:50::a29f:263b, 2606:4700:58::a29f:2ce5, 2803:f800:50::6ca2:c23b, 2803:f800:50::6ca2:c3e5, 2a06:98c1:50::ac40:223b, 2a06:98c1:50::ac40:23e5, UDP_-_EDNS0_4096_D_KN, UDP_-_EDNS0_512_D_KN)
  • at to kocsar.at: The DS RRset for the zone included algorithm 13 (ECDSAP256SHA256), but no DS RR matched a DNSKEY with algorithm 13 that signs the zone's DNSKEY RRset. See RFC 4035, Sec. 2.2, RFC 6840, Sec. 5.11. (108.162.194.59, 108.162.195.229, 162.159.38.59, 162.159.44.229, 172.64.34.59, 172.64.35.229, 2606:4700:50::a29f:263b, 2606:4700:58::a29f:2ce5, 2803:f800:50::6ca2:c23b, 2803:f800:50::6ca2:c3e5, 2a06:98c1:50::ac40:223b, 2a06:98c1:50::ac40:23e5, UDP_-_EDNS0_4096_D_KN, UDP_-_EDNS0_512_D_KN)
  • kocsar.at/CDNSKEY: The CDNSKEY RRset must be signed with a key that is represented in both the current DNSKEY and the current DS RRset. See RFC 7344, Sec. 4.1.
  • kocsar.at/CDS: The CDS RRset must be signed with a key that is represented in both the current DNSKEY and the current DS RRset. See RFC 7344, Sec. 4.1.
Warnings (2)
  • kocsar.at/CDNSKEY: The contents of the DS RRset are inconsistent with those of the CDNSKEY RRset. See RFC 7344, Sec. 3, RFC 7344, Sec. 5.
  • kocsar.at/CDS: The contents of the DS RRset are inconsistent with those of the CDS RRset. See RFC 7344, Sec. 3, RFC 7344, Sec. 5.

DNSKEY legend

Full legend
SEP bit setSEP bit set
Revoke bit setRevoke bit set
Trust anchorTrust anchor
Download: png | svg
Warning JavaScript is required to make the graph below interactive.
DNSSEC authentication graph