View on GitHub

DNSViz: A DNS visualization tool

ke

DNSSEC options (hide)
  1. |?|
  2. |?|
  3. |?|
  4. |?|
  5. |?|
  6. |?|
  7. |?|
  8. |?|
  9. |?|
  10. |?|
Notices
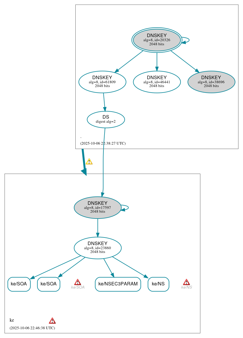
DNSSEC Authentication Chain

RRset statusRRset status

Secure (4)
  • ke/NS
  • ke/NSEC3PARAM
  • ke/SOA
  • ke/SOA

DNSKEY/DS/NSEC statusDNSKEY/DS/NSEC status

Secure (7)
  • ./DNSKEY (alg 8, id 20326)
  • ./DNSKEY (alg 8, id 38696)
  • ./DNSKEY (alg 8, id 46441)
  • ./DNSKEY (alg 8, id 61809)
  • ke/DNSKEY (alg 8, id 17597)
  • ke/DNSKEY (alg 8, id 23860)
  • ke/DS (alg 8, id 17597)

Delegation statusDelegation status

Secure (1)
  • . to ke

NoticesNotices

Errors (5)
  • ke zone: The server(s) were not responsive to queries over TCP. See RFC 1035, Sec. 4.2. (196.1.4.3, 196.1.4.130)
  • ke zone: The server(s) were not responsive to queries over UDP. See RFC 1035, Sec. 4.2. (198.32.67.9)
  • ke/NS: No response was received from the server over UDP (tried 12 times). See RFC 1035, Sec. 4.2. (198.32.67.9, UDP_-_NOEDNS_)
  • ke/SOA: No response was received from the server over TCP (tried 3 times). See RFC 1035, Sec. 4.2. (196.1.4.3, 196.1.4.130, TCP_-_EDNS0_4096_D_N)
  • kpbg6.i1n6d.ke/A has errors; select the "Denial of existence" DNSSEC option to see them.
Warnings (1)
  • . to ke: The glue address(es) for mzizi.kenic.or.ke (196.1.4.3, 196.1.4.130, 196.13.202.53, 198.32.67.9) differed from its authoritative address(es) (196.1.4.3, 196.1.4.130, 196.13.202.53). See RFC 1034, Sec. 4.2.2.

DNSKEY legend

Full legend
SEP bit setSEP bit set
Revoke bit setRevoke bit set
Trust anchorTrust anchor
Download: png | svg
Warning JavaScript is required to make the graph below interactive.
DNSSEC authentication graph