View on GitHub

DNSViz: A DNS visualization tool

ke

DNSSEC options (hide)
  1. |?|
  2. |?|
  3. |?|
  4. |?|
  5. |?|
  6. |?|
  7. |?|
  8. |?|
  9. |?|
  10. |?|
Notices
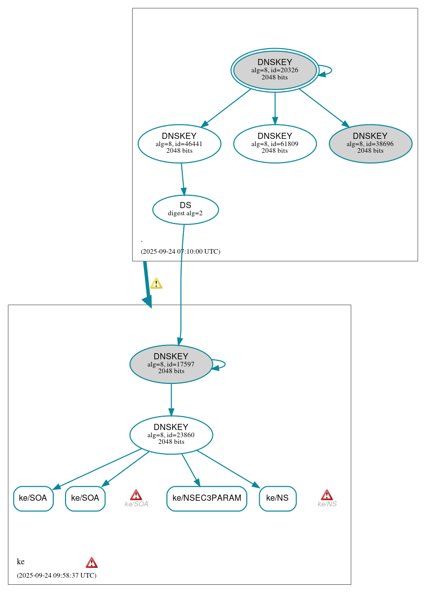
DNSSEC Authentication Chain

RRset statusRRset status

Secure (4)
  • ke/NS
  • ke/NSEC3PARAM
  • ke/SOA
  • ke/SOA

DNSKEY/DS/NSEC statusDNSKEY/DS/NSEC status

Secure (7)
  • ./DNSKEY (alg 8, id 20326)
  • ./DNSKEY (alg 8, id 38696)
  • ./DNSKEY (alg 8, id 46441)
  • ./DNSKEY (alg 8, id 61809)
  • ke/DNSKEY (alg 8, id 17597)
  • ke/DNSKEY (alg 8, id 23860)
  • ke/DS (alg 8, id 17597)

Delegation statusDelegation status

Secure (1)
  • . to ke

NoticesNotices

Errors (5)
  • ke zone: The server(s) were not responsive to queries over TCP. See RFC 1035, Sec. 4.2. (196.1.4.130)
  • ke zone: The server(s) were not responsive to queries over UDP. See RFC 1035, Sec. 4.2. (198.32.67.9)
  • ke/NS: No response was received from the server over UDP (tried 12 times). See RFC 1035, Sec. 4.2. (198.32.67.9, UDP_-_NOEDNS_)
  • ke/SOA: No response was received from the server over TCP (tried 3 times). See RFC 1035, Sec. 4.2. (196.1.4.3, 196.1.4.130, TCP_-_EDNS0_4096_D_N)
  • tj8cv.e5lm0.ke/A has errors; select the "Denial of existence" DNSSEC option to see them.
Warnings (2)
  • . to ke: The glue address(es) for mzizi.kenic.or.ke (196.1.4.3, 196.1.4.130, 196.13.202.53, 198.32.67.9) differed from its authoritative address(es) (196.1.4.3, 196.1.4.130, 196.13.202.53). See RFC 1034, Sec. 4.2.2.
  • ke/CDNSKEY has warnings; select the "Denial of existence" DNSSEC option to see them.

DNSKEY legend

Full legend
SEP bit setSEP bit set
Revoke bit setRevoke bit set
Trust anchorTrust anchor
Download: png | svg
Warning JavaScript is required to make the graph below interactive.
DNSSEC authentication graph