View on GitHub

DNSViz: A DNS visualization tool

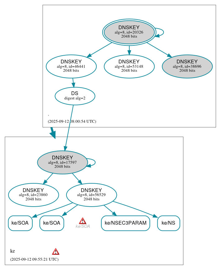
ke

DNSSEC options (hide)
  1. |?|
  2. |?|
  3. |?|
  4. |?|
  5. |?|
  6. |?|
  7. |?|
  8. |?|
  9. |?|
  10. |?|
Notices
DNSSEC Authentication Chain

RRset statusRRset status

Secure (4)
  • ke/NS
  • ke/NSEC3PARAM
  • ke/SOA
  • ke/SOA

DNSKEY/DS/NSEC statusDNSKEY/DS/NSEC status

Secure (8)
  • ./DNSKEY (alg 8, id 20326)
  • ./DNSKEY (alg 8, id 38696)
  • ./DNSKEY (alg 8, id 46441)
  • ./DNSKEY (alg 8, id 53148)
  • ke/DNSKEY (alg 8, id 17597)
  • ke/DNSKEY (alg 8, id 23860)
  • ke/DNSKEY (alg 8, id 56529)
  • ke/DS (alg 8, id 17597)

Delegation statusDelegation status

Secure (1)
  • . to ke

NoticesNotices

Errors (3)
  • ke zone: The server(s) were not responsive to queries over TCP. See RFC 1035, Sec. 4.2. (2001:43f8:10:0:50c0:a8ff:feee:30)
  • ke/SOA: No response was received from the server over TCP (tried 3 times). See RFC 1035, Sec. 4.2. (196.1.4.130, 2001:43f8:10:0:50c0:a8ff:feee:30, TCP_-_EDNS0_4096_D_N)
  • s63jv.djzuv.ke/A has errors; select the "Denial of existence" DNSSEC option to see them.

DNSKEY legend

Full legend
SEP bit setSEP bit set
Revoke bit setRevoke bit set
Trust anchorTrust anchor
Download: png | svg
Warning JavaScript is required to make the graph below interactive.
DNSSEC authentication graph