View on GitHub

DNSViz: A DNS visualization tool

ke

DNSSEC options (hide)
  1. |?|
  2. |?|
  3. |?|
  4. |?|
  5. |?|
  6. |?|
  7. |?|
  8. |?|
  9. |?|
  10. |?|
Notices
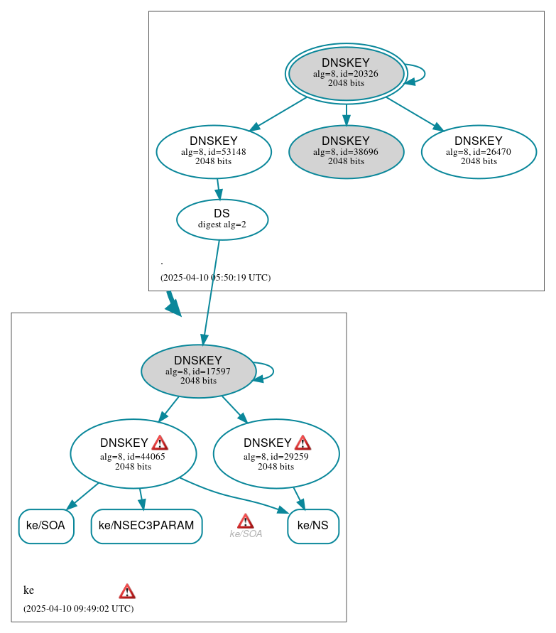
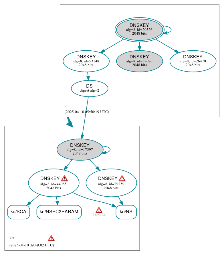
DNSSEC Authentication Chain

RRset statusRRset status

Secure (3)
  • ke/NS
  • ke/NSEC3PARAM
  • ke/SOA

DNSKEY/DS/NSEC statusDNSKEY/DS/NSEC status

Secure (8)
  • ./DNSKEY (alg 8, id 20326)
  • ./DNSKEY (alg 8, id 26470)
  • ./DNSKEY (alg 8, id 38696)
  • ./DNSKEY (alg 8, id 53148)
  • ke/DNSKEY (alg 8, id 17597)
  • ke/DNSKEY (alg 8, id 29259)
  • ke/DNSKEY (alg 8, id 44065)
  • ke/DS (alg 8, id 17597)

Delegation statusDelegation status

Secure (1)
  • . to ke

NoticesNotices

Errors (4)
  • ke zone: The server(s) were not responsive to queries over TCP. See RFC 1035, Sec. 4.2. (198.32.67.9)
  • ke/DNSKEY (alg 8, id 29259): The DNSKEY RR was not found in the DNSKEY RRset returned by one or more servers. (196.1.4.3, 196.1.4.130, 196.13.202.53, 196.216.168.22, 198.32.67.9, 204.61.216.7, 2001:500:14:6007:ad::1, 2001:43f8:10:0:50c0:a8ff:feee:30, 2001:43f8:120::22, UDP_-_EDNS0_4096_D_KN)
  • ke/DNSKEY (alg 8, id 44065): The DNSKEY RR was not found in the DNSKEY RRset returned by one or more servers. (185.28.194.194, 185.38.108.108, UDP_-_EDNS0_4096_D_KN)
  • ke/SOA: No response was received from the server over TCP (tried 3 times). See RFC 1035, Sec. 4.2. (198.32.67.9, TCP_-_EDNS0_4096_D_N)

DNSKEY legend

Full legend
SEP bit setSEP bit set
Revoke bit setRevoke bit set
Trust anchorTrust anchor
Download: png | svg
Warning JavaScript is required to make the graph below interactive.
DNSSEC authentication graph