View on GitHub

DNSViz: A DNS visualization tool

ke

DNSSEC options (hide)
  1. |?|
  2. |?|
  3. |?|
  4. |?|
  5. |?|
  6. |?|
  7. |?|
  8. |?|
  9. |?|
  10. |?|
Notices
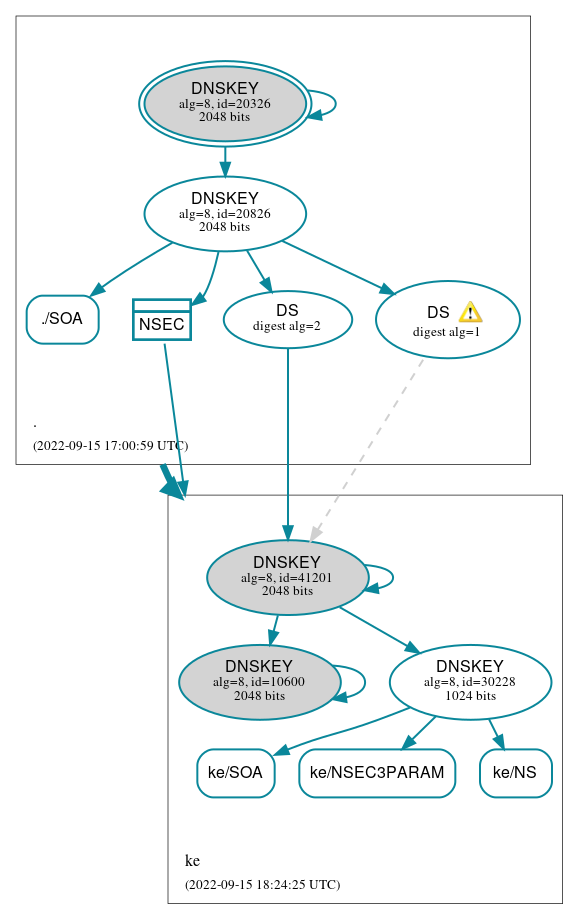
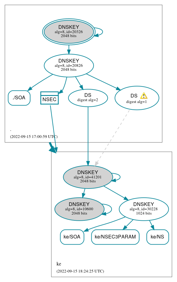
DNSSEC Authentication Chain

RRset statusRRset status

Secure (4)
  • ./SOA
  • ke/NS
  • ke/NSEC3PARAM
  • ke/SOA

DNSKEY/DS/NSEC statusDNSKEY/DS/NSEC status

Secure (8)
  • ./DNSKEY (alg 8, id 20326)
  • ./DNSKEY (alg 8, id 20826)
  • NSEC proving non-existence of ke/DS
  • ke/DNSKEY (alg 8, id 10600)
  • ke/DNSKEY (alg 8, id 30228)
  • ke/DNSKEY (alg 8, id 41201)
  • ke/DS (alg 8, id 41201)
  • ke/DS (alg 8, id 41201)

Delegation statusDelegation status

Secure (1)
  • . to ke

NoticesNotices

Errors (2)
  • 7l0hyps5x8.ke/A has errors; select the "Denial of existence" DNSSEC option to see them.
  • ke/CNAME has errors; select the "Denial of existence" DNSSEC option to see them.
Warnings (6)
  • ke/DS (alg 8, id 41201): DNSSEC implementers are prohibited from implementing signing with DS algorithm 1 (SHA-1). See RFC 8624, Sec. 3.2.
  • ke/DS (alg 8, id 41201): DNSSEC implementers are prohibited from implementing signing with DS algorithm 1 (SHA-1). See RFC 8624, Sec. 3.2.
  • ke/DS (alg 8, id 41201): DS records with digest type 1 (SHA-1) are ignored when DS records with digest type 2 (SHA-256) exist in the same RRset. See RFC 4509, Sec. 3.
  • ke/DS (alg 8, id 41201): DS records with digest type 1 (SHA-1) are ignored when DS records with digest type 2 (SHA-256) exist in the same RRset. See RFC 4509, Sec. 3.
  • 7l0hyps5x8.ke/A has warnings; select the "Denial of existence" DNSSEC option to see them.
  • ke/CNAME has warnings; select the "Denial of existence" DNSSEC option to see them.

DNSKEY legend

Full legend
SEP bit setSEP bit set
Revoke bit setRevoke bit set
Trust anchorTrust anchor
Download: png | svg
Warning JavaScript is required to make the graph below interactive.
DNSSEC authentication graph