View on GitHub
kasetsart.university
Updated:
2024-06-10 17:45:37 UTC
(
625 days ago
)
Go to most recent »
« Previous analysis
|
Next analysis »
Tweet
DNSSEC
Responses
Servers
Analyze
DNSSEC options (
hide
)
|?|
RR types:
--All--
A
AAAA
TXT
PTR
MX
NS
SOA
CNAME
SRV
NAPTR
TLSA
NSEC3PARAM
CDNSKEY
CDS
CAA
|?|
DNSSEC algorithms:
--All--
1 - RSA/MD5
3 - DSA/SHA1
5 - RSA/SHA-1
6 - DSA-NSEC3-SHA1
7 - RSASHA1-NSEC3-SHA1
8 - RSA/SHA-256
10 - RSA/SHA-512
12 - GOST R 34.10-2001
13 - ECDSA Curve P-256 with SHA-256
14 - ECDSA Curve P-384 with SHA-384
15 - Ed25519
16 - Ed448
|?|
DS digest algorithms:
--All--
1 - SHA-1
2 - SHA-256
3 - GOST R 34.11-94
4 - SHA-384
|?|
Denial of existence:
|?|
Redundant edges:
|?|
Ignore RFC 8624:
|?|
Ignore RFC 9276:
|?|
Multi-signer:
|?|
Trust anchors:
Root zone KSK
|?|
Additional trusted keys:
Notices
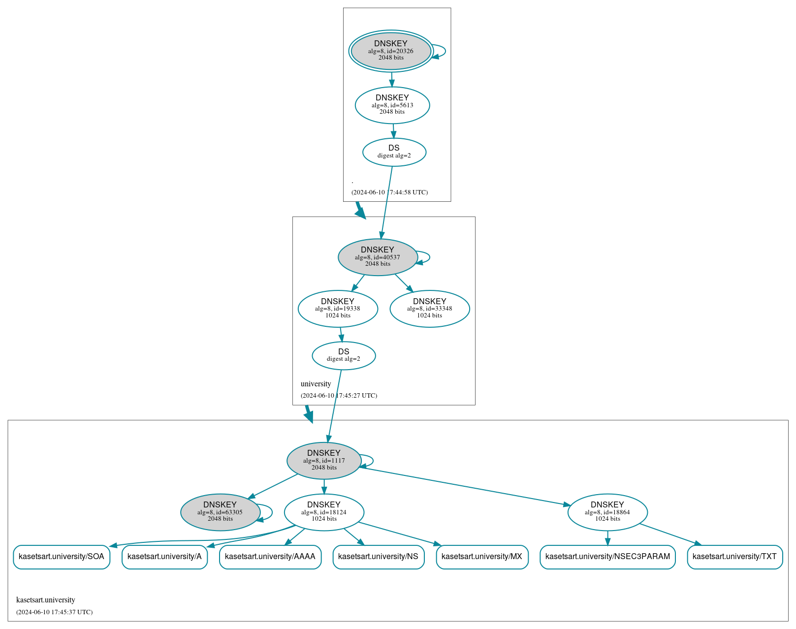
DNSSEC Authentication Chain
RRset status
Secure
(7)
kasetsart.university/A
kasetsart.university/AAAA
kasetsart.university/MX
kasetsart.university/NS
kasetsart.university/NSEC3PARAM
kasetsart.university/SOA
kasetsart.university/TXT
DNSKEY/DS/NSEC status
Secure
(11)
./DNSKEY (alg 8, id 20326)
./DNSKEY (alg 8, id 5613)
kasetsart.university/DNSKEY (alg 8, id 1117)
kasetsart.university/DNSKEY (alg 8, id 18124)
kasetsart.university/DNSKEY (alg 8, id 18864)
kasetsart.university/DNSKEY (alg 8, id 63305)
kasetsart.university/DS (alg 8, id 1117)
university/DNSKEY (alg 8, id 19338)
university/DNSKEY (alg 8, id 33348)
university/DNSKEY (alg 8, id 40537)
university/DS (alg 8, id 40537)
Delegation status
Secure
(2)
. to university
university to kasetsart.university
Notices
Errors
(10)
kasetsart.university/CAA has errors; select the "Denial of existence" DNSSEC option to see them.
kasetsart.university/PTR has errors; select the "Denial of existence" DNSSEC option to see them.
kasetsart.university/HINFO has errors; select the "Denial of existence" DNSSEC option to see them.
kasetsart.university/NAPTR has errors; select the "Denial of existence" DNSSEC option to see them.
kasetsart.university/CNAME has errors; select the "Denial of existence" DNSSEC option to see them.
kasetsart.university/CDS has errors; select the "Denial of existence" DNSSEC option to see them.
kasetsart.university/CDNSKEY has errors; select the "Denial of existence" DNSSEC option to see them.
kasetsart.university/SRV has errors; select the "Denial of existence" DNSSEC option to see them.
kasetsart.university/TLSA has errors; select the "Denial of existence" DNSSEC option to see them.
tn15p.p0own.kasetsart.university/A has errors; select the "Denial of existence" DNSSEC option to see them.
Warnings
(10)
kasetsart.university/CAA has warnings; select the "Denial of existence" DNSSEC option to see them.
kasetsart.university/PTR has warnings; select the "Denial of existence" DNSSEC option to see them.
kasetsart.university/HINFO has warnings; select the "Denial of existence" DNSSEC option to see them.
kasetsart.university/NAPTR has warnings; select the "Denial of existence" DNSSEC option to see them.
kasetsart.university/CNAME has warnings; select the "Denial of existence" DNSSEC option to see them.
kasetsart.university/CDS has warnings; select the "Denial of existence" DNSSEC option to see them.
kasetsart.university/CDNSKEY has warnings; select the "Denial of existence" DNSSEC option to see them.
kasetsart.university/SRV has warnings; select the "Denial of existence" DNSSEC option to see them.
kasetsart.university/TLSA has warnings; select the "Denial of existence" DNSSEC option to see them.
tn15p.p0own.kasetsart.university/A has warnings; select the "Denial of existence" DNSSEC option to see them.
DNSKEY legend
Full legend
SEP bit set
Revoke bit set
Trust anchor
See also
DNSSEC Debugger
by
Verisign Labs
.
Download:
png
|
svg
JavaScript is required to make the graph below interactive.