View on GitHub

DNSViz: A DNS visualization tool

kasetsart.university

DNSSEC options (hide)
  1. |?|
  2. |?|
  3. |?|
  4. |?|
  5. |?|
  6. |?|
  7. |?|
  8. |?|
  9. |?|
  10. |?|
Notices
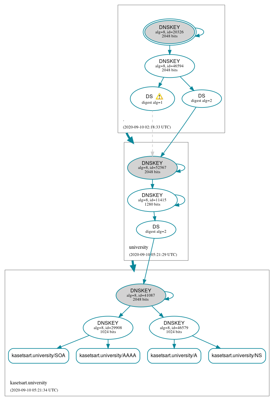
DNSSEC Authentication Chain

RRset statusRRset status

Secure (4)
  • kasetsart.university/A
  • kasetsart.university/AAAA
  • kasetsart.university/NS
  • kasetsart.university/SOA

DNSKEY/DS/NSEC statusDNSKEY/DS/NSEC status

Secure (10)
  • ./DNSKEY (alg 8, id 20326)
  • ./DNSKEY (alg 8, id 46594)
  • kasetsart.university/DNSKEY (alg 8, id 29908)
  • kasetsart.university/DNSKEY (alg 8, id 41087)
  • kasetsart.university/DNSKEY (alg 8, id 46579)
  • kasetsart.university/DS (alg 8, id 41087)
  • university/DNSKEY (alg 8, id 11415)
  • university/DNSKEY (alg 8, id 52567)
  • university/DS (alg 8, id 52567)
  • university/DS (alg 8, id 52567)

Delegation statusDelegation status

Secure (2)
  • . to university
  • university to kasetsart.university

NoticesNotices

Errors (4)
  • kasetsart.university/MX has errors; select the "Denial of existence" DNSSEC option to see them.
  • kasetsart.university/CNAME has errors; select the "Denial of existence" DNSSEC option to see them.
  • kasetsart.university/TXT has errors; select the "Denial of existence" DNSSEC option to see them.
  • myswbqr80n.kasetsart.university/A has errors; select the "Denial of existence" DNSSEC option to see them.
Warnings (8)
  • university/DS (alg 8, id 52567): DNSSEC implementers are prohibited from implementing signing with DS algorithm 1 (SHA-1). See RFC 8624, Sec. 3.2.
  • university/DS (alg 8, id 52567): DNSSEC implementers are prohibited from implementing signing with DS algorithm 1 (SHA-1). See RFC 8624, Sec. 3.2.
  • university/DS (alg 8, id 52567): DS records with digest type 1 (SHA-1) are ignored when DS records with digest type 2 (SHA-256) exist in the same RRset. See RFC 4509, Sec. 3.
  • university/DS (alg 8, id 52567): DS records with digest type 1 (SHA-1) are ignored when DS records with digest type 2 (SHA-256) exist in the same RRset. See RFC 4509, Sec. 3.
  • kasetsart.university/MX has warnings; select the "Denial of existence" DNSSEC option to see them.
  • kasetsart.university/CNAME has warnings; select the "Denial of existence" DNSSEC option to see them.
  • kasetsart.university/TXT has warnings; select the "Denial of existence" DNSSEC option to see them.
  • myswbqr80n.kasetsart.university/A has warnings; select the "Denial of existence" DNSSEC option to see them.

DNSKEY legend

Full legend
SEP bit setSEP bit set
Revoke bit setRevoke bit set
Trust anchorTrust anchor
Download: png | svg
Warning JavaScript is required to make the graph below interactive.
DNSSEC authentication graph