View on GitHub

DNSViz: A DNS visualization tool

jp.sharp

DNSSEC options (hide)
  1. |?|
  2. |?|
  3. |?|
  4. |?|
  5. |?|
  6. |?|
  7. |?|
  8. |?|
  9. |?|
  10. |?|
Notices
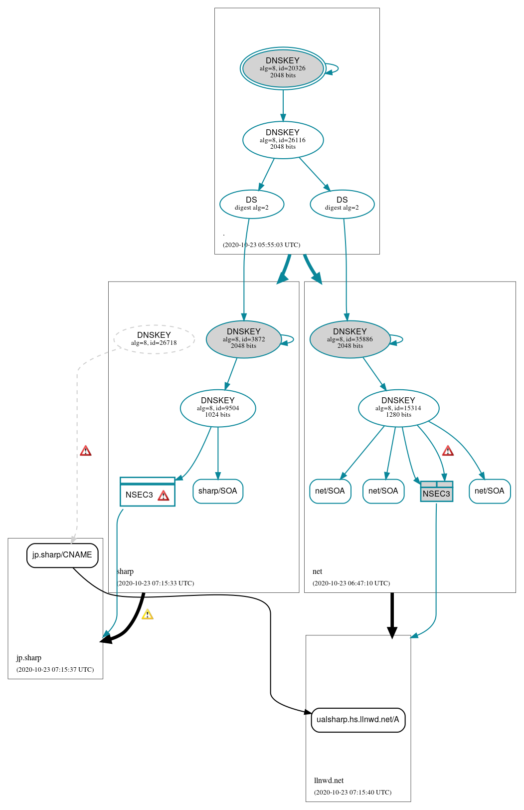
DNSSEC Authentication Chain

RRset statusRRset status

Insecure (2)
  • jp.sharp/CNAME
  • ualsharp.hs.llnwd.net/A
Secure (4)
  • net/SOA
  • net/SOA
  • net/SOA
  • sharp/SOA

DNSKEY/DS/NSEC statusDNSKEY/DS/NSEC status

Secure (10)
  • ./DNSKEY (alg 8, id 20326)
  • ./DNSKEY (alg 8, id 26116)
  • NSEC3 proving non-existence of jp.sharp/DS
  • NSEC3 proving non-existence of llnwd.net/DS
  • net/DNSKEY (alg 8, id 15314)
  • net/DNSKEY (alg 8, id 35886)
  • net/DS (alg 8, id 35886)
  • sharp/DNSKEY (alg 8, id 3872)
  • sharp/DNSKEY (alg 8, id 9504)
  • sharp/DS (alg 8, id 3872)
Non_existent (1)
  • sharp/DNSKEY (alg 8, id 26718)

Delegation statusDelegation status

Insecure (2)
  • net to llnwd.net
  • sharp to jp.sharp
Secure (2)
  • . to net
  • . to sharp

NoticesNotices

Errors (13)
  • NSEC3 proving non-existence of jp.sharp/DS: An iterations count of 0 must be used in NSEC3 records to alleviate computational burdens. See RFC 9276, Sec. 3.1.
  • NSEC3 proving non-existence of jp.sharp/DS: An iterations count of 0 must be used in NSEC3 records to alleviate computational burdens. See RFC 9276, Sec. 3.1.
  • RRSIG NSEC3 proving non-existence of llnwd.net/DS alg 8, id 15314: With a TTL of 86400 the RRSIG RR can be in the cache of a non-validating resolver until 13 minutes after it expires at 2020-10-24 07:02:31+00:00. See RFC 4035, Sec. 5.3.3.
  • RRSIG jp.sharp/CNAME alg 8, id 26718: The Signer's Name field of the RRSIG RR (sharp) does not match the name of the zone containing the RRset (jp.sharp). See RFC 4035, Sec. 5.3.1.
  • jp.sharp/TXT has errors; select the "Denial of existence" DNSSEC option to see them.
  • jp.sharp/AAAA has errors; select the "Denial of existence" DNSSEC option to see them.
  • jp.sharp/SOA has errors; select the "Denial of existence" DNSSEC option to see them.
  • jp.sharp/DNSKEY has errors; select the "Denial of existence" DNSSEC option to see them.
  • jp.sharp/CNAME has errors; select the "Denial of existence" DNSSEC option to see them.
  • w4g7klpbvz.jp.sharp/A has errors; select the "Denial of existence" DNSSEC option to see them.
  • jp.sharp/MX has errors; select the "Denial of existence" DNSSEC option to see them.
  • jp.sharp/DS has errors; select the "Denial of existence" DNSSEC option to see them.
  • jp.sharp/NS has errors; select the "Denial of existence" DNSSEC option to see them.
Warnings (4)
  • NSEC3 proving non-existence of jp.sharp/DS: The salt value for an NSEC3 record should be empty. See RFC 9276, Sec. 3.1.
  • NSEC3 proving non-existence of jp.sharp/DS: The salt value for an NSEC3 record should be empty. See RFC 9276, Sec. 3.1.
  • sharp to jp.sharp: The following NS name(s) were found in the delegation NS RRset (i.e., in the sharp zone), but not in the authoritative NS RRset: ns1.sharp.co.jp, tg1.sharp.co.jp See RFC 1034, Sec. 4.2.2.
  • jp.sharp/DS has warnings; select the "Denial of existence" DNSSEC option to see them.

DNSKEY legend

Full legend
SEP bit setSEP bit set
Revoke bit setRevoke bit set
Trust anchorTrust anchor
Download: png | svg
Warning JavaScript is required to make the graph below interactive.
DNSSEC authentication graph