View on GitHub

DNSViz: A DNS visualization tool

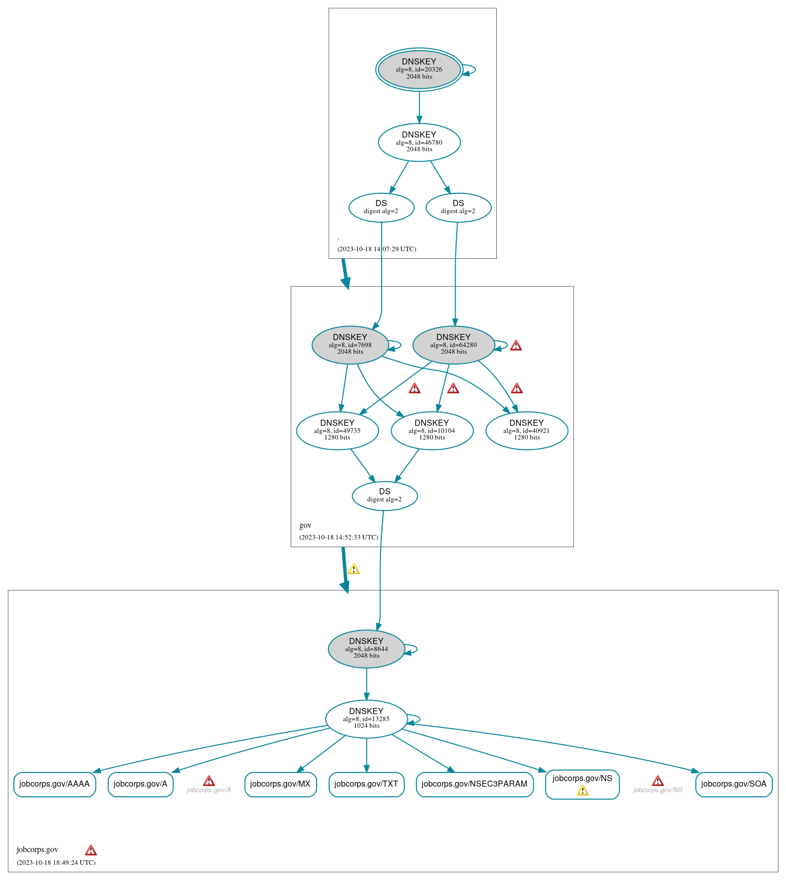
jobcorps.gov

DNSSEC options (hide)
  1. |?|
  2. |?|
  3. |?|
  4. |?|
  5. |?|
  6. |?|
  7. |?|
  8. |?|
  9. |?|
  10. |?|
Notices
DNSSEC Authentication Chain

RRset statusRRset status

Secure (7)
  • jobcorps.gov/A
  • jobcorps.gov/AAAA
  • jobcorps.gov/MX
  • jobcorps.gov/NS
  • jobcorps.gov/NSEC3PARAM
  • jobcorps.gov/SOA
  • jobcorps.gov/TXT

DNSKEY/DS/NSEC statusDNSKEY/DS/NSEC status

Secure (12)
  • ./DNSKEY (alg 8, id 20326)
  • ./DNSKEY (alg 8, id 46780)
  • gov/DNSKEY (alg 8, id 10104)
  • gov/DNSKEY (alg 8, id 40921)
  • gov/DNSKEY (alg 8, id 49735)
  • gov/DNSKEY (alg 8, id 64280)
  • gov/DNSKEY (alg 8, id 7698)
  • gov/DS (alg 8, id 64280)
  • gov/DS (alg 8, id 7698)
  • jobcorps.gov/DNSKEY (alg 8, id 13285)
  • jobcorps.gov/DNSKEY (alg 8, id 8644)
  • jobcorps.gov/DS (alg 8, id 8644)

Delegation statusDelegation status

Secure (2)
  • . to gov
  • gov to jobcorps.gov

NoticesNotices

Errors (10)
  • RRSIG gov/DNSKEY alg 8, id 64280: The TTL of the RRset (86400) exceeds the value of the Original TTL field of the RRSIG RR covering it (3600). See RFC 4035, Sec. 2.2.
  • RRSIG gov/DNSKEY alg 8, id 64280: The TTL of the RRset (86400) exceeds the value of the Original TTL field of the RRSIG RR covering it (3600). See RFC 4035, Sec. 2.2.
  • RRSIG gov/DNSKEY alg 8, id 64280: The TTL of the RRset (86400) exceeds the value of the Original TTL field of the RRSIG RR covering it (3600). See RFC 4035, Sec. 2.2.
  • RRSIG gov/DNSKEY alg 8, id 64280: The TTL of the RRset (86400) exceeds the value of the Original TTL field of the RRSIG RR covering it (3600). See RFC 4035, Sec. 2.2.
  • RRSIG gov/DNSKEY alg 8, id 64280: The TTL of the RRset (86400) exceeds the value of the Original TTL field of the RRSIG RR covering it (3600). See RFC 4035, Sec. 2.2.
  • jobcorps.gov zone: The server(s) were not responsive to queries over UDP. See RFC 1035, Sec. 4.2. (12.97.181.113, 12.97.181.114, 2001:1890:159b::113, 2001:1890:159b::114, 2604:200:0:7c::113, 2604:200:0:7c::114)
  • jobcorps.gov/A: No response was received from the server over UDP (tried 12 times). See RFC 1035, Sec. 4.2. (12.97.181.113, 12.97.181.114, 2001:1890:159b::113, 2001:1890:159b::114, 2604:200:0:7c::113, 2604:200:0:7c::114, UDP_-_NOEDNS_)
  • jobcorps.gov/NS: No response was received from the server over UDP (tried 12 times). See RFC 1035, Sec. 4.2. (12.97.181.113, 12.97.181.114, 2001:1890:159b::113, 2001:1890:159b::114, 2604:200:0:7c::113, 2604:200:0:7c::114, UDP_-_NOEDNS_)
  • z4wxc1l3bs.jobcorps.gov/A has errors; select the "Denial of existence" DNSSEC option to see them.
  • jobcorps.gov/CNAME has errors; select the "Denial of existence" DNSSEC option to see them.
Warnings (7)
  • gov to jobcorps.gov: The glue address(es) for jcdc-s-eds-001.jobcorps.gov (12.97.181.113) differed from its authoritative address(es) (209.133.91.90). See RFC 1034, Sec. 4.2.2.
  • gov to jobcorps.gov: The glue address(es) for jcdc-s-eds-001.jobcorps.gov (2001:1890:159b::113) differed from its authoritative address(es) (2001:438:8000:1f::90). See RFC 1034, Sec. 4.2.2.
  • gov to jobcorps.gov: The glue address(es) for jcdc-s-eds-002.jobcorps.gov (12.97.181.114) differed from its authoritative address(es) (209.133.91.91). See RFC 1034, Sec. 4.2.2.
  • gov to jobcorps.gov: The glue address(es) for jcdc-s-eds-002.jobcorps.gov (2001:1890:159b::114) differed from its authoritative address(es) (2001:438:8000:1f::91). See RFC 1034, Sec. 4.2.2.
  • jobcorps.gov/NS: No response was received until the UDP payload size was decreased, indicating that the server might be attempting to send a payload that exceeds the path maximum transmission unit (PMTU) size. See RFC 6891, Sec. 6.2.6. (2001:438:8000:1f::90, 2001:438:8000:1f::91, UDP_-_EDNS0_4096_D_KN)
  • z4wxc1l3bs.jobcorps.gov/A has warnings; select the "Denial of existence" DNSSEC option to see them.
  • jobcorps.gov/CNAME has warnings; select the "Denial of existence" DNSSEC option to see them.

DNSKEY legend

Full legend
SEP bit setSEP bit set
Revoke bit setRevoke bit set
Trust anchorTrust anchor
Download: png | svg
Warning JavaScript is required to make the graph below interactive.
DNSSEC authentication graph