View on GitHub

DNSViz: A DNS visualization tool

jobcorps.gov

DNSSEC options (hide)
  1. |?|
  2. |?|
  3. |?|
  4. |?|
  5. |?|
  6. |?|
  7. |?|
  8. |?|
  9. |?|
  10. |?|
Notices
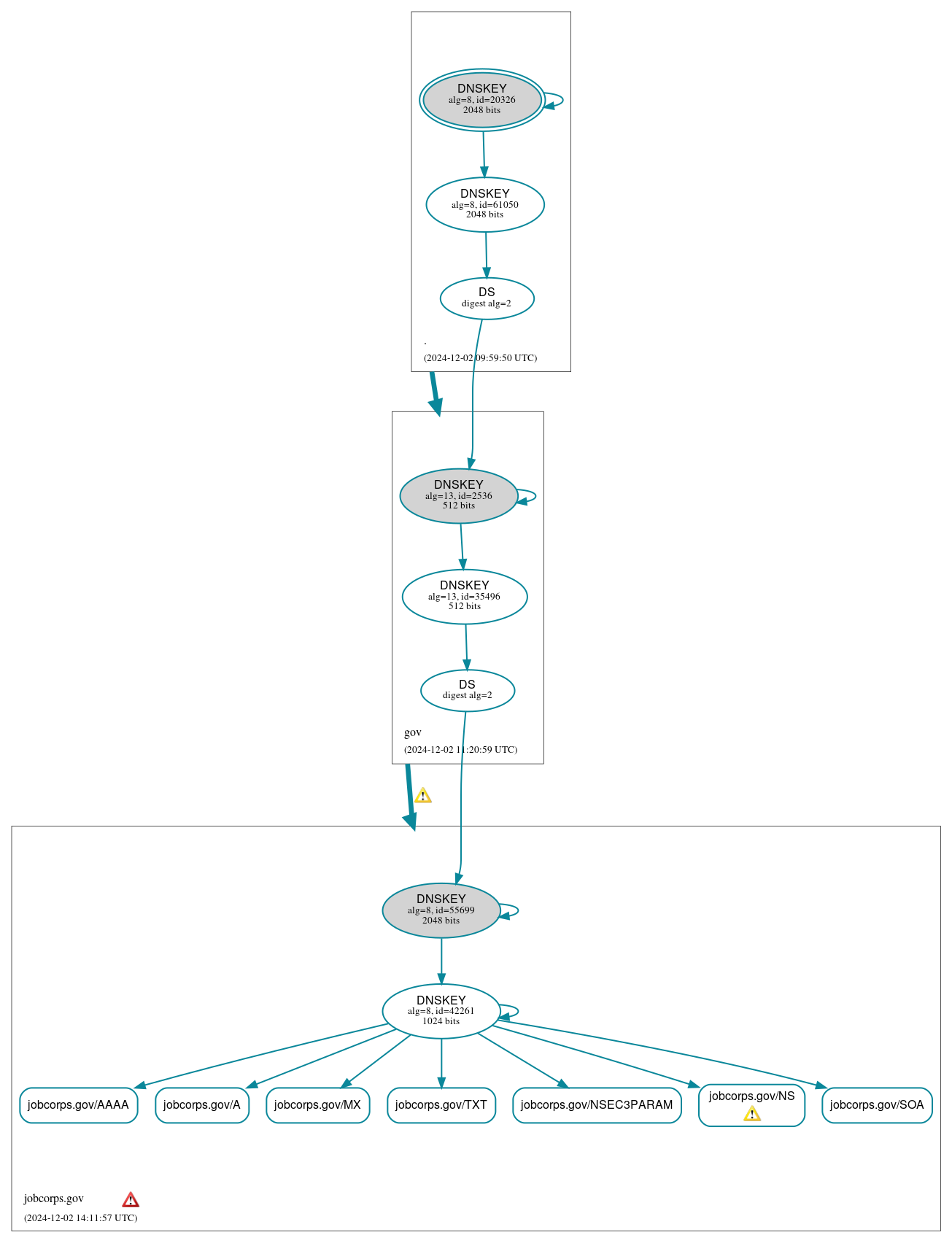
DNSSEC Authentication Chain

RRset statusRRset status

Secure (7)
  • jobcorps.gov/A
  • jobcorps.gov/AAAA
  • jobcorps.gov/MX
  • jobcorps.gov/NS
  • jobcorps.gov/NSEC3PARAM
  • jobcorps.gov/SOA
  • jobcorps.gov/TXT

DNSKEY/DS/NSEC statusDNSKEY/DS/NSEC status

Secure (8)
  • ./DNSKEY (alg 8, id 20326)
  • ./DNSKEY (alg 8, id 61050)
  • gov/DNSKEY (alg 13, id 2536)
  • gov/DNSKEY (alg 13, id 35496)
  • gov/DS (alg 13, id 2536)
  • jobcorps.gov/DNSKEY (alg 8, id 42261)
  • jobcorps.gov/DNSKEY (alg 8, id 55699)
  • jobcorps.gov/DS (alg 8, id 55699)

Delegation statusDelegation status

Secure (2)
  • . to gov
  • gov to jobcorps.gov

NoticesNotices

Errors (5)
  • jobcorps.gov zone: The following NS name(s) did not resolve to address(es): jcdc-x-dns-102
  • jobcorps.gov/CDS has errors; select the "Denial of existence" DNSSEC option to see them.
  • jobcorps.gov/CDNSKEY has errors; select the "Denial of existence" DNSSEC option to see them.
  • de3na.do6ix.jobcorps.gov/A has errors; select the "Denial of existence" DNSSEC option to see them.
  • jobcorps.gov/CNAME has errors; select the "Denial of existence" DNSSEC option to see them.
Warnings (6)
  • gov to jobcorps.gov: The following NS name(s) were found in the authoritative NS RRset, but not in the delegation NS RRset (i.e., in the gov zone): jcdc-x-dns-102 See RFC 1034, Sec. 4.2.2.
  • jobcorps.gov/NS: No response was received until the UDP payload size was decreased, indicating that the server might be attempting to send a payload that exceeds the path maximum transmission unit (PMTU) size. See RFC 6891, Sec. 6.2.6. (2001:438:8000:1f::90, 2001:438:8000:1f::91, 2604:200:0:7c::113, 2604:200:0:7c::114, UDP_-_EDNS0_4096_D_KN)
  • jobcorps.gov/CDS has warnings; select the "Denial of existence" DNSSEC option to see them.
  • jobcorps.gov/CDNSKEY has warnings; select the "Denial of existence" DNSSEC option to see them.
  • de3na.do6ix.jobcorps.gov/A has warnings; select the "Denial of existence" DNSSEC option to see them.
  • jobcorps.gov/CNAME has warnings; select the "Denial of existence" DNSSEC option to see them.

DNSKEY legend

Full legend
SEP bit setSEP bit set
Revoke bit setRevoke bit set
Trust anchorTrust anchor
Download: png | svg
Warning JavaScript is required to make the graph below interactive.
DNSSEC authentication graph