View on GitHub

DNSViz: A DNS visualization tool

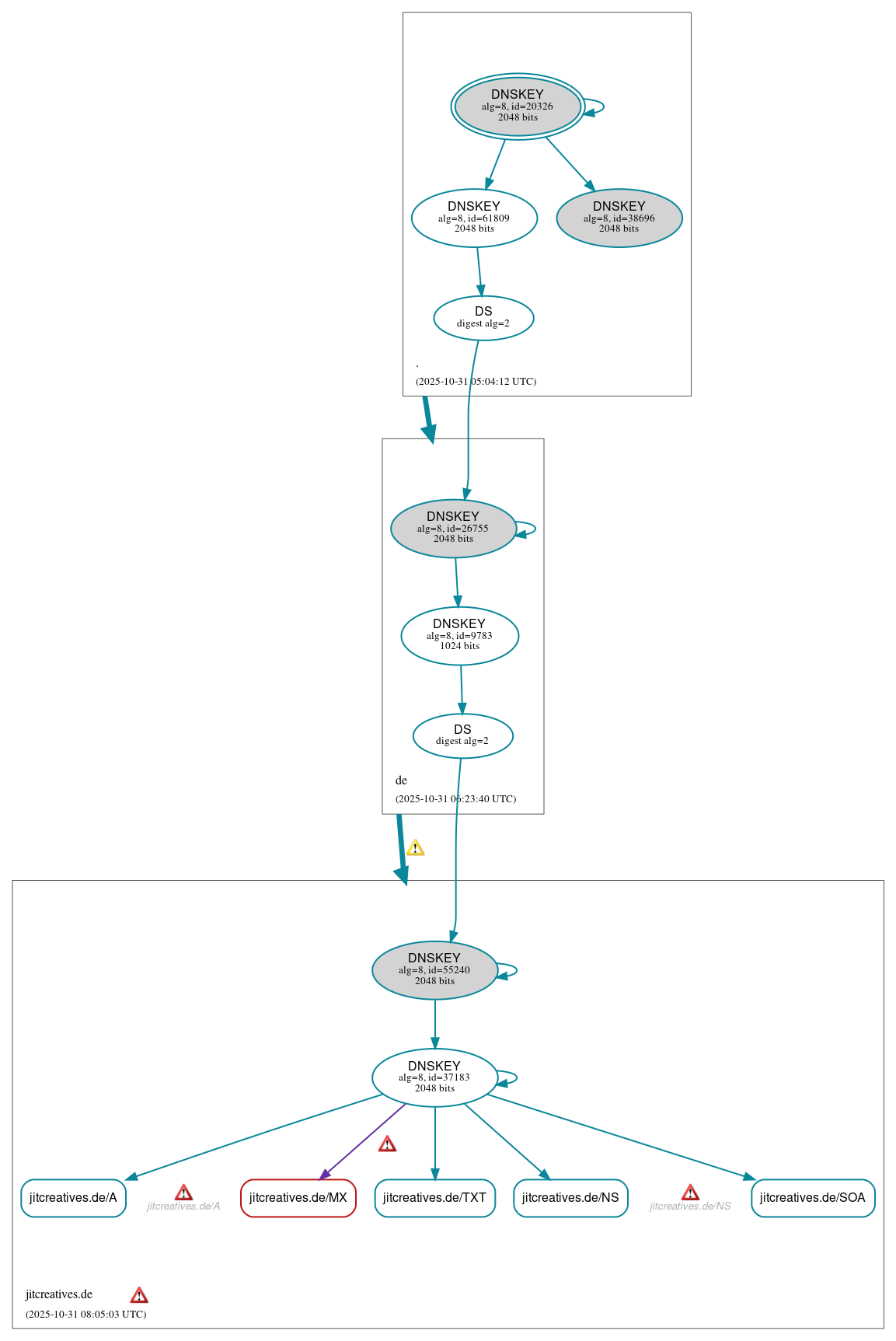
jitcreatives.de

DNSSEC options (hide)
  1. |?|
  2. |?|
  3. |?|
  4. |?|
  5. |?|
  6. |?|
  7. |?|
  8. |?|
  9. |?|
  10. |?|
Notices
DNSSEC Authentication Chain

RRset statusRRset status

Bogus (1)
  • jitcreatives.de/MX
Secure (4)
  • jitcreatives.de/A
  • jitcreatives.de/NS
  • jitcreatives.de/SOA
  • jitcreatives.de/TXT

DNSKEY/DS/NSEC statusDNSKEY/DS/NSEC status

Secure (9)
  • ./DNSKEY (alg 8, id 20326)
  • ./DNSKEY (alg 8, id 38696)
  • ./DNSKEY (alg 8, id 61809)
  • de/DNSKEY (alg 8, id 26755)
  • de/DNSKEY (alg 8, id 9783)
  • de/DS (alg 8, id 26755)
  • jitcreatives.de/DNSKEY (alg 8, id 37183)
  • jitcreatives.de/DNSKEY (alg 8, id 55240)
  • jitcreatives.de/DS (alg 8, id 55240)

Delegation statusDelegation status

Secure (2)
  • . to de
  • de to jitcreatives.de

NoticesNotices

Errors (4)
  • RRSIG jitcreatives.de/MX alg 8, id 37183: The Signature Expiration field of the RRSIG RR (2025-10-30 23:30:28+00:00) is 8 hours, 34 minutes in the past. See RFC 4035, Sec. 5.3.1.
  • jitcreatives.de zone: The server(s) were not responsive to queries over UDP. See RFC 1035, Sec. 4.2. (159.69.132.238)
  • jitcreatives.de/A: No response was received from the server over UDP (tried 12 times). See RFC 1035, Sec. 4.2. (159.69.132.238, UDP_-_NOEDNS_)
  • jitcreatives.de/NS: No response was received from the server over UDP (tried 12 times). See RFC 1035, Sec. 4.2. (159.69.132.238, UDP_-_NOEDNS_)
Warnings (2)
  • de to jitcreatives.de: The following NS name(s) were found in the delegation NS RRset (i.e., in the de zone), but not in the authoritative NS RRset: ns3.jitcreatives.de See RFC 1034, Sec. 4.2.2.
  • de to jitcreatives.de: The glue address(es) for ns3.jitcreatives.de (159.69.132.238) differed from its authoritative address(es) (87.191.135.42). See RFC 1034, Sec. 4.2.2.

DNSKEY legend

Full legend
SEP bit setSEP bit set
Revoke bit setRevoke bit set
Trust anchorTrust anchor
Download: png | svg
Warning JavaScript is required to make the graph below interactive.
DNSSEC authentication graph