View on GitHub

DNSViz: A DNS visualization tool

jeanluc.site

DNSSEC options (hide)
  1. |?|
  2. |?|
  3. |?|
  4. |?|
  5. |?|
  6. |?|
  7. |?|
  8. |?|
  9. |?|
  10. |?|
Notices
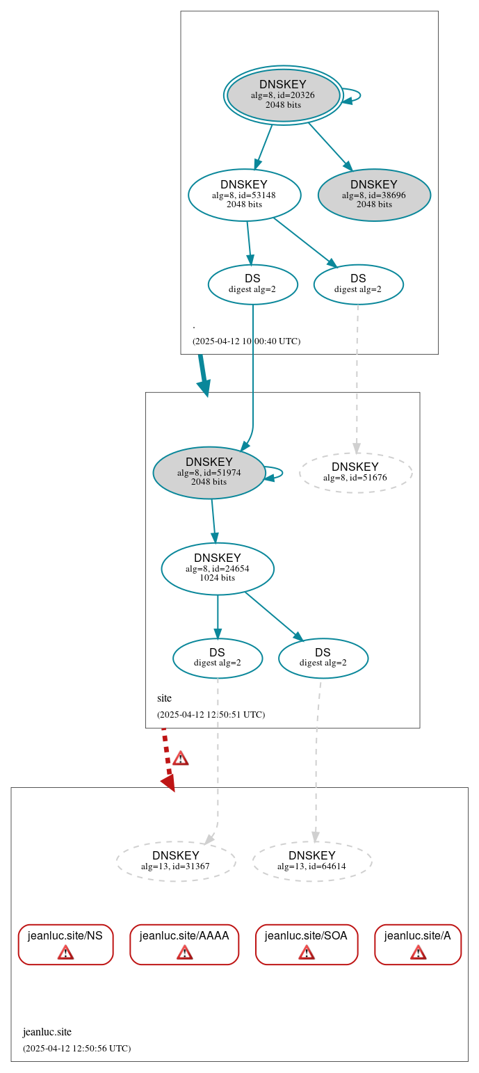
DNSSEC Authentication Chain

RRset statusRRset status

Bogus (4)
  • jeanluc.site/A
  • jeanluc.site/AAAA
  • jeanluc.site/NS
  • jeanluc.site/SOA

DNSKEY/DS/NSEC statusDNSKEY/DS/NSEC status

Secure (9)
  • ./DNSKEY (alg 8, id 20326)
  • ./DNSKEY (alg 8, id 38696)
  • ./DNSKEY (alg 8, id 53148)
  • jeanluc.site/DS (alg 13, id 31367)
  • jeanluc.site/DS (alg 13, id 64614)
  • site/DNSKEY (alg 8, id 24654)
  • site/DNSKEY (alg 8, id 51974)
  • site/DS (alg 8, id 51676)
  • site/DS (alg 8, id 51974)
Non_existent (3)
  • jeanluc.site/DNSKEY (alg 13, id 31367)
  • jeanluc.site/DNSKEY (alg 13, id 64614)
  • site/DNSKEY (alg 8, id 51676)

Delegation statusDelegation status

Bogus (1)
  • site to jeanluc.site
Secure (1)
  • . to site

NoticesNotices

Errors (14)
  • jeanluc.site/A: No RRSIG covering the RRset was returned in the response. See RFC 4035, Sec. 3.1.1. (193.48.57.168, 2001:660:4401:60a0:216:3eff:fe2d:4b62, 2001:660:4401:60a0:216:3eff:fe7f:62d3, UDP_-_EDNS0_4096_D_KN)
  • jeanluc.site/AAAA: No RRSIG covering the RRset was returned in the response. See RFC 4035, Sec. 3.1.1. (193.48.57.168, 2001:660:4401:60a0:216:3eff:fe2d:4b62, 2001:660:4401:60a0:216:3eff:fe7f:62d3, UDP_-_EDNS0_4096_D_KN)
  • jeanluc.site/NS: No RRSIG covering the RRset was returned in the response. See RFC 4035, Sec. 3.1.1. (193.48.57.168, 2001:660:4401:60a0:216:3eff:fe2d:4b62, 2001:660:4401:60a0:216:3eff:fe7f:62d3, UDP_-_EDNS0_4096_D_KN)
  • jeanluc.site/SOA: No RRSIG covering the RRset was returned in the response. See RFC 4035, Sec. 3.1.1. (193.48.57.168, 2001:660:4401:60a0:216:3eff:fe2d:4b62, 2001:660:4401:60a0:216:3eff:fe7f:62d3, TCP_-_EDNS0_4096_D_N, UDP_-_EDNS0_4096_D_KN, UDP_-_EDNS0_4096_D_KN_0x20)
  • site to jeanluc.site: No valid RRSIGs made by a key corresponding to a DS RR were found covering the DNSKEY RRset, resulting in no secure entry point (SEP) into the zone. See RFC 4035, Sec. 2.2, RFC 6840, Sec. 5.11. (193.48.57.168, 2001:660:4401:60a0:216:3eff:fe2d:4b62, 2001:660:4401:60a0:216:3eff:fe7f:62d3, UDP_-_EDNS0_4096_D_KN, UDP_-_EDNS0_512_D_KN)
  • site to jeanluc.site: The DS RRset for the zone included algorithm 13 (ECDSAP256SHA256), but no DS RR matched a DNSKEY with algorithm 13 that signs the zone's DNSKEY RRset. See RFC 4035, Sec. 2.2, RFC 6840, Sec. 5.11. (193.48.57.168, 2001:660:4401:60a0:216:3eff:fe2d:4b62, 2001:660:4401:60a0:216:3eff:fe7f:62d3, UDP_-_EDNS0_4096_D_KN, UDP_-_EDNS0_512_D_KN)
  • jeanluc.site/CDS has errors; select the "Denial of existence" DNSSEC option to see them.
  • 54w0o.wz05h.jeanluc.site/A has errors; select the "Denial of existence" DNSSEC option to see them.
  • jeanluc.site/TXT has errors; select the "Denial of existence" DNSSEC option to see them.
  • jeanluc.site/CDNSKEY has errors; select the "Denial of existence" DNSSEC option to see them.
  • jeanluc.site/NSEC3PARAM has errors; select the "Denial of existence" DNSSEC option to see them.
  • jeanluc.site/CNAME has errors; select the "Denial of existence" DNSSEC option to see them.
  • jeanluc.site/DNSKEY has errors; select the "Denial of existence" DNSSEC option to see them.
  • jeanluc.site/MX has errors; select the "Denial of existence" DNSSEC option to see them.

DNSKEY legend

Full legend
SEP bit setSEP bit set
Revoke bit setRevoke bit set
Trust anchorTrust anchor
Download: png | svg
Warning JavaScript is required to make the graph below interactive.
DNSSEC authentication graph