View on GitHub

DNSViz: A DNS visualization tool

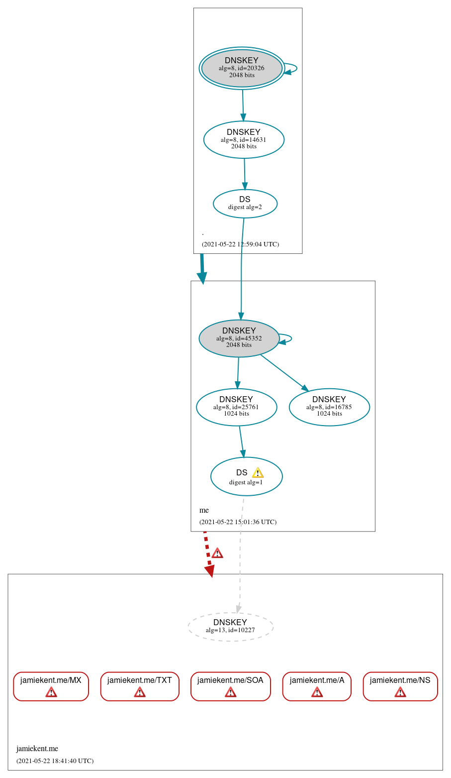
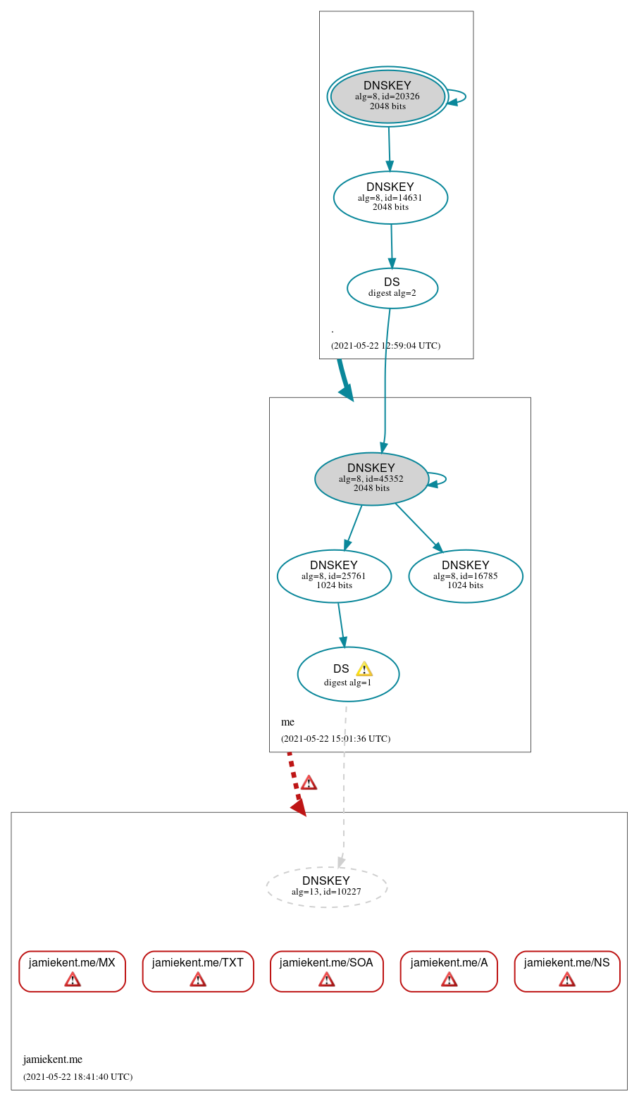
jamiekent.me

DNSSEC options (hide)
  1. |?|
  2. |?|
  3. |?|
  4. |?|
  5. |?|
  6. |?|
  7. |?|
  8. |?|
  9. |?|
  10. |?|
Notices
DNSSEC Authentication Chain

RRset statusRRset status

Bogus (5)
  • jamiekent.me/A
  • jamiekent.me/MX
  • jamiekent.me/NS
  • jamiekent.me/SOA
  • jamiekent.me/TXT

DNSKEY/DS/NSEC statusDNSKEY/DS/NSEC status

Secure (7)
  • ./DNSKEY (alg 8, id 14631)
  • ./DNSKEY (alg 8, id 20326)
  • jamiekent.me/DS (alg 13, id 10227)
  • me/DNSKEY (alg 8, id 16785)
  • me/DNSKEY (alg 8, id 25761)
  • me/DNSKEY (alg 8, id 45352)
  • me/DS (alg 8, id 45352)
Non_existent (1)
  • jamiekent.me/DNSKEY (alg 13, id 10227)

Delegation statusDelegation status

Bogus (1)
  • me to jamiekent.me
Secure (1)
  • . to me

NoticesNotices

Errors (11)
  • jamiekent.me/A: No RRSIG covering the RRset was returned in the response. See RFC 4035, Sec. 3.1.1. (156.154.132.200, 156.154.133.200, 2610:a1:1024::200, 2610:a1:1025::200, UDP_-_EDNS0_4096_D_KN)
  • jamiekent.me/MX: No RRSIG covering the RRset was returned in the response. See RFC 4035, Sec. 3.1.1. (156.154.132.200, 156.154.133.200, 2610:a1:1024::200, 2610:a1:1025::200, UDP_-_EDNS0_4096_D_KN, UDP_-_EDNS0_512_D_KN)
  • jamiekent.me/NS: No RRSIG covering the RRset was returned in the response. See RFC 4035, Sec. 3.1.1. (156.154.132.200, 156.154.133.200, 2610:a1:1024::200, 2610:a1:1025::200, UDP_-_EDNS0_4096_D_KN)
  • jamiekent.me/SOA: No RRSIG covering the RRset was returned in the response. See RFC 4035, Sec. 3.1.1. (156.154.132.200, 156.154.133.200, 2610:a1:1024::200, 2610:a1:1025::200, TCP_-_EDNS0_4096_D_N, UDP_-_EDNS0_4096_D_KN, UDP_-_EDNS0_4096_D_KN_0x20)
  • jamiekent.me/TXT: No RRSIG covering the RRset was returned in the response. See RFC 4035, Sec. 3.1.1. (156.154.132.200, 156.154.133.200, 2610:a1:1024::200, 2610:a1:1025::200, UDP_-_EDNS0_4096_D_KN)
  • me to jamiekent.me: No valid RRSIGs made by a key corresponding to a DS RR were found covering the DNSKEY RRset, resulting in no secure entry point (SEP) into the zone. See RFC 4035, Sec. 2.2, RFC 6840, Sec. 5.11. (156.154.132.200, 156.154.133.200, 2610:a1:1024::200, 2610:a1:1025::200, UDP_-_EDNS0_4096_D_KN, UDP_-_EDNS0_512_D_KN)
  • me to jamiekent.me: The DS RRset for the zone included algorithm 13 (ECDSAP256SHA256), but no DS RR matched a DNSKEY with algorithm 13 that signs the zone's DNSKEY RRset. See RFC 4035, Sec. 2.2, RFC 6840, Sec. 5.11. (156.154.132.200, 156.154.133.200, 2610:a1:1024::200, 2610:a1:1025::200, UDP_-_EDNS0_4096_D_KN, UDP_-_EDNS0_512_D_KN)
  • jamiekent.me/DNSKEY has errors; select the "Denial of existence" DNSSEC option to see them.
  • jamiekent.me/CNAME has errors; select the "Denial of existence" DNSSEC option to see them.
  • jamiekent.me/AAAA has errors; select the "Denial of existence" DNSSEC option to see them.
  • k5avwfi4gj.jamiekent.me/A has errors; select the "Denial of existence" DNSSEC option to see them.
Warnings (2)
  • jamiekent.me/DS (alg 13, id 10227): DNSSEC implementers are prohibited from implementing signing with DS algorithm 1 (SHA-1). See RFC 8624, Sec. 3.2.
  • jamiekent.me/DS (alg 13, id 10227): DNSSEC implementers are prohibited from implementing signing with DS algorithm 1 (SHA-1). See RFC 8624, Sec. 3.2.

DNSKEY legend

Full legend
SEP bit setSEP bit set
Revoke bit setRevoke bit set
Trust anchorTrust anchor
Download: png | svg
Warning JavaScript is required to make the graph below interactive.
DNSSEC authentication graph