View on GitHub

DNSViz: A DNS visualization tool

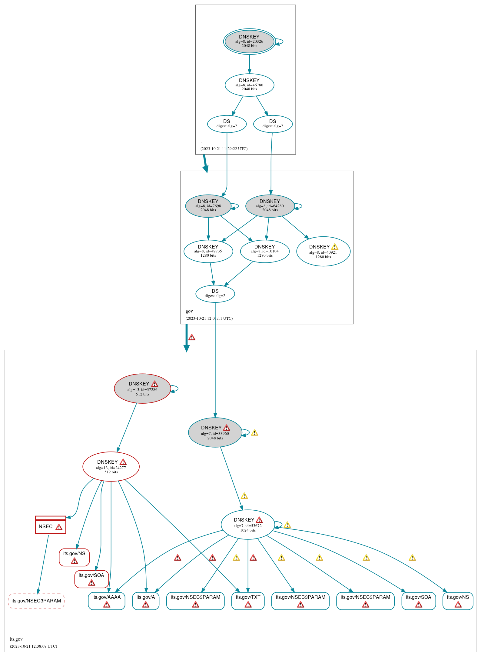
its.gov

DNSSEC options (hide)
  1. |?|
  2. |?|
  3. |?|
  4. |?|
  5. |?|
  6. |?|
  7. |?|
  8. |?|
  9. |?|
  10. |?|
Notices
DNSSEC Authentication Chain

RRset statusRRset status

Bogus (3)
  • its.gov/NS
  • its.gov/NSEC3PARAM (NODATA)
  • its.gov/SOA
Secure (8)
  • its.gov/A
  • its.gov/AAAA
  • its.gov/NS
  • its.gov/NSEC3PARAM
  • its.gov/NSEC3PARAM
  • its.gov/NSEC3PARAM
  • its.gov/SOA
  • its.gov/TXT

DNSKEY/DS/NSEC statusDNSKEY/DS/NSEC status

Bogus (3)
  • NSEC proving non-existence of its.gov/NSEC3PARAM
  • its.gov/DNSKEY (alg 13, id 24277)
  • its.gov/DNSKEY (alg 13, id 37286)
Secure (12)
  • ./DNSKEY (alg 8, id 20326)
  • ./DNSKEY (alg 8, id 46780)
  • gov/DNSKEY (alg 8, id 10104)
  • gov/DNSKEY (alg 8, id 40921)
  • gov/DNSKEY (alg 8, id 49735)
  • gov/DNSKEY (alg 8, id 64280)
  • gov/DNSKEY (alg 8, id 7698)
  • gov/DS (alg 8, id 64280)
  • gov/DS (alg 8, id 7698)
  • its.gov/DNSKEY (alg 7, id 33960)
  • its.gov/DNSKEY (alg 7, id 53672)
  • its.gov/DS (alg 7, id 33960)

Delegation statusDelegation status

Secure (2)
  • . to gov
  • gov to its.gov

NoticesNotices

Errors (48)
  • NSEC proving non-existence of its.gov/NSEC3PARAM: The DNSKEY RRset for the zone included algorithm 7 (RSASHA1NSEC3SHA1), but no RRSIG with algorithm 7 covering the RRset was returned in the response. See RFC 4035, Sec. 2.2, RFC 6840, Sec. 5.11. (156.154.64.108, 156.154.65.108, 156.154.66.108, 156.154.67.108, 2001:502:4612::90, 2001:502:f3ff::90, 2610:a1:1014::90, 2610:a1:1015::90, UDP_-_EDNS0_4096_D_KN)
  • NSEC proving non-existence of its.gov/NSEC3PARAM: The DNSKEY RRset for the zone included algorithm 7 (RSASHA1NSEC3SHA1), but no RRSIG with algorithm 7 covering the RRset was returned in the response. See RFC 4035, Sec. 2.2, RFC 6840, Sec. 5.11. (156.154.64.108, 156.154.65.108, 156.154.66.108, 156.154.67.108, 2001:502:4612::90, 2001:502:f3ff::90, 2610:a1:1014::90, 2610:a1:1015::90, UDP_-_EDNS0_4096_D_KN)
  • NSEC proving non-existence of its.gov/NSEC3PARAM: The DS RRset for the zone included algorithm 7 (RSASHA1NSEC3SHA1), but no RRSIG with algorithm 7 covering the RRset was returned in the response. See RFC 4035, Sec. 2.2, RFC 6840, Sec. 5.11. (156.154.64.108, 156.154.65.108, 156.154.66.108, 156.154.67.108, 2001:502:4612::90, 2001:502:f3ff::90, 2610:a1:1014::90, 2610:a1:1015::90, UDP_-_EDNS0_4096_D_KN)
  • NSEC proving non-existence of its.gov/NSEC3PARAM: The DS RRset for the zone included algorithm 7 (RSASHA1NSEC3SHA1), but no RRSIG with algorithm 7 covering the RRset was returned in the response. See RFC 4035, Sec. 2.2, RFC 6840, Sec. 5.11. (156.154.64.108, 156.154.65.108, 156.154.66.108, 156.154.67.108, 2001:502:4612::90, 2001:502:f3ff::90, 2610:a1:1014::90, 2610:a1:1015::90, UDP_-_EDNS0_4096_D_KN)
  • NSEC proving non-existence of its.gov/NSEC3PARAM: The following queries resulted in an answer response, even though the bitmap in the NSEC RR indicates that the queried records don't exist: its.gov/NSEC3PARAM See RFC 4035, Sec. 3.1.3.1.
  • NSEC proving non-existence of its.gov/NSEC3PARAM: The following queries resulted in an answer response, even though the bitmap in the NSEC RR indicates that the queried records don't exist: its.gov/NSEC3PARAM See RFC 4035, Sec. 3.1.3.1.
  • RRSIG its.gov/A alg 7, id 53672: The TTL of the RRset (30) exceeds the value of the Original TTL field of the RRSIG RR covering it (5). See RFC 4035, Sec. 2.2.
  • RRSIG its.gov/A alg 7, id 53672: The TTL of the RRset (30) exceeds the value of the Original TTL field of the RRSIG RR covering it (5). See RFC 4035, Sec. 2.2.
  • RRSIG its.gov/A alg 7, id 53672: The TTL of the RRset (30) exceeds the value of the Original TTL field of the RRSIG RR covering it (5). See RFC 4035, Sec. 2.2.
  • RRSIG its.gov/AAAA alg 7, id 53672: The TTL of the RRset (300) exceeds the value of the Original TTL field of the RRSIG RR covering it (5). See RFC 4035, Sec. 2.2.
  • RRSIG its.gov/AAAA alg 7, id 53672: The TTL of the RRset (300) exceeds the value of the Original TTL field of the RRSIG RR covering it (5). See RFC 4035, Sec. 2.2.
  • RRSIG its.gov/AAAA alg 7, id 53672: The TTL of the RRset (300) exceeds the value of the Original TTL field of the RRSIG RR covering it (5). See RFC 4035, Sec. 2.2.
  • RRSIG its.gov/TXT alg 7, id 53672: The TTL of the RRset (300) exceeds the value of the Original TTL field of the RRSIG RR covering it (30). See RFC 4035, Sec. 2.2.
  • RRSIG its.gov/TXT alg 7, id 53672: The TTL of the RRset (300) exceeds the value of the Original TTL field of the RRSIG RR covering it (30). See RFC 4035, Sec. 2.2.
  • RRSIG its.gov/TXT alg 7, id 53672: The TTL of the RRset (300) exceeds the value of the Original TTL field of the RRSIG RR covering it (30). See RFC 4035, Sec. 2.2.
  • gov to its.gov: No valid RRSIGs made by a key corresponding to a DS RR were found covering the DNSKEY RRset, resulting in no secure entry point (SEP) into the zone. See RFC 4035, Sec. 2.2, RFC 6840, Sec. 5.11. (156.154.64.108, 156.154.65.108, 156.154.66.108, 156.154.67.108, 2001:502:4612::90, 2001:502:f3ff::90, 2610:a1:1014::90, 2610:a1:1015::90, UDP_-_EDNS0_4096_D_KN, UDP_-_EDNS0_512_D_KN)
  • gov to its.gov: The DS RRset for the zone included algorithm 7 (RSASHA1NSEC3SHA1), but no DS RR matched a DNSKEY with algorithm 7 that signs the zone's DNSKEY RRset. See RFC 4035, Sec. 2.2, RFC 6840, Sec. 5.11. (156.154.64.108, 156.154.65.108, 156.154.66.108, 156.154.67.108, 2001:502:4612::90, 2001:502:f3ff::90, 2610:a1:1014::90, 2610:a1:1015::90, UDP_-_EDNS0_4096_D_KN, UDP_-_EDNS0_512_D_KN)
  • its.gov/A: The DNSKEY RRset for the zone included algorithm 13 (ECDSAP256SHA256), but no RRSIG with algorithm 13 covering the RRset was returned in the response. See RFC 4035, Sec. 2.2, RFC 6840, Sec. 5.11. (199.169.192.28, 199.169.194.28, 2605:3100:fffd:100::7, UDP_-_EDNS0_4096_D_KN)
  • its.gov/A: The DNSKEY RRset for the zone included algorithm 7 (RSASHA1NSEC3SHA1), but no RRSIG with algorithm 7 covering the RRset was returned in the response. See RFC 4035, Sec. 2.2, RFC 6840, Sec. 5.11. (156.154.64.108, 156.154.65.108, 156.154.66.108, 156.154.67.108, 2001:502:4612::90, 2001:502:f3ff::90, 2610:a1:1014::90, 2610:a1:1015::90, UDP_-_EDNS0_4096_D_KN)
  • its.gov/A: The DS RRset for the zone included algorithm 7 (RSASHA1NSEC3SHA1), but no RRSIG with algorithm 7 covering the RRset was returned in the response. See RFC 4035, Sec. 2.2, RFC 6840, Sec. 5.11. (156.154.64.108, 156.154.65.108, 156.154.66.108, 156.154.67.108, 2001:502:4612::90, 2001:502:f3ff::90, 2610:a1:1014::90, 2610:a1:1015::90, UDP_-_EDNS0_4096_D_KN)
  • its.gov/AAAA: The DNSKEY RRset for the zone included algorithm 13 (ECDSAP256SHA256), but no RRSIG with algorithm 13 covering the RRset was returned in the response. See RFC 4035, Sec. 2.2, RFC 6840, Sec. 5.11. (199.169.192.28, 199.169.194.28, 2605:3100:fffd:100::7, UDP_-_EDNS0_4096_D_KN)
  • its.gov/AAAA: The DNSKEY RRset for the zone included algorithm 7 (RSASHA1NSEC3SHA1), but no RRSIG with algorithm 7 covering the RRset was returned in the response. See RFC 4035, Sec. 2.2, RFC 6840, Sec. 5.11. (156.154.64.108, 156.154.65.108, 156.154.66.108, 156.154.67.108, 2001:502:4612::90, 2001:502:f3ff::90, 2610:a1:1014::90, 2610:a1:1015::90, UDP_-_EDNS0_4096_D_KN)
  • its.gov/AAAA: The DS RRset for the zone included algorithm 7 (RSASHA1NSEC3SHA1), but no RRSIG with algorithm 7 covering the RRset was returned in the response. See RFC 4035, Sec. 2.2, RFC 6840, Sec. 5.11. (156.154.64.108, 156.154.65.108, 156.154.66.108, 156.154.67.108, 2001:502:4612::90, 2001:502:f3ff::90, 2610:a1:1014::90, 2610:a1:1015::90, UDP_-_EDNS0_4096_D_KN)
  • its.gov/DNSKEY (alg 13, id 24277): The DNSKEY RR was not found in the DNSKEY RRset returned by one or more servers. (199.169.192.28, 199.169.194.28, 2605:3100:fffd:100::7, UDP_-_EDNS0_4096_D_KN)
  • its.gov/DNSKEY (alg 13, id 24277): The DNSKEY RRset for the zone included algorithm 7 (RSASHA1NSEC3SHA1), but no RRSIG with algorithm 7 covering the RRset was returned in the response. See RFC 4035, Sec. 2.2, RFC 6840, Sec. 5.11. (156.154.64.108, 156.154.65.108, 156.154.66.108, 156.154.67.108, 2001:502:4612::90, 2001:502:f3ff::90, 2610:a1:1014::90, 2610:a1:1015::90, UDP_-_EDNS0_4096_D_KN, UDP_-_EDNS0_512_D_KN)
  • its.gov/DNSKEY (alg 13, id 24277): The DS RRset for the zone included algorithm 7 (RSASHA1NSEC3SHA1), but no RRSIG with algorithm 7 covering the RRset was returned in the response. See RFC 4035, Sec. 2.2, RFC 6840, Sec. 5.11. (156.154.64.108, 156.154.65.108, 156.154.66.108, 156.154.67.108, 2001:502:4612::90, 2001:502:f3ff::90, 2610:a1:1014::90, 2610:a1:1015::90, UDP_-_EDNS0_4096_D_KN, UDP_-_EDNS0_512_D_KN)
  • its.gov/DNSKEY (alg 13, id 37286): The DNSKEY RRset for the zone included algorithm 7 (RSASHA1NSEC3SHA1), but no RRSIG with algorithm 7 covering the RRset was returned in the response. See RFC 4035, Sec. 2.2, RFC 6840, Sec. 5.11. (156.154.64.108, 156.154.65.108, 156.154.66.108, 156.154.67.108, 2001:502:4612::90, 2001:502:f3ff::90, 2610:a1:1014::90, 2610:a1:1015::90, UDP_-_EDNS0_4096_D_KN, UDP_-_EDNS0_512_D_KN)
  • its.gov/DNSKEY (alg 13, id 37286): The DS RRset for the zone included algorithm 7 (RSASHA1NSEC3SHA1), but no RRSIG with algorithm 7 covering the RRset was returned in the response. See RFC 4035, Sec. 2.2, RFC 6840, Sec. 5.11. (156.154.64.108, 156.154.65.108, 156.154.66.108, 156.154.67.108, 2001:502:4612::90, 2001:502:f3ff::90, 2610:a1:1014::90, 2610:a1:1015::90, UDP_-_EDNS0_4096_D_KN, UDP_-_EDNS0_512_D_KN)
  • its.gov/DNSKEY (alg 7, id 33960): The DNSKEY RR was not found in the DNSKEY RRset returned by one or more servers. (156.154.64.108, 156.154.65.108, 156.154.66.108, 156.154.67.108, 2001:502:4612::90, 2001:502:f3ff::90, 2610:a1:1014::90, 2610:a1:1015::90, UDP_-_EDNS0_4096_D_KN, UDP_-_EDNS0_512_D_KN)
  • its.gov/DNSKEY (alg 7, id 33960): The DNSKEY RRset for the zone included algorithm 13 (ECDSAP256SHA256), but no RRSIG with algorithm 13 covering the RRset was returned in the response. See RFC 4035, Sec. 2.2, RFC 6840, Sec. 5.11. (199.169.192.28, 199.169.194.28, 2605:3100:fffd:100::7, UDP_-_EDNS0_4096_D_KN)
  • its.gov/DNSKEY (alg 7, id 53672): The DNSKEY RR was not found in the DNSKEY RRset returned by one or more servers. (156.154.64.108, 156.154.65.108, 156.154.66.108, 156.154.67.108, 2001:502:4612::90, 2001:502:f3ff::90, 2610:a1:1014::90, 2610:a1:1015::90, UDP_-_EDNS0_4096_D_KN, UDP_-_EDNS0_512_D_KN)
  • its.gov/DNSKEY (alg 7, id 53672): The DNSKEY RRset for the zone included algorithm 13 (ECDSAP256SHA256), but no RRSIG with algorithm 13 covering the RRset was returned in the response. See RFC 4035, Sec. 2.2, RFC 6840, Sec. 5.11. (199.169.192.28, 199.169.194.28, 2605:3100:fffd:100::7, UDP_-_EDNS0_4096_D_KN)
  • its.gov/NS: The DNSKEY RRset for the zone included algorithm 13 (ECDSAP256SHA256), but no RRSIG with algorithm 13 covering the RRset was returned in the response. See RFC 4035, Sec. 2.2, RFC 6840, Sec. 5.11. (199.169.192.28, 199.169.194.28, 2605:3100:fffd:100::7, UDP_-_EDNS0_4096_D_KN)
  • its.gov/NS: The DNSKEY RRset for the zone included algorithm 7 (RSASHA1NSEC3SHA1), but no RRSIG with algorithm 7 covering the RRset was returned in the response. See RFC 4035, Sec. 2.2, RFC 6840, Sec. 5.11. (156.154.64.108, 156.154.65.108, 156.154.66.108, 156.154.67.108, 2001:502:4612::90, 2001:502:f3ff::90, 2610:a1:1014::90, 2610:a1:1015::90, UDP_-_EDNS0_4096_D_KN)
  • its.gov/NS: The DS RRset for the zone included algorithm 7 (RSASHA1NSEC3SHA1), but no RRSIG with algorithm 7 covering the RRset was returned in the response. See RFC 4035, Sec. 2.2, RFC 6840, Sec. 5.11. (156.154.64.108, 156.154.65.108, 156.154.66.108, 156.154.67.108, 2001:502:4612::90, 2001:502:f3ff::90, 2610:a1:1014::90, 2610:a1:1015::90, UDP_-_EDNS0_4096_D_KN)
  • its.gov/NSEC3PARAM: The DNSKEY RRset for the zone included algorithm 13 (ECDSAP256SHA256), but no RRSIG with algorithm 13 covering the RRset was returned in the response. See RFC 4035, Sec. 2.2, RFC 6840, Sec. 5.11. (199.169.192.28, UDP_-_EDNS0_4096_D_KN)
  • its.gov/NSEC3PARAM: The DNSKEY RRset for the zone included algorithm 13 (ECDSAP256SHA256), but no RRSIG with algorithm 13 covering the RRset was returned in the response. See RFC 4035, Sec. 2.2, RFC 6840, Sec. 5.11. (199.169.194.28, UDP_-_EDNS0_4096_D_KN)
  • its.gov/NSEC3PARAM: The DNSKEY RRset for the zone included algorithm 13 (ECDSAP256SHA256), but no RRSIG with algorithm 13 covering the RRset was returned in the response. See RFC 4035, Sec. 2.2, RFC 6840, Sec. 5.11. (2605:3100:fffd:100::7, UDP_-_EDNS0_4096_D_KN)
  • its.gov/SOA: The DNSKEY RRset for the zone included algorithm 13 (ECDSAP256SHA256), but no RRSIG with algorithm 13 covering the RRset was returned in the response. See RFC 4035, Sec. 2.2, RFC 6840, Sec. 5.11. (199.169.192.28, 199.169.194.28, 2605:3100:fffd:100::7, TCP_-_EDNS0_4096_D_N, UDP_-_EDNS0_4096_D_KN, UDP_-_EDNS0_4096_D_KN_0x20)
  • its.gov/SOA: The DNSKEY RRset for the zone included algorithm 7 (RSASHA1NSEC3SHA1), but no RRSIG with algorithm 7 covering the RRset was returned in the response. See RFC 4035, Sec. 2.2, RFC 6840, Sec. 5.11. (156.154.64.108, 156.154.65.108, 156.154.66.108, 156.154.67.108, 2001:502:4612::90, 2001:502:f3ff::90, 2610:a1:1014::90, 2610:a1:1015::90, TCP_-_EDNS0_4096_D_N, UDP_-_EDNS0_4096_D_KN, UDP_-_EDNS0_4096_D_KN_0x20)
  • its.gov/SOA: The DS RRset for the zone included algorithm 7 (RSASHA1NSEC3SHA1), but no RRSIG with algorithm 7 covering the RRset was returned in the response. See RFC 4035, Sec. 2.2, RFC 6840, Sec. 5.11. (156.154.64.108, 156.154.65.108, 156.154.66.108, 156.154.67.108, 2001:502:4612::90, 2001:502:f3ff::90, 2610:a1:1014::90, 2610:a1:1015::90, TCP_-_EDNS0_4096_D_N, UDP_-_EDNS0_4096_D_KN, UDP_-_EDNS0_4096_D_KN_0x20)
  • its.gov/TXT: The DNSKEY RRset for the zone included algorithm 13 (ECDSAP256SHA256), but no RRSIG with algorithm 13 covering the RRset was returned in the response. See RFC 4035, Sec. 2.2, RFC 6840, Sec. 5.11. (199.169.192.28, 199.169.194.28, 2605:3100:fffd:100::7, UDP_-_EDNS0_4096_D_KN)
  • its.gov/TXT: The DNSKEY RRset for the zone included algorithm 7 (RSASHA1NSEC3SHA1), but no RRSIG with algorithm 7 covering the RRset was returned in the response. See RFC 4035, Sec. 2.2, RFC 6840, Sec. 5.11. (156.154.64.108, 156.154.65.108, 156.154.66.108, 156.154.67.108, 2001:502:4612::90, 2001:502:f3ff::90, 2610:a1:1014::90, 2610:a1:1015::90, UDP_-_EDNS0_4096_D_KN)
  • its.gov/TXT: The DS RRset for the zone included algorithm 7 (RSASHA1NSEC3SHA1), but no RRSIG with algorithm 7 covering the RRset was returned in the response. See RFC 4035, Sec. 2.2, RFC 6840, Sec. 5.11. (156.154.64.108, 156.154.65.108, 156.154.66.108, 156.154.67.108, 2001:502:4612::90, 2001:502:f3ff::90, 2610:a1:1014::90, 2610:a1:1015::90, UDP_-_EDNS0_4096_D_KN)
  • its.gov/CNAME has errors; select the "Denial of existence" DNSSEC option to see them.
  • gquvbhsmta.its.gov/A has errors; select the "Denial of existence" DNSSEC option to see them.
  • its.gov/MX has errors; select the "Denial of existence" DNSSEC option to see them.
  • its.gov/DNSKEY has errors; select the "Denial of existence" DNSSEC option to see them.
Warnings (39)
  • RRSIG its.gov/A alg 7, id 53672: DNSSEC implementers are recommended against implementing signing with DNSSEC algorithm 7 (RSASHA1NSEC3SHA1). See RFC 8624, Sec. 3.1.
  • RRSIG its.gov/A alg 7, id 53672: DNSSEC implementers are recommended against implementing signing with DNSSEC algorithm 7 (RSASHA1NSEC3SHA1). See RFC 8624, Sec. 3.1.
  • RRSIG its.gov/A alg 7, id 53672: DNSSEC implementers are recommended against implementing signing with DNSSEC algorithm 7 (RSASHA1NSEC3SHA1). See RFC 8624, Sec. 3.1.
  • RRSIG its.gov/AAAA alg 7, id 53672: DNSSEC implementers are recommended against implementing signing with DNSSEC algorithm 7 (RSASHA1NSEC3SHA1). See RFC 8624, Sec. 3.1.
  • RRSIG its.gov/AAAA alg 7, id 53672: DNSSEC implementers are recommended against implementing signing with DNSSEC algorithm 7 (RSASHA1NSEC3SHA1). See RFC 8624, Sec. 3.1.
  • RRSIG its.gov/AAAA alg 7, id 53672: DNSSEC implementers are recommended against implementing signing with DNSSEC algorithm 7 (RSASHA1NSEC3SHA1). See RFC 8624, Sec. 3.1.
  • RRSIG its.gov/DNSKEY alg 7, id 33960: DNSSEC implementers are recommended against implementing signing with DNSSEC algorithm 7 (RSASHA1NSEC3SHA1). See RFC 8624, Sec. 3.1.
  • RRSIG its.gov/DNSKEY alg 7, id 33960: DNSSEC implementers are recommended against implementing signing with DNSSEC algorithm 7 (RSASHA1NSEC3SHA1). See RFC 8624, Sec. 3.1.
  • RRSIG its.gov/DNSKEY alg 7, id 33960: DNSSEC implementers are recommended against implementing signing with DNSSEC algorithm 7 (RSASHA1NSEC3SHA1). See RFC 8624, Sec. 3.1.
  • RRSIG its.gov/DNSKEY alg 7, id 33960: DNSSEC implementers are recommended against implementing signing with DNSSEC algorithm 7 (RSASHA1NSEC3SHA1). See RFC 8624, Sec. 3.1.
  • RRSIG its.gov/DNSKEY alg 7, id 33960: DNSSEC implementers are recommended against implementing signing with DNSSEC algorithm 7 (RSASHA1NSEC3SHA1). See RFC 8624, Sec. 3.1.
  • RRSIG its.gov/DNSKEY alg 7, id 33960: DNSSEC implementers are recommended against implementing signing with DNSSEC algorithm 7 (RSASHA1NSEC3SHA1). See RFC 8624, Sec. 3.1.
  • RRSIG its.gov/DNSKEY alg 7, id 53672: DNSSEC implementers are recommended against implementing signing with DNSSEC algorithm 7 (RSASHA1NSEC3SHA1). See RFC 8624, Sec. 3.1.
  • RRSIG its.gov/DNSKEY alg 7, id 53672: DNSSEC implementers are recommended against implementing signing with DNSSEC algorithm 7 (RSASHA1NSEC3SHA1). See RFC 8624, Sec. 3.1.
  • RRSIG its.gov/DNSKEY alg 7, id 53672: DNSSEC implementers are recommended against implementing signing with DNSSEC algorithm 7 (RSASHA1NSEC3SHA1). See RFC 8624, Sec. 3.1.
  • RRSIG its.gov/DNSKEY alg 7, id 53672: DNSSEC implementers are recommended against implementing signing with DNSSEC algorithm 7 (RSASHA1NSEC3SHA1). See RFC 8624, Sec. 3.1.
  • RRSIG its.gov/DNSKEY alg 7, id 53672: DNSSEC implementers are recommended against implementing signing with DNSSEC algorithm 7 (RSASHA1NSEC3SHA1). See RFC 8624, Sec. 3.1.
  • RRSIG its.gov/DNSKEY alg 7, id 53672: DNSSEC implementers are recommended against implementing signing with DNSSEC algorithm 7 (RSASHA1NSEC3SHA1). See RFC 8624, Sec. 3.1.
  • RRSIG its.gov/NS alg 7, id 53672: DNSSEC implementers are recommended against implementing signing with DNSSEC algorithm 7 (RSASHA1NSEC3SHA1). See RFC 8624, Sec. 3.1.
  • RRSIG its.gov/NS alg 7, id 53672: DNSSEC implementers are recommended against implementing signing with DNSSEC algorithm 7 (RSASHA1NSEC3SHA1). See RFC 8624, Sec. 3.1.
  • RRSIG its.gov/NSEC3PARAM alg 7, id 53672: DNSSEC implementers are recommended against implementing signing with DNSSEC algorithm 7 (RSASHA1NSEC3SHA1). See RFC 8624, Sec. 3.1.
  • RRSIG its.gov/NSEC3PARAM alg 7, id 53672: DNSSEC implementers are recommended against implementing signing with DNSSEC algorithm 7 (RSASHA1NSEC3SHA1). See RFC 8624, Sec. 3.1.
  • RRSIG its.gov/NSEC3PARAM alg 7, id 53672: DNSSEC implementers are recommended against implementing signing with DNSSEC algorithm 7 (RSASHA1NSEC3SHA1). See RFC 8624, Sec. 3.1.
  • RRSIG its.gov/SOA alg 7, id 53672: DNSSEC implementers are recommended against implementing signing with DNSSEC algorithm 7 (RSASHA1NSEC3SHA1). See RFC 8624, Sec. 3.1.
  • RRSIG its.gov/SOA alg 7, id 53672: DNSSEC implementers are recommended against implementing signing with DNSSEC algorithm 7 (RSASHA1NSEC3SHA1). See RFC 8624, Sec. 3.1.
  • RRSIG its.gov/SOA alg 7, id 53672: DNSSEC implementers are recommended against implementing signing with DNSSEC algorithm 7 (RSASHA1NSEC3SHA1). See RFC 8624, Sec. 3.1.
  • RRSIG its.gov/SOA alg 7, id 53672: DNSSEC implementers are recommended against implementing signing with DNSSEC algorithm 7 (RSASHA1NSEC3SHA1). See RFC 8624, Sec. 3.1.
  • RRSIG its.gov/SOA alg 7, id 53672: DNSSEC implementers are recommended against implementing signing with DNSSEC algorithm 7 (RSASHA1NSEC3SHA1). See RFC 8624, Sec. 3.1.
  • RRSIG its.gov/SOA alg 7, id 53672: DNSSEC implementers are recommended against implementing signing with DNSSEC algorithm 7 (RSASHA1NSEC3SHA1). See RFC 8624, Sec. 3.1.
  • RRSIG its.gov/SOA alg 7, id 53672: DNSSEC implementers are recommended against implementing signing with DNSSEC algorithm 7 (RSASHA1NSEC3SHA1). See RFC 8624, Sec. 3.1.
  • RRSIG its.gov/SOA alg 7, id 53672: DNSSEC implementers are recommended against implementing signing with DNSSEC algorithm 7 (RSASHA1NSEC3SHA1). See RFC 8624, Sec. 3.1.
  • RRSIG its.gov/TXT alg 7, id 53672: DNSSEC implementers are recommended against implementing signing with DNSSEC algorithm 7 (RSASHA1NSEC3SHA1). See RFC 8624, Sec. 3.1.
  • RRSIG its.gov/TXT alg 7, id 53672: DNSSEC implementers are recommended against implementing signing with DNSSEC algorithm 7 (RSASHA1NSEC3SHA1). See RFC 8624, Sec. 3.1.
  • RRSIG its.gov/TXT alg 7, id 53672: DNSSEC implementers are recommended against implementing signing with DNSSEC algorithm 7 (RSASHA1NSEC3SHA1). See RFC 8624, Sec. 3.1.
  • gov/DNSKEY (alg 8, id 40921): The DNSKEY RR was not found in the DNSKEY RRset returned by one or more servers. (69.36.153.30, 69.36.157.30, 81.19.194.30, 209.112.123.30, 2001:500:4431::2:30, 2620:74:27::2:30, 2620:74:28::2:30, 2620:74:29::2:30, TCP_-_EDNS0_4096_D_KN, UDP_-_EDNS0_4096_D_KN)
  • its.gov/DNSKEY (alg 13, id 37286): The DNSKEY RR was not found in the DNSKEY RRset returned by one or more servers. (199.169.192.28, 199.169.194.28, 2605:3100:fffd:100::7, UDP_-_EDNS0_4096_D_KN)
  • its.gov/CNAME has warnings; select the "Denial of existence" DNSSEC option to see them.
  • its.gov/MX has warnings; select the "Denial of existence" DNSSEC option to see them.
  • its.gov/DNSKEY has warnings; select the "Denial of existence" DNSSEC option to see them.

DNSKEY legend

Full legend
SEP bit setSEP bit set
Revoke bit setRevoke bit set
Trust anchorTrust anchor
Download: png | svg
Warning JavaScript is required to make the graph below interactive.
DNSSEC authentication graph