View on GitHub

DNSViz: A DNS visualization tool

it

DNSSEC options (hide)
  1. |?|
  2. |?|
  3. |?|
  4. |?|
  5. |?|
  6. |?|
  7. |?|
  8. |?|
  9. |?|
  10. |?|
Notices
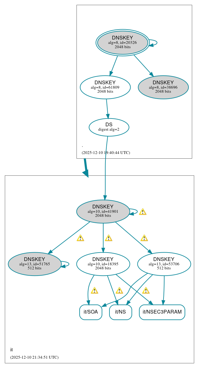
DNSSEC Authentication Chain

RRset statusRRset status

Secure (3)
  • it/NS
  • it/NSEC3PARAM
  • it/SOA

DNSKEY/DS/NSEC statusDNSKEY/DS/NSEC status

Secure (8)
  • ./DNSKEY (alg 8, id 20326)
  • ./DNSKEY (alg 8, id 38696)
  • ./DNSKEY (alg 8, id 61809)
  • it/DNSKEY (alg 10, id 18395)
  • it/DNSKEY (alg 10, id 41901)
  • it/DNSKEY (alg 13, id 51765)
  • it/DNSKEY (alg 13, id 53706)
  • it/DS (alg 10, id 41901)

Delegation statusDelegation status

Secure (1)
  • . to it

NoticesNotices

Warnings (12)
  • RRSIG it/DNSKEY alg 10, id 41901: DNSSEC implementers are recommended against implementing signing with DNSSEC algorithm 10 (RSASHA512). See RFC 8624, Sec. 3.1.
  • RRSIG it/DNSKEY alg 10, id 41901: DNSSEC implementers are recommended against implementing signing with DNSSEC algorithm 10 (RSASHA512). See RFC 8624, Sec. 3.1.
  • RRSIG it/DNSKEY alg 10, id 41901: DNSSEC implementers are recommended against implementing signing with DNSSEC algorithm 10 (RSASHA512). See RFC 8624, Sec. 3.1.
  • RRSIG it/DNSKEY alg 10, id 41901: DNSSEC implementers are recommended against implementing signing with DNSSEC algorithm 10 (RSASHA512). See RFC 8624, Sec. 3.1.
  • RRSIG it/NS alg 10, id 18395: DNSSEC implementers are recommended against implementing signing with DNSSEC algorithm 10 (RSASHA512). See RFC 8624, Sec. 3.1.
  • RRSIG it/NSEC3PARAM alg 10, id 18395: DNSSEC implementers are recommended against implementing signing with DNSSEC algorithm 10 (RSASHA512). See RFC 8624, Sec. 3.1.
  • RRSIG it/SOA alg 10, id 18395: DNSSEC implementers are recommended against implementing signing with DNSSEC algorithm 10 (RSASHA512). See RFC 8624, Sec. 3.1.
  • hsl09.b5jes.it/A has warnings; select the "Denial of existence" DNSSEC option to see them.
  • it/CDNSKEY has warnings; select the "Denial of existence" DNSSEC option to see them.
  • it/CNAME has warnings; select the "Denial of existence" DNSSEC option to see them.
  • it/DNSKEY has warnings; select the "Denial of existence" DNSSEC option to see them.
  • it/CDS has warnings; select the "Denial of existence" DNSSEC option to see them.

DNSKEY legend

Full legend
SEP bit setSEP bit set
Revoke bit setRevoke bit set
Trust anchorTrust anchor
Download: png | svg
Warning JavaScript is required to make the graph below interactive.
DNSSEC authentication graph