View on GitHub

DNSViz: A DNS visualization tool

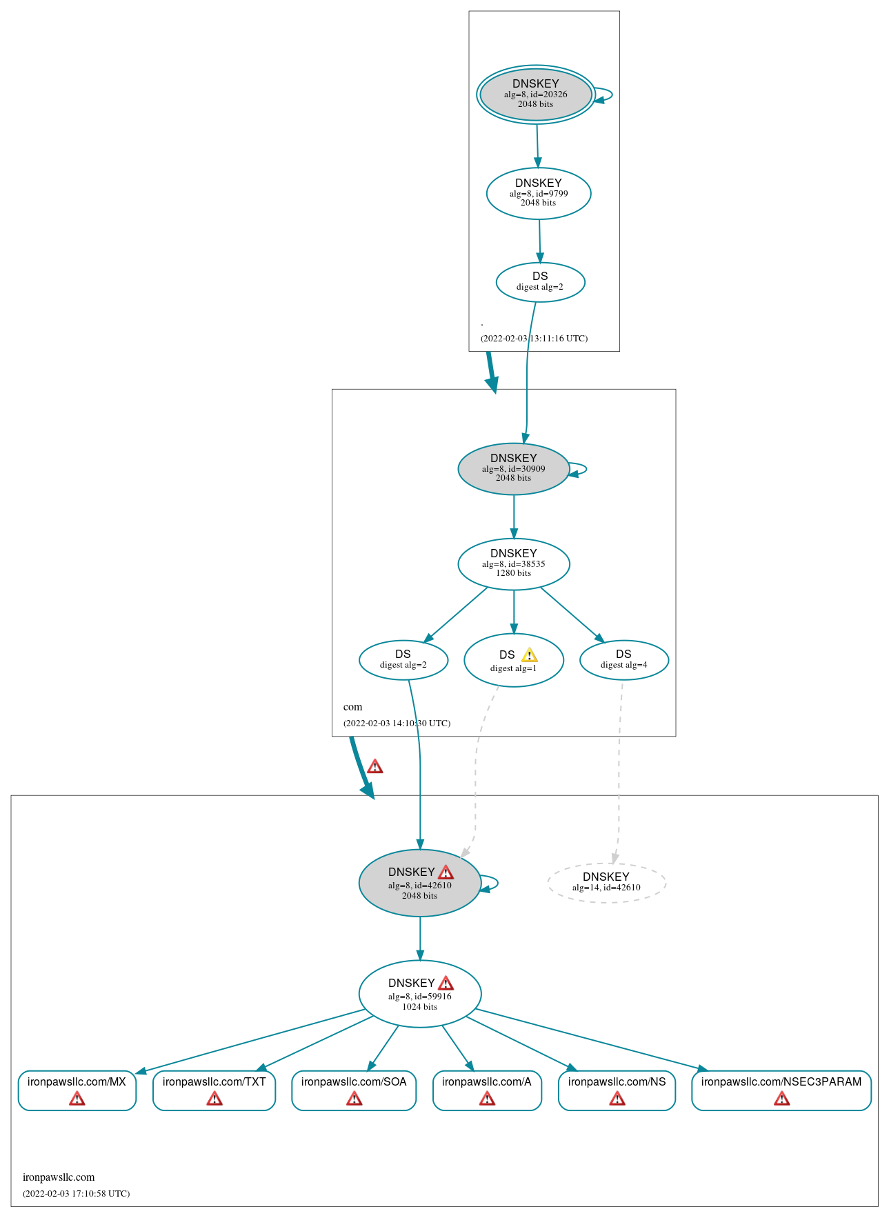
ironpawsllc.com

DNSSEC options (hide)
  1. |?|
  2. |?|
  3. |?|
  4. |?|
  5. |?|
  6. |?|
  7. |?|
  8. |?|
  9. |?|
  10. |?|
Notices
DNSSEC Authentication Chain

RRset statusRRset status

Secure (6)
  • ironpawsllc.com/A
  • ironpawsllc.com/MX
  • ironpawsllc.com/NS
  • ironpawsllc.com/NSEC3PARAM
  • ironpawsllc.com/SOA
  • ironpawsllc.com/TXT

DNSKEY/DS/NSEC statusDNSKEY/DS/NSEC status

Secure (10)
  • ./DNSKEY (alg 8, id 20326)
  • ./DNSKEY (alg 8, id 9799)
  • com/DNSKEY (alg 8, id 30909)
  • com/DNSKEY (alg 8, id 38535)
  • com/DS (alg 8, id 30909)
  • ironpawsllc.com/DNSKEY (alg 8, id 42610)
  • ironpawsllc.com/DNSKEY (alg 8, id 59916)
  • ironpawsllc.com/DS (alg 14, id 42610)
  • ironpawsllc.com/DS (alg 8, id 42610)
  • ironpawsllc.com/DS (alg 8, id 42610)
Non_existent (1)
  • ironpawsllc.com/DNSKEY (alg 14, id 42610)

Delegation statusDelegation status

Secure (2)
  • . to com
  • com to ironpawsllc.com

NoticesNotices

Errors (13)
  • com to ironpawsllc.com: The DS RRset for the zone included algorithm 14 (ECDSAP384SHA384), but no DS RR matched a DNSKEY with algorithm 14 that signs the zone's DNSKEY RRset. See RFC 4035, Sec. 2.2, RFC 6840, Sec. 5.11. (162.240.41.15, 162.240.41.68, UDP_-_EDNS0_4096_D_KN)
  • ironpawsllc.com/A: The DS RRset for the zone included algorithm 14 (ECDSAP384SHA384), but no RRSIG with algorithm 14 covering the RRset was returned in the response. See RFC 4035, Sec. 2.2, RFC 6840, Sec. 5.11. (162.240.41.15, 162.240.41.68, UDP_-_EDNS0_4096_D_KN)
  • ironpawsllc.com/DNSKEY (alg 8, id 42610): The DS RRset for the zone included algorithm 14 (ECDSAP384SHA384), but no RRSIG with algorithm 14 covering the RRset was returned in the response. See RFC 4035, Sec. 2.2, RFC 6840, Sec. 5.11. (162.240.41.15, 162.240.41.68, UDP_-_EDNS0_4096_D_KN)
  • ironpawsllc.com/DNSKEY (alg 8, id 59916): The DS RRset for the zone included algorithm 14 (ECDSAP384SHA384), but no RRSIG with algorithm 14 covering the RRset was returned in the response. See RFC 4035, Sec. 2.2, RFC 6840, Sec. 5.11. (162.240.41.15, 162.240.41.68, UDP_-_EDNS0_4096_D_KN)
  • ironpawsllc.com/MX: The DS RRset for the zone included algorithm 14 (ECDSAP384SHA384), but no RRSIG with algorithm 14 covering the RRset was returned in the response. See RFC 4035, Sec. 2.2, RFC 6840, Sec. 5.11. (162.240.41.15, 162.240.41.68, UDP_-_EDNS0_4096_D_KN, UDP_-_EDNS0_512_D_KN)
  • ironpawsllc.com/NS: The DS RRset for the zone included algorithm 14 (ECDSAP384SHA384), but no RRSIG with algorithm 14 covering the RRset was returned in the response. See RFC 4035, Sec. 2.2, RFC 6840, Sec. 5.11. (162.240.41.15, 162.240.41.68, UDP_-_EDNS0_4096_D_KN)
  • ironpawsllc.com/NSEC3PARAM: The DS RRset for the zone included algorithm 14 (ECDSAP384SHA384), but no RRSIG with algorithm 14 covering the RRset was returned in the response. See RFC 4035, Sec. 2.2, RFC 6840, Sec. 5.11. (162.240.41.15, 162.240.41.68, UDP_-_EDNS0_4096_D_KN)
  • ironpawsllc.com/SOA: The DS RRset for the zone included algorithm 14 (ECDSAP384SHA384), but no RRSIG with algorithm 14 covering the RRset was returned in the response. See RFC 4035, Sec. 2.2, RFC 6840, Sec. 5.11. (162.240.41.15, 162.240.41.68, TCP_-_EDNS0_4096_D_N, UDP_-_EDNS0_4096_D_KN, UDP_-_EDNS0_4096_D_KN_0x20)
  • ironpawsllc.com/TXT: The DS RRset for the zone included algorithm 14 (ECDSAP384SHA384), but no RRSIG with algorithm 14 covering the RRset was returned in the response. See RFC 4035, Sec. 2.2, RFC 6840, Sec. 5.11. (162.240.41.15, 162.240.41.68, UDP_-_EDNS0_4096_D_KN)
  • ironpawsllc.com/AAAA has errors; select the "Denial of existence" DNSSEC option to see them.
  • ironpawsllc.com/CNAME has errors; select the "Denial of existence" DNSSEC option to see them.
  • ironpawsllc.com/DNSKEY has errors; select the "Denial of existence" DNSSEC option to see them.
  • d0hb79oq1n.ironpawsllc.com/A has errors; select the "Denial of existence" DNSSEC option to see them.
Warnings (9)
  • ironpawsllc.com/DS (alg 8, id 42610): DNSSEC implementers are prohibited from implementing signing with DS algorithm 1 (SHA-1). See RFC 8624, Sec. 3.2.
  • ironpawsllc.com/DS (alg 8, id 42610): DNSSEC implementers are prohibited from implementing signing with DS algorithm 1 (SHA-1). See RFC 8624, Sec. 3.2.
  • ironpawsllc.com/DS (alg 8, id 42610): DS records with digest type 1 (SHA-1) are ignored when DS records with digest type 2 (SHA-256) exist in the same RRset. See RFC 4509, Sec. 3.
  • ironpawsllc.com/DS (alg 8, id 42610): DS records with digest type 1 (SHA-1) are ignored when DS records with digest type 2 (SHA-256) exist in the same RRset. See RFC 4509, Sec. 3.
  • ironpawsllc.com/DS (alg 8, id 42610): In the spirit of RFC 4509, DS records with digest type 1 (SHA-1) might be ignored when DS records with digest type 4 (SHA-384) exist in the same RRset. See RFC 4509, Sec. 3.
  • ironpawsllc.com/DS (alg 8, id 42610): In the spirit of RFC 4509, DS records with digest type 1 (SHA-1) might be ignored when DS records with digest type 4 (SHA-384) exist in the same RRset. See RFC 4509, Sec. 3.
  • ironpawsllc.com/AAAA has warnings; select the "Denial of existence" DNSSEC option to see them.
  • ironpawsllc.com/CNAME has warnings; select the "Denial of existence" DNSSEC option to see them.
  • d0hb79oq1n.ironpawsllc.com/A has warnings; select the "Denial of existence" DNSSEC option to see them.

DNSKEY legend

Full legend
SEP bit setSEP bit set
Revoke bit setRevoke bit set
Trust anchorTrust anchor
Download: png | svg
Warning JavaScript is required to make the graph below interactive.
DNSSEC authentication graph