View on GitHub

DNSViz: A DNS visualization tool

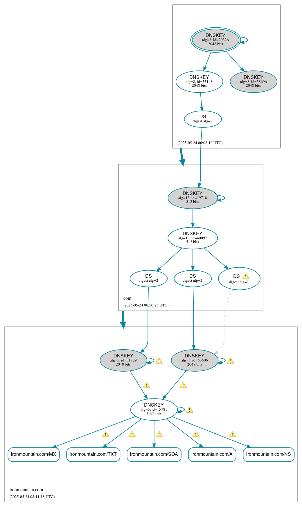
ironmountain.com

DNSSEC options (hide)
  1. |?|
  2. |?|
  3. |?|
  4. |?|
  5. |?|
  6. |?|
  7. |?|
  8. |?|
  9. |?|
  10. |?|
Notices
DNSSEC Authentication Chain

RRset statusRRset status

Secure (5)
  • ironmountain.com/A
  • ironmountain.com/MX
  • ironmountain.com/NS
  • ironmountain.com/SOA
  • ironmountain.com/TXT

DNSKEY/DS/NSEC statusDNSKEY/DS/NSEC status

Secure (12)
  • ./DNSKEY (alg 8, id 20326)
  • ./DNSKEY (alg 8, id 38696)
  • ./DNSKEY (alg 8, id 53148)
  • com/DNSKEY (alg 13, id 19718)
  • com/DNSKEY (alg 13, id 40097)
  • com/DS (alg 13, id 19718)
  • ironmountain.com/DNSKEY (alg 5, id 15781)
  • ironmountain.com/DNSKEY (alg 5, id 31729)
  • ironmountain.com/DNSKEY (alg 5, id 53506)
  • ironmountain.com/DS (alg 5, id 31729)
  • ironmountain.com/DS (alg 5, id 53506)
  • ironmountain.com/DS (alg 5, id 53506)

Delegation statusDelegation status

Secure (2)
  • . to com
  • com to ironmountain.com

NoticesNotices

Warnings (25)
  • RRSIG ironmountain.com/A alg 5, id 15781: DNSSEC implementers are recommended against implementing signing with DNSSEC algorithm 5 (RSASHA1). See RFC 8624, Sec. 3.1.
  • RRSIG ironmountain.com/DNSKEY alg 5, id 15781: DNSSEC implementers are recommended against implementing signing with DNSSEC algorithm 5 (RSASHA1). See RFC 8624, Sec. 3.1.
  • RRSIG ironmountain.com/DNSKEY alg 5, id 15781: DNSSEC implementers are recommended against implementing signing with DNSSEC algorithm 5 (RSASHA1). See RFC 8624, Sec. 3.1.
  • RRSIG ironmountain.com/DNSKEY alg 5, id 15781: DNSSEC implementers are recommended against implementing signing with DNSSEC algorithm 5 (RSASHA1). See RFC 8624, Sec. 3.1.
  • RRSIG ironmountain.com/DNSKEY alg 5, id 31729: DNSSEC implementers are recommended against implementing signing with DNSSEC algorithm 5 (RSASHA1). See RFC 8624, Sec. 3.1.
  • RRSIG ironmountain.com/DNSKEY alg 5, id 31729: DNSSEC implementers are recommended against implementing signing with DNSSEC algorithm 5 (RSASHA1). See RFC 8624, Sec. 3.1.
  • RRSIG ironmountain.com/DNSKEY alg 5, id 31729: DNSSEC implementers are recommended against implementing signing with DNSSEC algorithm 5 (RSASHA1). See RFC 8624, Sec. 3.1.
  • RRSIG ironmountain.com/DNSKEY alg 5, id 53506: DNSSEC implementers are recommended against implementing signing with DNSSEC algorithm 5 (RSASHA1). See RFC 8624, Sec. 3.1.
  • RRSIG ironmountain.com/DNSKEY alg 5, id 53506: DNSSEC implementers are recommended against implementing signing with DNSSEC algorithm 5 (RSASHA1). See RFC 8624, Sec. 3.1.
  • RRSIG ironmountain.com/DNSKEY alg 5, id 53506: DNSSEC implementers are recommended against implementing signing with DNSSEC algorithm 5 (RSASHA1). See RFC 8624, Sec. 3.1.
  • RRSIG ironmountain.com/MX alg 5, id 15781: DNSSEC implementers are recommended against implementing signing with DNSSEC algorithm 5 (RSASHA1). See RFC 8624, Sec. 3.1.
  • RRSIG ironmountain.com/NS alg 5, id 15781: DNSSEC implementers are recommended against implementing signing with DNSSEC algorithm 5 (RSASHA1). See RFC 8624, Sec. 3.1.
  • RRSIG ironmountain.com/SOA alg 5, id 15781: DNSSEC implementers are recommended against implementing signing with DNSSEC algorithm 5 (RSASHA1). See RFC 8624, Sec. 3.1.
  • RRSIG ironmountain.com/TXT alg 5, id 15781: DNSSEC implementers are recommended against implementing signing with DNSSEC algorithm 5 (RSASHA1). See RFC 8624, Sec. 3.1.
  • ironmountain.com/DS (alg 5, id 53506): DNSSEC implementers are prohibited from implementing signing with DS algorithm 1 (SHA-1). See RFC 8624, Sec. 3.2.
  • ironmountain.com/DS (alg 5, id 53506): DNSSEC implementers are prohibited from implementing signing with DS algorithm 1 (SHA-1). See RFC 8624, Sec. 3.2.
  • ironmountain.com/DS (alg 5, id 53506): DS records with digest type 1 (SHA-1) are ignored when DS records with digest type 2 (SHA-256) exist in the same RRset. See RFC 4509, Sec. 3.
  • ironmountain.com/DS (alg 5, id 53506): DS records with digest type 1 (SHA-1) are ignored when DS records with digest type 2 (SHA-256) exist in the same RRset. See RFC 4509, Sec. 3.
  • ironmountain.com/CNAME has warnings; select the "Denial of existence" DNSSEC option to see them.
  • 6st7z.pl8s9.ironmountain.com/A has warnings; select the "Denial of existence" DNSSEC option to see them.
  • ironmountain.com/DNSKEY has warnings; select the "Denial of existence" DNSSEC option to see them.
  • ironmountain.com/NSEC3PARAM has warnings; select the "Denial of existence" DNSSEC option to see them.
  • ironmountain.com/CDNSKEY has warnings; select the "Denial of existence" DNSSEC option to see them.
  • ironmountain.com/CDS has warnings; select the "Denial of existence" DNSSEC option to see them.
  • ironmountain.com/AAAA has warnings; select the "Denial of existence" DNSSEC option to see them.

DNSKEY legend

Full legend
SEP bit setSEP bit set
Revoke bit setRevoke bit set
Trust anchorTrust anchor
Download: png | svg
Warning JavaScript is required to make the graph below interactive.
DNSSEC authentication graph