View on GitHub

DNSViz: A DNS visualization tool

internetsociety.org

DNSSEC options (hide)
  1. |?|
  2. |?|
  3. |?|
  4. |?|
  5. |?|
  6. |?|
  7. |?|
  8. |?|
  9. |?|
  10. |?|
Notices
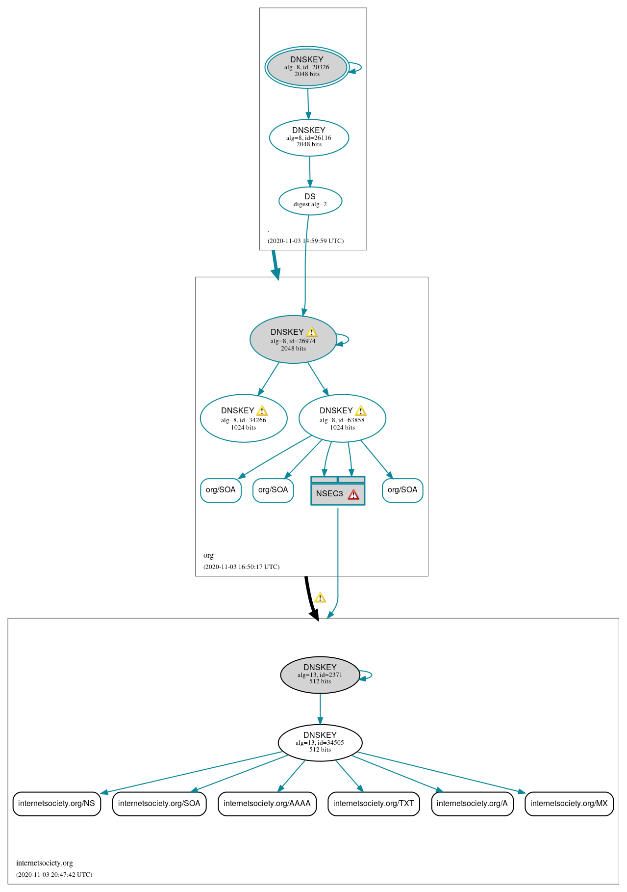
DNSSEC Authentication Chain

RRset statusRRset status

Insecure (6)
  • internetsociety.org/A
  • internetsociety.org/AAAA
  • internetsociety.org/MX
  • internetsociety.org/NS
  • internetsociety.org/SOA
  • internetsociety.org/TXT
Secure (3)
  • org/SOA
  • org/SOA
  • org/SOA

DNSKEY/DS/NSEC statusDNSKEY/DS/NSEC status

Insecure (2)
  • internetsociety.org/DNSKEY (alg 13, id 2371)
  • internetsociety.org/DNSKEY (alg 13, id 34505)
Secure (7)
  • ./DNSKEY (alg 8, id 20326)
  • ./DNSKEY (alg 8, id 26116)
  • NSEC3 proving non-existence of internetsociety.org/DS
  • org/DNSKEY (alg 8, id 26974)
  • org/DNSKEY (alg 8, id 34266)
  • org/DNSKEY (alg 8, id 63858)
  • org/DS (alg 8, id 26974)

Delegation statusDelegation status

Insecure (1)
  • org to internetsociety.org
Secure (1)
  • . to org

NoticesNotices

Errors (3)
  • NSEC3 proving non-existence of internetsociety.org/DS: An iterations count of 0 must be used in NSEC3 records to alleviate computational burdens. See RFC 9276, Sec. 3.1.
  • NSEC3 proving non-existence of internetsociety.org/DS: An iterations count of 0 must be used in NSEC3 records to alleviate computational burdens. See RFC 9276, Sec. 3.1.
  • internetsociety.org/DS has errors; select the "Denial of existence" DNSSEC option to see them.
Warnings (7)
  • NSEC3 proving non-existence of internetsociety.org/DS: The salt value for an NSEC3 record should be empty. See RFC 9276, Sec. 3.1.
  • NSEC3 proving non-existence of internetsociety.org/DS: The salt value for an NSEC3 record should be empty. See RFC 9276, Sec. 3.1.
  • org to internetsociety.org: The server appears to support DNS cookies but did not return a COOKIE option. See RFC 7873, Sec. 5.2.3. (2001:500:f::1, UDP_-_EDNS0_4096_D_K)
  • org/DNSKEY (alg 8, id 26974): The server appears to support DNS cookies but did not return a COOKIE option. See RFC 7873, Sec. 5.2.3. (2001:500:f::1, UDP_-_EDNS0_4096_D_K)
  • org/DNSKEY (alg 8, id 34266): The server appears to support DNS cookies but did not return a COOKIE option. See RFC 7873, Sec. 5.2.3. (2001:500:f::1, UDP_-_EDNS0_4096_D_K)
  • org/DNSKEY (alg 8, id 63858): The server appears to support DNS cookies but did not return a COOKIE option. See RFC 7873, Sec. 5.2.3. (2001:500:f::1, UDP_-_EDNS0_4096_D_K)
  • internetsociety.org/DS has warnings; select the "Denial of existence" DNSSEC option to see them.

DNSKEY legend

Full legend
SEP bit setSEP bit set
Revoke bit setRevoke bit set
Trust anchorTrust anchor
Download: png | svg
Warning JavaScript is required to make the graph below interactive.
DNSSEC authentication graph