View on GitHub

DNSViz: A DNS visualization tool

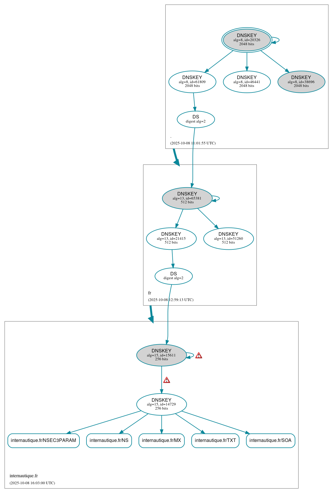
internautique.fr

DNSSEC options (hide)
  1. |?|
  2. |?|
  3. |?|
  4. |?|
  5. |?|
  6. |?|
  7. |?|
  8. |?|
  9. |?|
  10. |?|
Notices
DNSSEC Authentication Chain

RRset statusRRset status

Secure (5)
  • internautique.fr/MX
  • internautique.fr/NS
  • internautique.fr/NSEC3PARAM
  • internautique.fr/SOA
  • internautique.fr/TXT

DNSKEY/DS/NSEC statusDNSKEY/DS/NSEC status

Secure (11)
  • ./DNSKEY (alg 8, id 20326)
  • ./DNSKEY (alg 8, id 38696)
  • ./DNSKEY (alg 8, id 46441)
  • ./DNSKEY (alg 8, id 61809)
  • fr/DNSKEY (alg 13, id 21415)
  • fr/DNSKEY (alg 13, id 51260)
  • fr/DNSKEY (alg 13, id 65381)
  • fr/DS (alg 13, id 65381)
  • internautique.fr/DNSKEY (alg 15, id 14729)
  • internautique.fr/DNSKEY (alg 15, id 15611)
  • internautique.fr/DS (alg 15, id 15611)

Delegation statusDelegation status

Secure (2)
  • . to fr
  • fr to internautique.fr

NoticesNotices

Errors (3)
  • RRSIG internautique.fr/DNSKEY alg 15, id 15611: The TTL of the RRSIG (7200) exceeds the value of its Original TTL field (3600). See RFC 4035, Sec. 2.2.
  • RRSIG internautique.fr/DNSKEY alg 15, id 15611: The TTL of the RRSIG (7200) exceeds the value of its Original TTL field (3600). See RFC 4035, Sec. 2.2.
  • internautique.fr/DNSKEY has errors; select the "Denial of existence" DNSSEC option to see them.

DNSKEY legend

Full legend
SEP bit setSEP bit set
Revoke bit setRevoke bit set
Trust anchorTrust anchor
Download: png | svg
Warning JavaScript is required to make the graph below interactive.
DNSSEC authentication graph