View on GitHub

DNSViz: A DNS visualization tool

inherentresolve.mil

Updated: 2025-08-26 13:26:43 UTC (107 days ago) Update now
« Previous analysis | Next analysis »
DNSSEC options (hide)
  1. |?|
  2. |?|
  3. |?|
  4. |?|
  5. |?|
  6. |?|
  7. |?|
  8. |?|
  9. |?|
  10. |?|
Notices
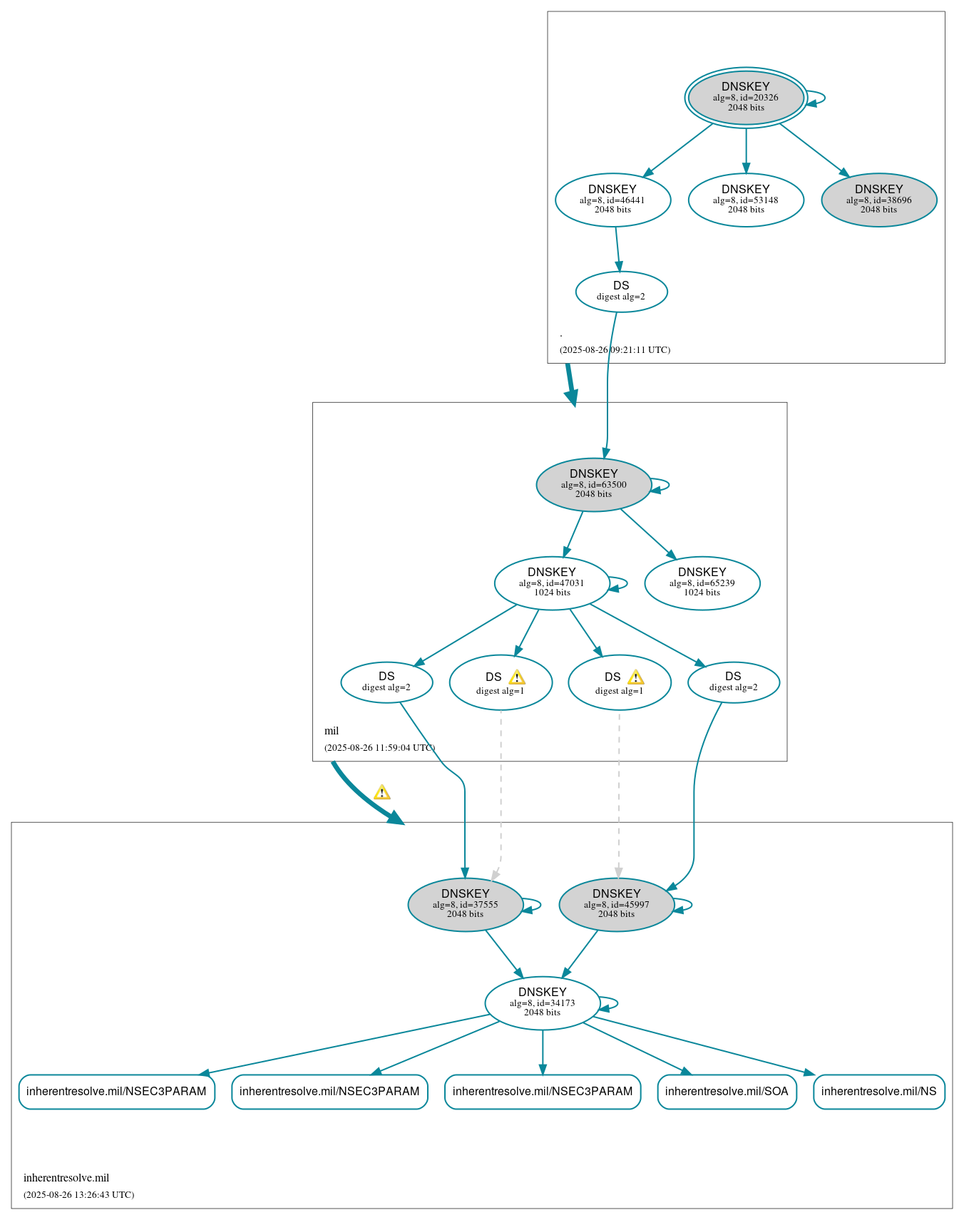
DNSSEC Authentication Chain

RRset statusRRset status

Secure (5)
  • inherentresolve.mil/NS
  • inherentresolve.mil/NSEC3PARAM
  • inherentresolve.mil/NSEC3PARAM
  • inherentresolve.mil/NSEC3PARAM
  • inherentresolve.mil/SOA

DNSKEY/DS/NSEC statusDNSKEY/DS/NSEC status

Secure (15)
  • ./DNSKEY (alg 8, id 20326)
  • ./DNSKEY (alg 8, id 38696)
  • ./DNSKEY (alg 8, id 46441)
  • ./DNSKEY (alg 8, id 53148)
  • inherentresolve.mil/DNSKEY (alg 8, id 34173)
  • inherentresolve.mil/DNSKEY (alg 8, id 37555)
  • inherentresolve.mil/DNSKEY (alg 8, id 45997)
  • inherentresolve.mil/DS (alg 8, id 37555)
  • inherentresolve.mil/DS (alg 8, id 37555)
  • inherentresolve.mil/DS (alg 8, id 45997)
  • inherentresolve.mil/DS (alg 8, id 45997)
  • mil/DNSKEY (alg 8, id 47031)
  • mil/DNSKEY (alg 8, id 63500)
  • mil/DNSKEY (alg 8, id 65239)
  • mil/DS (alg 8, id 63500)

Delegation statusDelegation status

Secure (2)
  • . to mil
  • mil to inherentresolve.mil

NoticesNotices

Errors (8)
  • inherentresolve.mil/CDS has errors; select the "Denial of existence" DNSSEC option to see them.
  • 86hgu.zmdlb.inherentresolve.mil/A has errors; select the "Denial of existence" DNSSEC option to see them.
  • inherentresolve.mil/A has errors; select the "Denial of existence" DNSSEC option to see them.
  • inherentresolve.mil/AAAA has errors; select the "Denial of existence" DNSSEC option to see them.
  • inherentresolve.mil/CDNSKEY has errors; select the "Denial of existence" DNSSEC option to see them.
  • inherentresolve.mil/CNAME has errors; select the "Denial of existence" DNSSEC option to see them.
  • inherentresolve.mil/TXT has errors; select the "Denial of existence" DNSSEC option to see them.
  • inherentresolve.mil/MX has errors; select the "Denial of existence" DNSSEC option to see them.
Warnings (17)
  • inherentresolve.mil/DS (alg 8, id 37555): DNSSEC implementers are prohibited from implementing signing with DS algorithm 1 (SHA-1). See RFC 8624, Sec. 3.2.
  • inherentresolve.mil/DS (alg 8, id 37555): DNSSEC implementers are prohibited from implementing signing with DS algorithm 1 (SHA-1). See RFC 8624, Sec. 3.2.
  • inherentresolve.mil/DS (alg 8, id 37555): DS records with digest type 1 (SHA-1) are ignored when DS records with digest type 2 (SHA-256) exist in the same RRset. See RFC 4509, Sec. 3.
  • inherentresolve.mil/DS (alg 8, id 37555): DS records with digest type 1 (SHA-1) are ignored when DS records with digest type 2 (SHA-256) exist in the same RRset. See RFC 4509, Sec. 3.
  • inherentresolve.mil/DS (alg 8, id 45997): DNSSEC implementers are prohibited from implementing signing with DS algorithm 1 (SHA-1). See RFC 8624, Sec. 3.2.
  • inherentresolve.mil/DS (alg 8, id 45997): DNSSEC implementers are prohibited from implementing signing with DS algorithm 1 (SHA-1). See RFC 8624, Sec. 3.2.
  • inherentresolve.mil/DS (alg 8, id 45997): DS records with digest type 1 (SHA-1) are ignored when DS records with digest type 2 (SHA-256) exist in the same RRset. See RFC 4509, Sec. 3.
  • inherentresolve.mil/DS (alg 8, id 45997): DS records with digest type 1 (SHA-1) are ignored when DS records with digest type 2 (SHA-256) exist in the same RRset. See RFC 4509, Sec. 3.
  • mil to inherentresolve.mil: The following NS name(s) were found in the delegation NS RRset (i.e., in the mil zone), but not in the authoritative NS RRset: ns2.centcom.mil, ns3.centcom.mil See RFC 1034, Sec. 4.2.2.
  • inherentresolve.mil/CDS has warnings; select the "Denial of existence" DNSSEC option to see them.
  • 86hgu.zmdlb.inherentresolve.mil/A has warnings; select the "Denial of existence" DNSSEC option to see them.
  • inherentresolve.mil/A has warnings; select the "Denial of existence" DNSSEC option to see them.
  • inherentresolve.mil/AAAA has warnings; select the "Denial of existence" DNSSEC option to see them.
  • inherentresolve.mil/CDNSKEY has warnings; select the "Denial of existence" DNSSEC option to see them.
  • inherentresolve.mil/CNAME has warnings; select the "Denial of existence" DNSSEC option to see them.
  • inherentresolve.mil/TXT has warnings; select the "Denial of existence" DNSSEC option to see them.
  • inherentresolve.mil/MX has warnings; select the "Denial of existence" DNSSEC option to see them.

DNSKEY legend

Full legend
SEP bit setSEP bit set
Revoke bit setRevoke bit set
Trust anchorTrust anchor
Download: png | svg
Warning JavaScript is required to make the graph below interactive.
DNSSEC authentication graph