View on GitHub

DNSViz: A DNS visualization tool

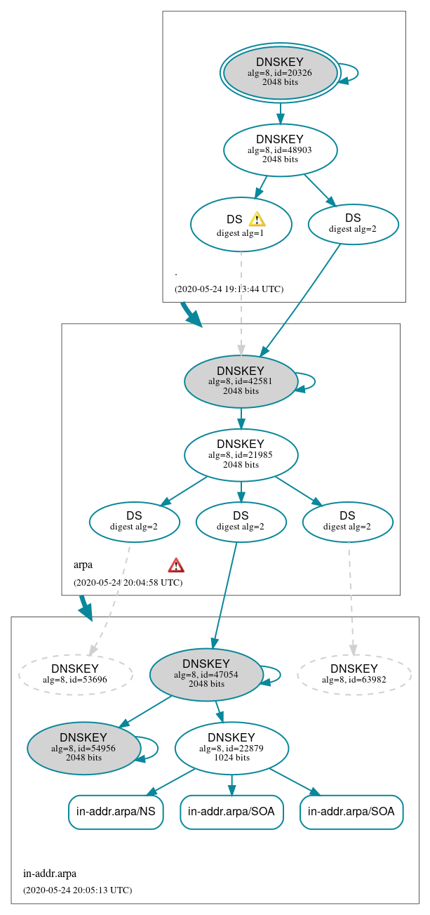
in-addr.arpa

DNSSEC options (hide)
  1. |?|
  2. |?|
  3. |?|
  4. |?|
  5. |?|
  6. |?|
  7. |?|
  8. |?|
  9. |?|
  10. |?|
Notices
DNSSEC Authentication Chain

RRset statusRRset status

Secure (3)
  • in-addr.arpa/NS
  • in-addr.arpa/SOA
  • in-addr.arpa/SOA

DNSKEY/DS/NSEC statusDNSKEY/DS/NSEC status

Secure (12)
  • ./DNSKEY (alg 8, id 20326)
  • ./DNSKEY (alg 8, id 48903)
  • arpa/DNSKEY (alg 8, id 21985)
  • arpa/DNSKEY (alg 8, id 42581)
  • arpa/DS (alg 8, id 42581)
  • arpa/DS (alg 8, id 42581)
  • in-addr.arpa/DNSKEY (alg 8, id 22879)
  • in-addr.arpa/DNSKEY (alg 8, id 47054)
  • in-addr.arpa/DNSKEY (alg 8, id 54956)
  • in-addr.arpa/DS (alg 8, id 47054)
  • in-addr.arpa/DS (alg 8, id 53696)
  • in-addr.arpa/DS (alg 8, id 63982)
Non_existent (2)
  • in-addr.arpa/DNSKEY (alg 8, id 53696)
  • in-addr.arpa/DNSKEY (alg 8, id 63982)

Delegation statusDelegation status

Secure (2)
  • . to arpa
  • arpa to in-addr.arpa

NoticesNotices

Errors (1)
  • arpa zone: The server(s) were not responsive to queries over UDP. See RFC 1035, Sec. 4.2. (2001:500:2::c, 2001:500:2f::f)
Warnings (4)
  • arpa/DS (alg 8, id 42581): DNSSEC implementers are prohibited from implementing signing with DS algorithm 1 (SHA-1). See RFC 8624, Sec. 3.2.
  • arpa/DS (alg 8, id 42581): DNSSEC implementers are prohibited from implementing signing with DS algorithm 1 (SHA-1). See RFC 8624, Sec. 3.2.
  • arpa/DS (alg 8, id 42581): DS records with digest type 1 (SHA-1) are ignored when DS records with digest type 2 (SHA-256) exist in the same RRset. See RFC 4509, Sec. 3.
  • arpa/DS (alg 8, id 42581): DS records with digest type 1 (SHA-1) are ignored when DS records with digest type 2 (SHA-256) exist in the same RRset. See RFC 4509, Sec. 3.

DNSKEY legend

Full legend
SEP bit setSEP bit set
Revoke bit setRevoke bit set
Trust anchorTrust anchor
Download: png | svg
Warning JavaScript is required to make the graph below interactive.
DNSSEC authentication graph