View on GitHub

DNSViz: A DNS visualization tool

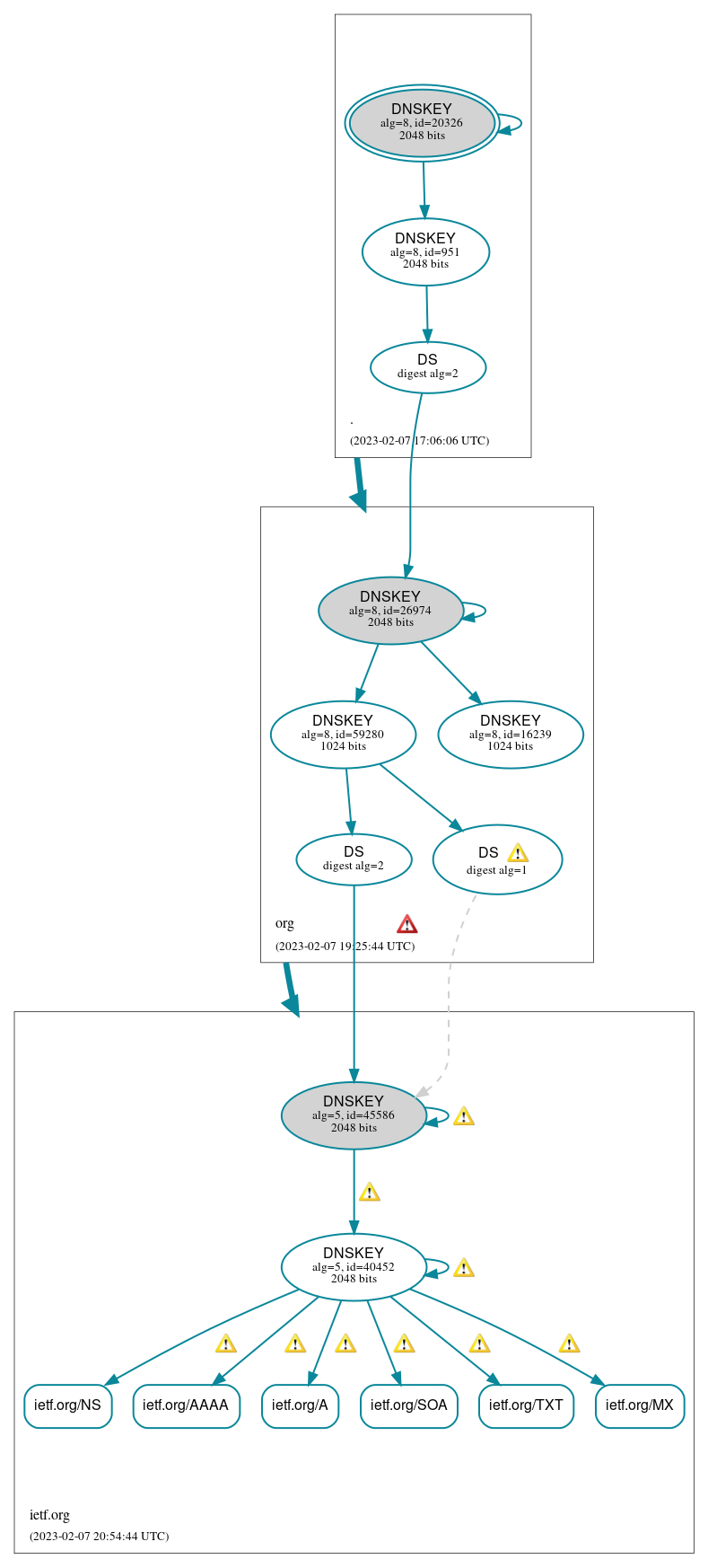
ietf.org

DNSSEC options (hide)
  1. |?|
  2. |?|
  3. |?|
  4. |?|
  5. |?|
  6. |?|
  7. |?|
  8. |?|
  9. |?|
  10. |?|
Notices
DNSSEC Authentication Chain

RRset statusRRset status

Secure (6)
  • ietf.org/A
  • ietf.org/AAAA
  • ietf.org/MX
  • ietf.org/NS
  • ietf.org/SOA
  • ietf.org/TXT

DNSKEY/DS/NSEC statusDNSKEY/DS/NSEC status

Secure (10)
  • ./DNSKEY (alg 8, id 20326)
  • ./DNSKEY (alg 8, id 951)
  • ietf.org/DNSKEY (alg 5, id 40452)
  • ietf.org/DNSKEY (alg 5, id 45586)
  • ietf.org/DS (alg 5, id 45586)
  • ietf.org/DS (alg 5, id 45586)
  • org/DNSKEY (alg 8, id 16239)
  • org/DNSKEY (alg 8, id 26974)
  • org/DNSKEY (alg 8, id 59280)
  • org/DS (alg 8, id 26974)

Delegation statusDelegation status

Secure (2)
  • . to org
  • org to ietf.org

NoticesNotices

Errors (1)
  • org zone: The server(s) were not responsive to queries over UDP. See RFC 1035, Sec. 4.2. (2001:500:c::1)
Warnings (18)
  • RRSIG ietf.org/A alg 5, id 40452: DNSSEC implementers are recommended against implementing signing with DNSSEC algorithm 5 (RSASHA1). See RFC 8624, Sec. 3.1.
  • RRSIG ietf.org/AAAA alg 5, id 40452: DNSSEC implementers are recommended against implementing signing with DNSSEC algorithm 5 (RSASHA1). See RFC 8624, Sec. 3.1.
  • RRSIG ietf.org/DNSKEY alg 5, id 40452: DNSSEC implementers are recommended against implementing signing with DNSSEC algorithm 5 (RSASHA1). See RFC 8624, Sec. 3.1.
  • RRSIG ietf.org/DNSKEY alg 5, id 40452: DNSSEC implementers are recommended against implementing signing with DNSSEC algorithm 5 (RSASHA1). See RFC 8624, Sec. 3.1.
  • RRSIG ietf.org/DNSKEY alg 5, id 45586: DNSSEC implementers are recommended against implementing signing with DNSSEC algorithm 5 (RSASHA1). See RFC 8624, Sec. 3.1.
  • RRSIG ietf.org/DNSKEY alg 5, id 45586: DNSSEC implementers are recommended against implementing signing with DNSSEC algorithm 5 (RSASHA1). See RFC 8624, Sec. 3.1.
  • RRSIG ietf.org/MX alg 5, id 40452: DNSSEC implementers are recommended against implementing signing with DNSSEC algorithm 5 (RSASHA1). See RFC 8624, Sec. 3.1.
  • RRSIG ietf.org/NS alg 5, id 40452: DNSSEC implementers are recommended against implementing signing with DNSSEC algorithm 5 (RSASHA1). See RFC 8624, Sec. 3.1.
  • RRSIG ietf.org/SOA alg 5, id 40452: DNSSEC implementers are recommended against implementing signing with DNSSEC algorithm 5 (RSASHA1). See RFC 8624, Sec. 3.1.
  • RRSIG ietf.org/TXT alg 5, id 40452: DNSSEC implementers are recommended against implementing signing with DNSSEC algorithm 5 (RSASHA1). See RFC 8624, Sec. 3.1.
  • ietf.org/DS (alg 5, id 45586): DNSSEC implementers are prohibited from implementing signing with DS algorithm 1 (SHA-1). See RFC 8624, Sec. 3.2.
  • ietf.org/DS (alg 5, id 45586): DNSSEC implementers are prohibited from implementing signing with DS algorithm 1 (SHA-1). See RFC 8624, Sec. 3.2.
  • ietf.org/DS (alg 5, id 45586): DS records with digest type 1 (SHA-1) are ignored when DS records with digest type 2 (SHA-256) exist in the same RRset. See RFC 4509, Sec. 3.
  • ietf.org/DS (alg 5, id 45586): DS records with digest type 1 (SHA-1) are ignored when DS records with digest type 2 (SHA-256) exist in the same RRset. See RFC 4509, Sec. 3.
  • ietf.org/NSEC3PARAM has warnings; select the "Denial of existence" DNSSEC option to see them.
  • ietf.org/DNSKEY has warnings; select the "Denial of existence" DNSSEC option to see them.
  • ietf.org/CNAME has warnings; select the "Denial of existence" DNSSEC option to see them.
  • rba01uq6c5.ietf.org/A has warnings; select the "Denial of existence" DNSSEC option to see them.

DNSKEY legend

Full legend
SEP bit setSEP bit set
Revoke bit setRevoke bit set
Trust anchorTrust anchor
Download: png | svg
Warning JavaScript is required to make the graph below interactive.
DNSSEC authentication graph