View on GitHub

DNSViz: A DNS visualization tool

ic3.gov

DNSSEC options (hide)
  1. |?|
  2. |?|
  3. |?|
  4. |?|
  5. |?|
  6. |?|
  7. |?|
  8. |?|
  9. |?|
  10. |?|
Notices
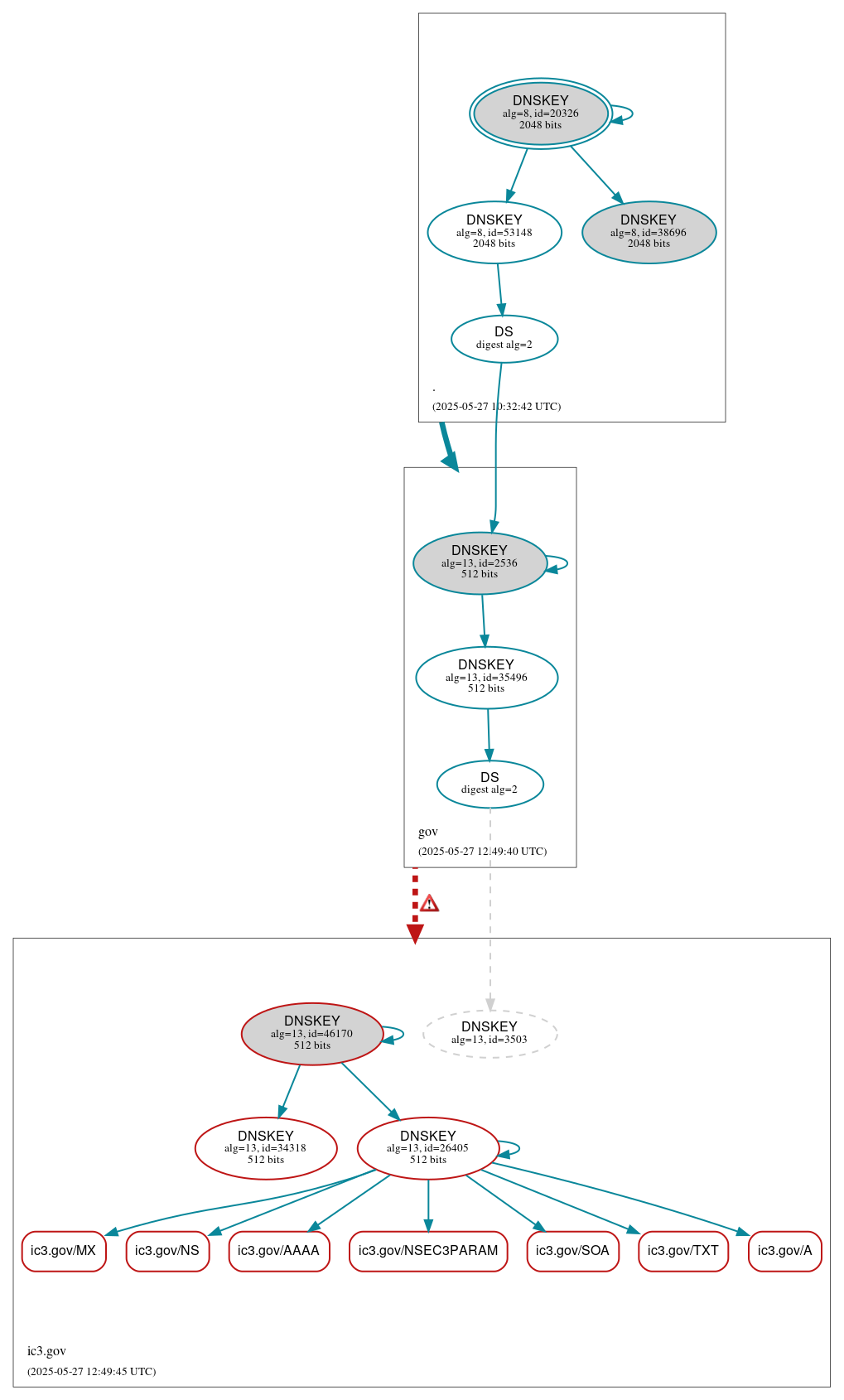
DNSSEC Authentication Chain

RRset statusRRset status

Bogus (7)
  • ic3.gov/A
  • ic3.gov/AAAA
  • ic3.gov/MX
  • ic3.gov/NS
  • ic3.gov/NSEC3PARAM
  • ic3.gov/SOA
  • ic3.gov/TXT

DNSKEY/DS/NSEC statusDNSKEY/DS/NSEC status

Bogus (3)
  • ic3.gov/DNSKEY (alg 13, id 26405)
  • ic3.gov/DNSKEY (alg 13, id 34318)
  • ic3.gov/DNSKEY (alg 13, id 46170)
Secure (7)
  • ./DNSKEY (alg 8, id 20326)
  • ./DNSKEY (alg 8, id 38696)
  • ./DNSKEY (alg 8, id 53148)
  • gov/DNSKEY (alg 13, id 2536)
  • gov/DNSKEY (alg 13, id 35496)
  • gov/DS (alg 13, id 2536)
  • ic3.gov/DS (alg 13, id 3503)
Non_existent (1)
  • ic3.gov/DNSKEY (alg 13, id 3503)

Delegation statusDelegation status

Bogus (1)
  • gov to ic3.gov
Secure (1)
  • . to gov

NoticesNotices

Errors (6)
  • gov to ic3.gov: No valid RRSIGs made by a key corresponding to a DS RR were found covering the DNSKEY RRset, resulting in no secure entry point (SEP) into the zone. See RFC 4035, Sec. 2.2, RFC 6840, Sec. 5.11. (20.141.170.64, 52.126.48.246, 2001:489a:3102:6::62, 2001:489a:3600::13, UDP_-_EDNS0_4096_D_KN, UDP_-_EDNS0_512_D_KN)
  • gov to ic3.gov: The DS RRset for the zone included algorithm 13 (ECDSAP256SHA256), but no DS RR matched a DNSKEY with algorithm 13 that signs the zone's DNSKEY RRset. See RFC 4035, Sec. 2.2, RFC 6840, Sec. 5.11. (20.141.170.64, 52.126.48.246, 2001:489a:3102:6::62, 2001:489a:3600::13, UDP_-_EDNS0_4096_D_KN, UDP_-_EDNS0_512_D_KN)
  • ic3.gov/CDS has errors; select the "Denial of existence" DNSSEC option to see them.
  • ic3.gov/CDNSKEY has errors; select the "Denial of existence" DNSSEC option to see them.
  • rgzq5.qz3w0.ic3.gov/A has errors; select the "Denial of existence" DNSSEC option to see them.
  • ic3.gov/CNAME has errors; select the "Denial of existence" DNSSEC option to see them.
Warnings (4)
  • ic3.gov/CDS has warnings; select the "Denial of existence" DNSSEC option to see them.
  • ic3.gov/CDNSKEY has warnings; select the "Denial of existence" DNSSEC option to see them.
  • rgzq5.qz3w0.ic3.gov/A has warnings; select the "Denial of existence" DNSSEC option to see them.
  • ic3.gov/CNAME has warnings; select the "Denial of existence" DNSSEC option to see them.

DNSKEY legend

Full legend
SEP bit setSEP bit set
Revoke bit setRevoke bit set
Trust anchorTrust anchor
Download: png | svg
Warning JavaScript is required to make the graph below interactive.
DNSSEC authentication graph