View on GitHub

DNSViz: A DNS visualization tool

iastate.edu

DNSSEC options (hide)
  1. |?|
  2. |?|
  3. |?|
  4. |?|
  5. |?|
  6. |?|
  7. |?|
  8. |?|
  9. |?|
  10. |?|
Notices
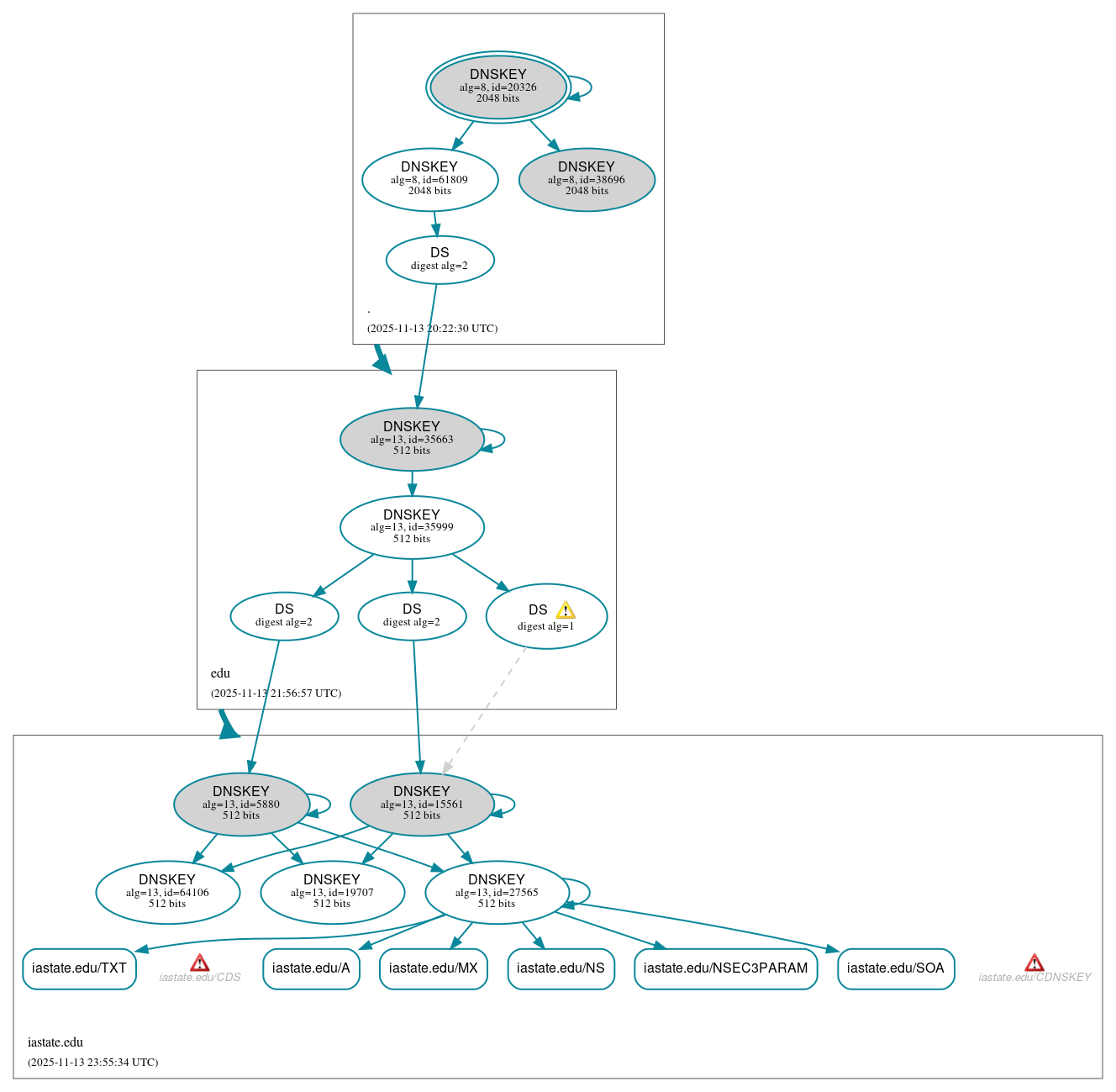
DNSSEC Authentication Chain

RRset statusRRset status

Secure (6)
  • iastate.edu/A
  • iastate.edu/MX
  • iastate.edu/NS
  • iastate.edu/NSEC3PARAM
  • iastate.edu/SOA
  • iastate.edu/TXT

DNSKEY/DS/NSEC statusDNSKEY/DS/NSEC status

Secure (14)
  • ./DNSKEY (alg 8, id 20326)
  • ./DNSKEY (alg 8, id 38696)
  • ./DNSKEY (alg 8, id 61809)
  • edu/DNSKEY (alg 13, id 35663)
  • edu/DNSKEY (alg 13, id 35999)
  • edu/DS (alg 13, id 35663)
  • iastate.edu/DNSKEY (alg 13, id 15561)
  • iastate.edu/DNSKEY (alg 13, id 19707)
  • iastate.edu/DNSKEY (alg 13, id 27565)
  • iastate.edu/DNSKEY (alg 13, id 5880)
  • iastate.edu/DNSKEY (alg 13, id 64106)
  • iastate.edu/DS (alg 13, id 15561)
  • iastate.edu/DS (alg 13, id 15561)
  • iastate.edu/DS (alg 13, id 5880)

Delegation statusDelegation status

Secure (2)
  • . to edu
  • edu to iastate.edu

NoticesNotices

Errors (5)
  • iastate.edu/CDNSKEY: No response was received from the server over UDP (tried 12 times). See RFC 1035, Sec. 4.2. (128.255.13.69, 129.186.67.129, 129.186.67.145, 2610:130:101:112::2, 2610:130:102:112::2, 2620:0:e50:6010::11, UDP_-_NOEDNS_)
  • iastate.edu/CDS: No response was received from the server over UDP (tried 12 times). See RFC 1035, Sec. 4.2. (128.255.13.69, 129.186.67.129, 129.186.67.145, 2610:130:101:112::2, 2610:130:102:112::2, 2620:0:e50:6010::11, UDP_-_NOEDNS_)
  • iastate.edu/CNAME has errors; select the "Denial of existence" DNSSEC option to see them.
  • br6ay.zm07x.iastate.edu/A has errors; select the "Denial of existence" DNSSEC option to see them.
  • iastate.edu/AAAA has errors; select the "Denial of existence" DNSSEC option to see them.
Warnings (7)
  • iastate.edu/DS (alg 13, id 15561): DNSSEC implementers are prohibited from implementing signing with DS algorithm 1 (SHA-1). See RFC 8624, Sec. 3.2.
  • iastate.edu/DS (alg 13, id 15561): DNSSEC implementers are prohibited from implementing signing with DS algorithm 1 (SHA-1). See RFC 8624, Sec. 3.2.
  • iastate.edu/DS (alg 13, id 15561): DS records with digest type 1 (SHA-1) are ignored when DS records with digest type 2 (SHA-256) exist in the same RRset. See RFC 4509, Sec. 3.
  • iastate.edu/DS (alg 13, id 15561): DS records with digest type 1 (SHA-1) are ignored when DS records with digest type 2 (SHA-256) exist in the same RRset. See RFC 4509, Sec. 3.
  • iastate.edu/CNAME has warnings; select the "Denial of existence" DNSSEC option to see them.
  • br6ay.zm07x.iastate.edu/A has warnings; select the "Denial of existence" DNSSEC option to see them.
  • iastate.edu/AAAA has warnings; select the "Denial of existence" DNSSEC option to see them.

DNSKEY legend

Full legend
SEP bit setSEP bit set
Revoke bit setRevoke bit set
Trust anchorTrust anchor
Download: png | svg
Warning JavaScript is required to make the graph below interactive.
DNSSEC authentication graph