View on GitHub

DNSViz: A DNS visualization tool

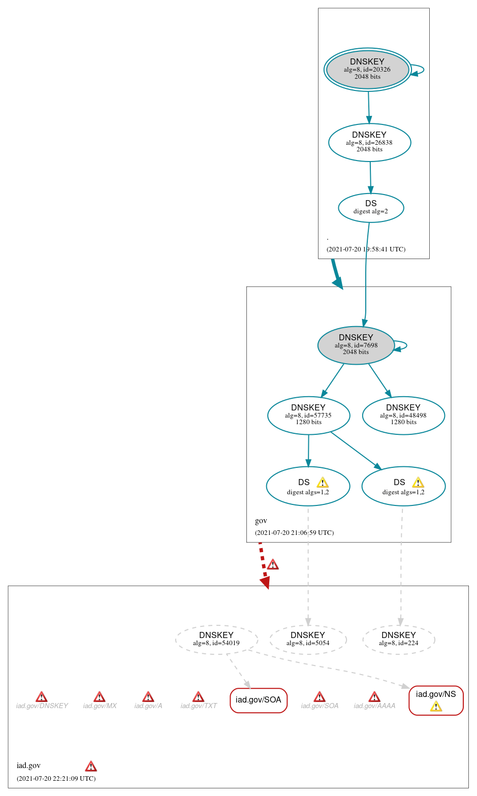
iad.gov

DNSSEC options (hide)
  1. |?|
  2. |?|
  3. |?|
  4. |?|
  5. |?|
  6. |?|
  7. |?|
  8. |?|
  9. |?|
  10. |?|
Notices
DNSSEC Authentication Chain

RRset statusRRset status

Bogus (2)
  • iad.gov/NS
  • iad.gov/SOA

DNSKEY/DS/NSEC statusDNSKEY/DS/NSEC status

Secure (8)
  • ./DNSKEY (alg 8, id 20326)
  • ./DNSKEY (alg 8, id 26838)
  • gov/DNSKEY (alg 8, id 48498)
  • gov/DNSKEY (alg 8, id 57735)
  • gov/DNSKEY (alg 8, id 7698)
  • gov/DS (alg 8, id 7698)
  • iad.gov/DS (alg 8, id 224)
  • iad.gov/DS (alg 8, id 5054)
Non_existent (3)
  • iad.gov/DNSKEY (alg 8, id 224)
  • iad.gov/DNSKEY (alg 8, id 5054)
  • iad.gov/DNSKEY (alg 8, id 54019)

Delegation statusDelegation status

Bogus (1)
  • gov to iad.gov
Secure (1)
  • . to gov

NoticesNotices

Errors (13)
  • gov to iad.gov: No valid RRSIGs made by a key corresponding to a DS RR were found covering the DNSKEY RRset, resulting in no secure entry point (SEP) into the zone. See RFC 4035, Sec. 2.2, RFC 6840, Sec. 5.11.
  • iad.gov zone: The following NS name(s) did not resolve to address(es): bloodgem.iad.gov
  • iad.gov/A: No response was received from the server over UDP (tried 12 times). See RFC 1035, Sec. 4.2. (8.44.96.33, 8.44.96.34, UDP_-_NOEDNS_)
  • iad.gov/AAAA: No response was received from the server over UDP (tried 12 times). See RFC 1035, Sec. 4.2. (8.44.96.33, 8.44.96.34, UDP_-_NOEDNS_)
  • iad.gov/DNSKEY: No response was received from the server over UDP (tried 12 times). See RFC 1035, Sec. 4.2. (8.44.96.33, 8.44.96.34, UDP_-_NOEDNS_)
  • iad.gov/DNSKEY: No response was received from the server over UDP (tried 4 times). See RFC 1035, Sec. 4.2. (8.44.96.33, 8.44.96.34, UDP_-_EDNS0_512_D_KN)
  • iad.gov/MX: No response was received from the server over UDP (tried 12 times). See RFC 1035, Sec. 4.2. (8.44.96.33, 8.44.96.34, UDP_-_NOEDNS_)
  • iad.gov/MX: No response was received from the server over UDP (tried 4 times). See RFC 1035, Sec. 4.2. (8.44.96.33, 8.44.96.34, UDP_-_EDNS0_512_D_KN)
  • iad.gov/SOA: No response was received from the server over UDP (tried 12 times). See RFC 1035, Sec. 4.2. (8.44.96.33, 8.44.96.34, UDP_-_NOEDNS_, UDP_-_NOEDNS__0x20)
  • iad.gov/TXT: No response was received from the server over UDP (tried 12 times). See RFC 1035, Sec. 4.2. (8.44.96.33, 8.44.96.34, UDP_-_NOEDNS_)
  • iad.gov/DNSKEY has errors; select the "Denial of existence" DNSSEC option to see them.
  • iad.gov/CNAME has errors; select the "Denial of existence" DNSSEC option to see them.
  • 5t64jv1web.iad.gov/A has errors; select the "Denial of existence" DNSSEC option to see them.
Warnings (5)
  • iad.gov/DS (alg 8, id 5054): DNSSEC implementers are prohibited from implementing signing with DS algorithm 1 (SHA-1). See RFC 8624, Sec. 3.2.
  • iad.gov/DS (alg 8, id 5054): DNSSEC implementers are prohibited from implementing signing with DS algorithm 1 (SHA-1). See RFC 8624, Sec. 3.2.
  • iad.gov/DS (alg 8, id 5054): DS records with digest type 1 (SHA-1) are ignored when DS records with digest type 2 (SHA-256) exist in the same RRset. See RFC 4509, Sec. 3.
  • iad.gov/DS (alg 8, id 5054): DS records with digest type 1 (SHA-1) are ignored when DS records with digest type 2 (SHA-256) exist in the same RRset. See RFC 4509, Sec. 3.
  • iad.gov/NS: No response was received from the server over UDP (tried 7 times) until the NSID EDNS option was removed. See RFC 6891, Sec. 6.1.2. (8.44.96.33, 8.44.96.34, UDP_-_EDNS0_4096_D_KN)

DNSKEY legend

Full legend
SEP bit setSEP bit set
Revoke bit setRevoke bit set
Trust anchorTrust anchor
Download: png | svg
Warning JavaScript is required to make the graph below interactive.
DNSSEC authentication graph