View on GitHub

DNSViz: A DNS visualization tool

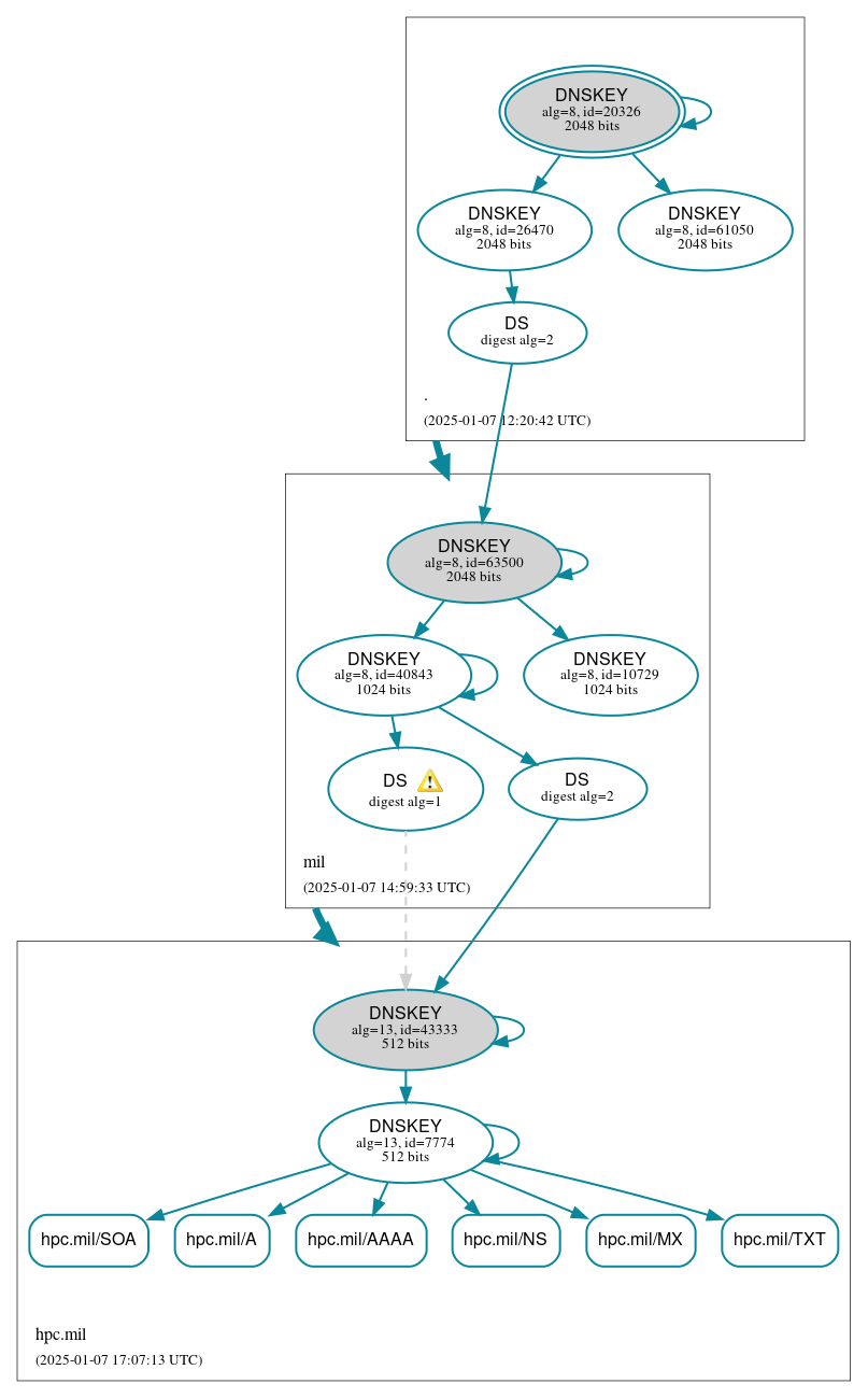
hpc.mil

DNSSEC options (hide)
  1. |?|
  2. |?|
  3. |?|
  4. |?|
  5. |?|
  6. |?|
  7. |?|
  8. |?|
  9. |?|
  10. |?|
Notices
DNSSEC Authentication Chain

RRset statusRRset status

Secure (6)
  • hpc.mil/A
  • hpc.mil/AAAA
  • hpc.mil/MX
  • hpc.mil/NS
  • hpc.mil/SOA
  • hpc.mil/TXT

DNSKEY/DS/NSEC statusDNSKEY/DS/NSEC status

Secure (11)
  • ./DNSKEY (alg 8, id 20326)
  • ./DNSKEY (alg 8, id 26470)
  • ./DNSKEY (alg 8, id 61050)
  • hpc.mil/DNSKEY (alg 13, id 43333)
  • hpc.mil/DNSKEY (alg 13, id 7774)
  • hpc.mil/DS (alg 13, id 43333)
  • hpc.mil/DS (alg 13, id 43333)
  • mil/DNSKEY (alg 8, id 10729)
  • mil/DNSKEY (alg 8, id 40843)
  • mil/DNSKEY (alg 8, id 63500)
  • mil/DS (alg 8, id 63500)

Delegation statusDelegation status

Secure (2)
  • . to mil
  • mil to hpc.mil

NoticesNotices

Warnings (4)
  • hpc.mil/DS (alg 13, id 43333): DNSSEC implementers are prohibited from implementing signing with DS algorithm 1 (SHA-1). See RFC 8624, Sec. 3.2.
  • hpc.mil/DS (alg 13, id 43333): DNSSEC implementers are prohibited from implementing signing with DS algorithm 1 (SHA-1). See RFC 8624, Sec. 3.2.
  • hpc.mil/DS (alg 13, id 43333): DS records with digest type 1 (SHA-1) are ignored when DS records with digest type 2 (SHA-256) exist in the same RRset. See RFC 4509, Sec. 3.
  • hpc.mil/DS (alg 13, id 43333): DS records with digest type 1 (SHA-1) are ignored when DS records with digest type 2 (SHA-256) exist in the same RRset. See RFC 4509, Sec. 3.

DNSKEY legend

Full legend
SEP bit setSEP bit set
Revoke bit setRevoke bit set
Trust anchorTrust anchor
Download: png | svg
Warning JavaScript is required to make the graph below interactive.
DNSSEC authentication graph