View on GitHub

DNSViz: A DNS visualization tool

heise.de

DNSSEC options (hide)
  1. |?|
  2. |?|
  3. |?|
  4. |?|
  5. |?|
  6. |?|
  7. |?|
  8. |?|
  9. |?|
  10. |?|
Notices
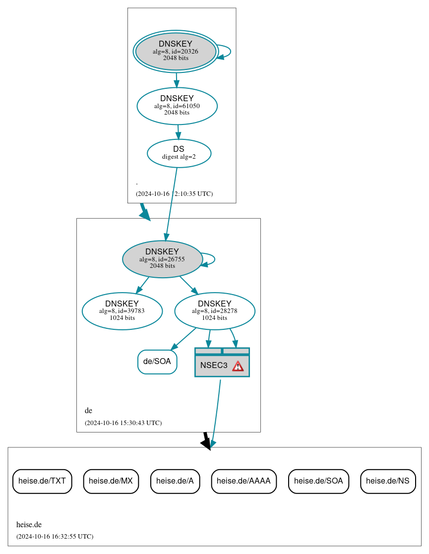
DNSSEC Authentication Chain

RRset statusRRset status

Insecure (6)
  • heise.de/A
  • heise.de/AAAA
  • heise.de/MX
  • heise.de/NS
  • heise.de/SOA
  • heise.de/TXT
Secure (1)
  • de/SOA

DNSKEY/DS/NSEC statusDNSKEY/DS/NSEC status

Secure (7)
  • ./DNSKEY (alg 8, id 20326)
  • ./DNSKEY (alg 8, id 61050)
  • NSEC3 proving non-existence of heise.de/DS
  • de/DNSKEY (alg 8, id 26755)
  • de/DNSKEY (alg 8, id 28278)
  • de/DNSKEY (alg 8, id 39783)
  • de/DS (alg 8, id 26755)

Delegation statusDelegation status

Insecure (1)
  • de to heise.de
Secure (1)
  • . to de

NoticesNotices

Errors (3)
  • NSEC3 proving non-existence of heise.de/DS: An iterations count of 0 must be used in NSEC3 records to alleviate computational burdens. See RFC 9276, Sec. 3.1.
  • NSEC3 proving non-existence of heise.de/DS: An iterations count of 0 must be used in NSEC3 records to alleviate computational burdens. See RFC 9276, Sec. 3.1.
  • heise.de/DS has errors; select the "Denial of existence" DNSSEC option to see them.
Warnings (3)
  • NSEC3 proving non-existence of heise.de/DS: The salt value for an NSEC3 record should be empty. See RFC 9276, Sec. 3.1.
  • NSEC3 proving non-existence of heise.de/DS: The salt value for an NSEC3 record should be empty. See RFC 9276, Sec. 3.1.
  • heise.de/DS has warnings; select the "Denial of existence" DNSSEC option to see them.

DNSKEY legend

Full legend
SEP bit setSEP bit set
Revoke bit setRevoke bit set
Trust anchorTrust anchor
Download: png | svg
Warning JavaScript is required to make the graph below interactive.
DNSSEC authentication graph