View on GitHub

DNSViz: A DNS visualization tool

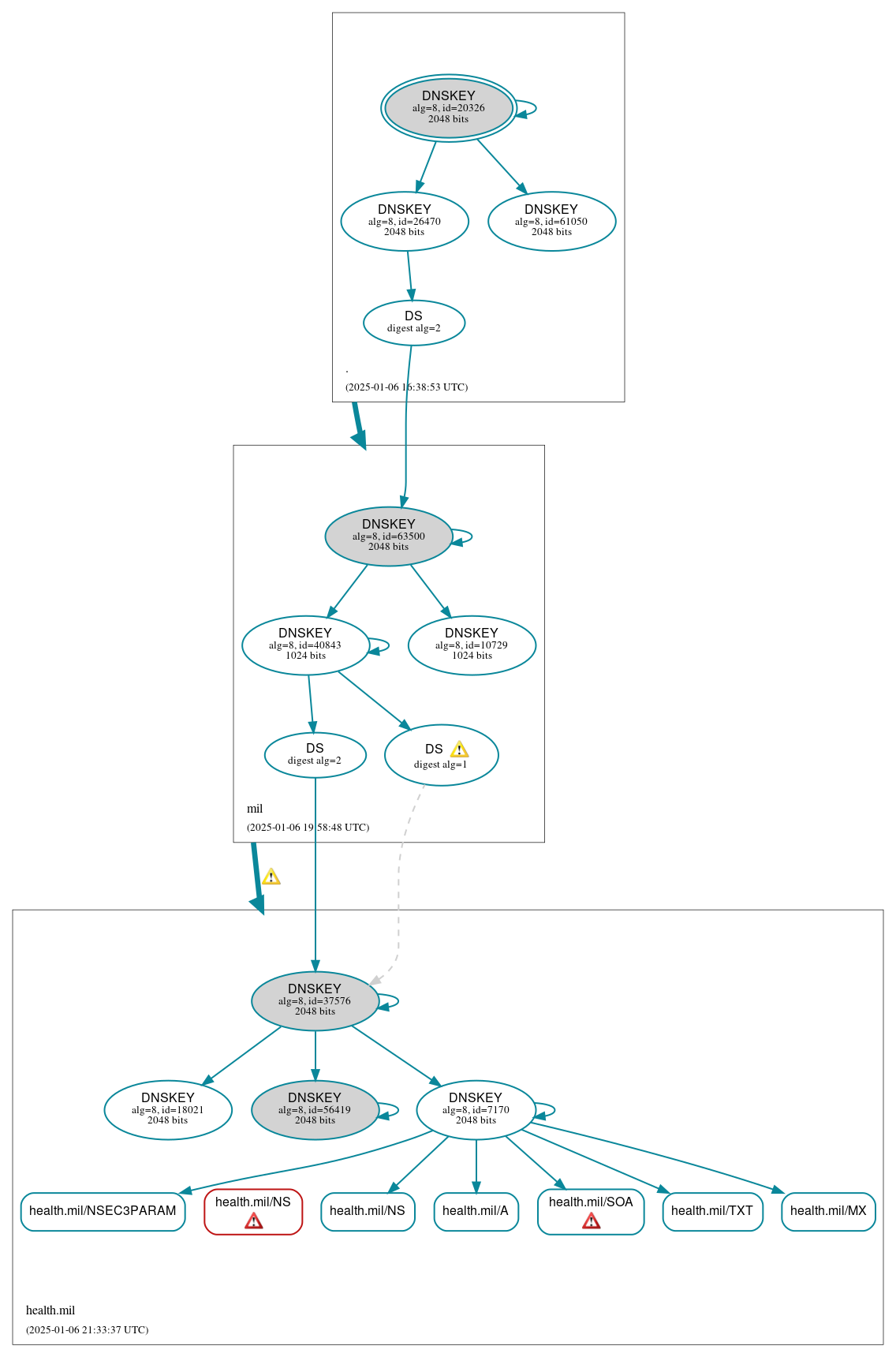
health.mil

DNSSEC options (hide)
  1. |?|
  2. |?|
  3. |?|
  4. |?|
  5. |?|
  6. |?|
  7. |?|
  8. |?|
  9. |?|
  10. |?|
Notices
DNSSEC Authentication Chain

RRset statusRRset status

Bogus (1)
  • health.mil/NS
Secure (6)
  • health.mil/A
  • health.mil/MX
  • health.mil/NS
  • health.mil/NSEC3PARAM
  • health.mil/SOA
  • health.mil/TXT

DNSKEY/DS/NSEC statusDNSKEY/DS/NSEC status

Secure (13)
  • ./DNSKEY (alg 8, id 20326)
  • ./DNSKEY (alg 8, id 26470)
  • ./DNSKEY (alg 8, id 61050)
  • health.mil/DNSKEY (alg 8, id 18021)
  • health.mil/DNSKEY (alg 8, id 37576)
  • health.mil/DNSKEY (alg 8, id 56419)
  • health.mil/DNSKEY (alg 8, id 7170)
  • health.mil/DS (alg 8, id 37576)
  • health.mil/DS (alg 8, id 37576)
  • mil/DNSKEY (alg 8, id 10729)
  • mil/DNSKEY (alg 8, id 40843)
  • mil/DNSKEY (alg 8, id 63500)
  • mil/DS (alg 8, id 63500)

Delegation statusDelegation status

Secure (2)
  • . to mil
  • mil to health.mil

NoticesNotices

Errors (7)
  • health.mil/NS: No RRSIG covering the RRset was returned in the response. See RFC 4035, Sec. 3.1.1. (214.2.209.178, 214.2.210.178, 214.2.211.178, 214.2.213.178, 214.2.216.178, UDP_-_EDNS0_4096_D_KN)
  • health.mil/SOA: No RRSIG covering the RRset was returned in the response. See RFC 4035, Sec. 3.1.1. (214.2.209.178, 214.2.210.178, 214.2.211.178, 214.2.213.178, 214.2.216.178, TCP_-_EDNS0_4096_D_N, UDP_-_EDNS0_4096_D_KN, UDP_-_EDNS0_4096_D_KN_0x20)
  • health.mil/CDS has errors; select the "Denial of existence" DNSSEC option to see them.
  • health.mil/CDNSKEY has errors; select the "Denial of existence" DNSSEC option to see them.
  • health.mil/CNAME has errors; select the "Denial of existence" DNSSEC option to see them.
  • xsegb.8siln.health.mil/A has errors; select the "Denial of existence" DNSSEC option to see them.
  • health.mil/AAAA has errors; select the "Denial of existence" DNSSEC option to see them.
Warnings (10)
  • health.mil/DS (alg 8, id 37576): DNSSEC implementers are prohibited from implementing signing with DS algorithm 1 (SHA-1). See RFC 8624, Sec. 3.2.
  • health.mil/DS (alg 8, id 37576): DNSSEC implementers are prohibited from implementing signing with DS algorithm 1 (SHA-1). See RFC 8624, Sec. 3.2.
  • health.mil/DS (alg 8, id 37576): DS records with digest type 1 (SHA-1) are ignored when DS records with digest type 2 (SHA-256) exist in the same RRset. See RFC 4509, Sec. 3.
  • health.mil/DS (alg 8, id 37576): DS records with digest type 1 (SHA-1) are ignored when DS records with digest type 2 (SHA-256) exist in the same RRset. See RFC 4509, Sec. 3.
  • mil to health.mil: The following NS name(s) were found in the authoritative NS RRset, but not in the delegation NS RRset (i.e., in the mil zone): ns01-swc-gw.health.mil See RFC 1034, Sec. 4.2.2.
  • health.mil/CDS has warnings; select the "Denial of existence" DNSSEC option to see them.
  • health.mil/CDNSKEY has warnings; select the "Denial of existence" DNSSEC option to see them.
  • health.mil/CNAME has warnings; select the "Denial of existence" DNSSEC option to see them.
  • xsegb.8siln.health.mil/A has warnings; select the "Denial of existence" DNSSEC option to see them.
  • health.mil/AAAA has warnings; select the "Denial of existence" DNSSEC option to see them.

DNSKEY legend

Full legend
SEP bit setSEP bit set
Revoke bit setRevoke bit set
Trust anchorTrust anchor
Download: png | svg
Warning JavaScript is required to make the graph below interactive.
DNSSEC authentication graph