View on GitHub

DNSViz: A DNS visualization tool

hack23.com

Updated: 2021-01-15 14:09:01 UTC (1797 days ago) Update now
« Previous analysis | Next analysis »
DNSSEC options (hide)
  1. |?|
  2. |?|
  3. |?|
  4. |?|
  5. |?|
  6. |?|
  7. |?|
  8. |?|
  9. |?|
  10. |?|
Notices
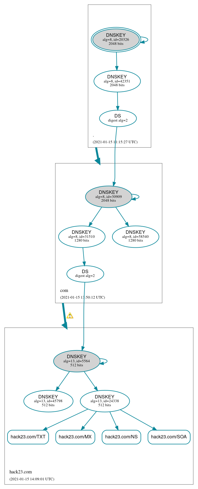
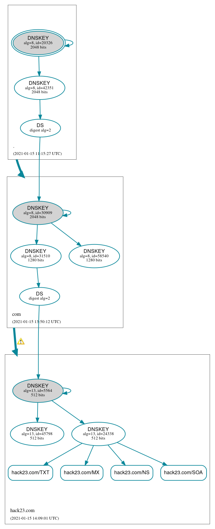
DNSSEC Authentication Chain

RRset statusRRset status

Secure (4)
  • hack23.com/MX
  • hack23.com/NS
  • hack23.com/SOA
  • hack23.com/TXT

DNSKEY/DS/NSEC statusDNSKEY/DS/NSEC status

Secure (10)
  • ./DNSKEY (alg 8, id 20326)
  • ./DNSKEY (alg 8, id 42351)
  • com/DNSKEY (alg 8, id 30909)
  • com/DNSKEY (alg 8, id 31510)
  • com/DNSKEY (alg 8, id 58540)
  • com/DS (alg 8, id 30909)
  • hack23.com/DNSKEY (alg 13, id 24338)
  • hack23.com/DNSKEY (alg 13, id 45798)
  • hack23.com/DNSKEY (alg 13, id 5564)
  • hack23.com/DS (alg 13, id 5564)

Delegation statusDelegation status

Secure (2)
  • . to com
  • com to hack23.com

NoticesNotices

Warnings (1)
  • com to hack23.com: Authoritative AAAA records exist for ns-507.awsdns-63.com, but there are no corresponding AAAA glue records. See RFC 1034, Sec. 4.2.2.

DNSKEY legend

Full legend
SEP bit setSEP bit set
Revoke bit setRevoke bit set
Trust anchorTrust anchor
Download: png | svg
Warning JavaScript is required to make the graph below interactive.
DNSSEC authentication graph