View on GitHub
gsaadvantage.gov
Updated:
2024-12-12 15:35:58 UTC
(
406 days ago
)
Update now
« Previous analysis
|
Next analysis »
Tweet
DNSSEC
Responses
Servers
Analyze
DNSSEC options (
hide
)
|?|
RR types:
--All--
A
AAAA
TXT
PTR
MX
NS
SOA
CNAME
SRV
NAPTR
TLSA
NSEC3PARAM
CDNSKEY
CDS
CAA
|?|
DNSSEC algorithms:
--All--
1 - RSA/MD5
3 - DSA/SHA1
5 - RSA/SHA-1
6 - DSA-NSEC3-SHA1
7 - RSASHA1-NSEC3-SHA1
8 - RSA/SHA-256
10 - RSA/SHA-512
12 - GOST R 34.10-2001
13 - ECDSA Curve P-256 with SHA-256
14 - ECDSA Curve P-384 with SHA-384
15 - Ed25519
16 - Ed448
|?|
DS digest algorithms:
--All--
1 - SHA-1
2 - SHA-256
3 - GOST R 34.11-94
4 - SHA-384
|?|
Denial of existence:
|?|
Redundant edges:
|?|
Ignore RFC 8624:
|?|
Ignore RFC 9276:
|?|
Multi-signer:
|?|
Trust anchors:
Root zone KSK
|?|
Additional trusted keys:
Notices
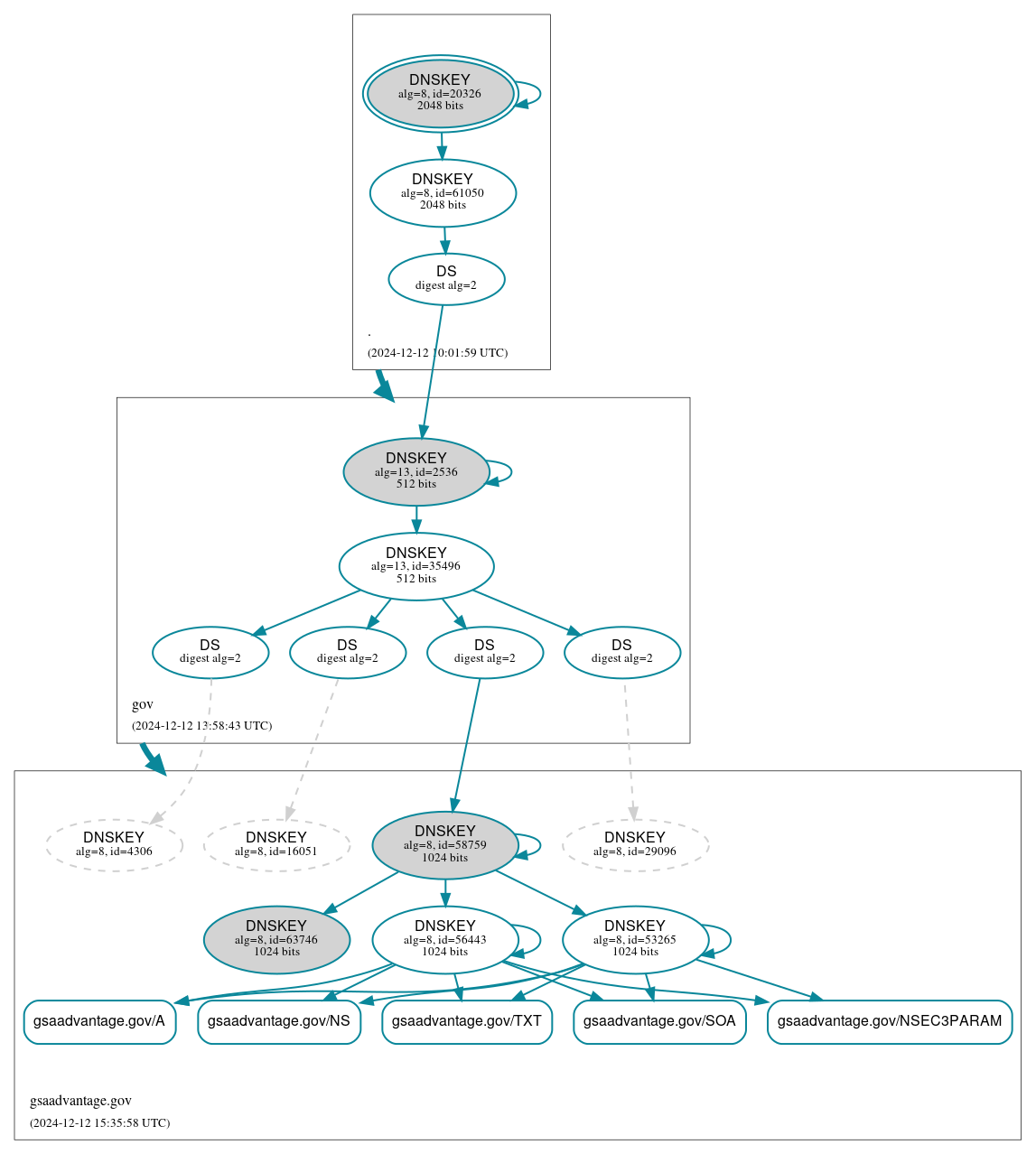
DNSSEC Authentication Chain
RRset status
Secure
(5)
gsaadvantage.gov/A
gsaadvantage.gov/NS
gsaadvantage.gov/NSEC3PARAM
gsaadvantage.gov/SOA
gsaadvantage.gov/TXT
DNSKEY/DS/NSEC status
Secure
(13)
./DNSKEY (alg 8, id 20326)
./DNSKEY (alg 8, id 61050)
gov/DNSKEY (alg 13, id 2536)
gov/DNSKEY (alg 13, id 35496)
gov/DS (alg 13, id 2536)
gsaadvantage.gov/DNSKEY (alg 8, id 53265)
gsaadvantage.gov/DNSKEY (alg 8, id 56443)
gsaadvantage.gov/DNSKEY (alg 8, id 58759)
gsaadvantage.gov/DNSKEY (alg 8, id 63746)
gsaadvantage.gov/DS (alg 8, id 16051)
gsaadvantage.gov/DS (alg 8, id 29096)
gsaadvantage.gov/DS (alg 8, id 4306)
gsaadvantage.gov/DS (alg 8, id 58759)
Non_existent
(3)
gsaadvantage.gov/DNSKEY (alg 8, id 16051)
gsaadvantage.gov/DNSKEY (alg 8, id 29096)
gsaadvantage.gov/DNSKEY (alg 8, id 4306)
Delegation status
Secure
(2)
. to gov
gov to gsaadvantage.gov
Notices
Errors
(6)
gsaadvantage.gov/MX has errors; select the "Denial of existence" DNSSEC option to see them.
gsaadvantage.gov/CDS has errors; select the "Denial of existence" DNSSEC option to see them.
gsaadvantage.gov/CDNSKEY has errors; select the "Denial of existence" DNSSEC option to see them.
gsaadvantage.gov/AAAA has errors; select the "Denial of existence" DNSSEC option to see them.
gsaadvantage.gov/CNAME has errors; select the "Denial of existence" DNSSEC option to see them.
8se7b.odhvk.gsaadvantage.gov/A has errors; select the "Denial of existence" DNSSEC option to see them.
DNSKEY legend
Full legend
SEP bit set
Revoke bit set
Trust anchor
See also
DNSSEC Debugger
by
Verisign Labs
.
Download:
png
|
svg
JavaScript is required to make the graph below interactive.