View on GitHub

DNSViz: A DNS visualization tool

griz.dev

« Previous analysis | Next analysis »
DNSSEC options (hide)
  1. |?|
  2. |?|
  3. |?|
  4. |?|
  5. |?|
  6. |?|
  7. |?|
  8. |?|
  9. |?|
  10. |?|
Notices
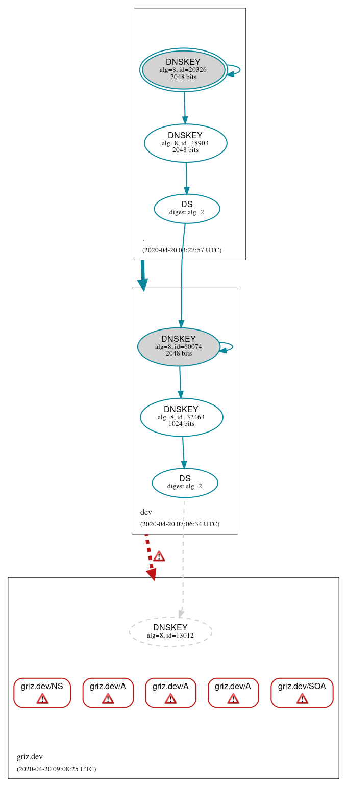
DNSSEC Authentication Chain

RRset statusRRset status

Bogus (5)
  • griz.dev/A
  • griz.dev/A
  • griz.dev/A
  • griz.dev/NS
  • griz.dev/SOA

DNSKEY/DS/NSEC statusDNSKEY/DS/NSEC status

Secure (6)
  • ./DNSKEY (alg 8, id 20326)
  • ./DNSKEY (alg 8, id 48903)
  • dev/DNSKEY (alg 8, id 32463)
  • dev/DNSKEY (alg 8, id 60074)
  • dev/DS (alg 8, id 60074)
  • griz.dev/DS (alg 8, id 13012)
Non_existent (1)
  • griz.dev/DNSKEY (alg 8, id 13012)

Delegation statusDelegation status

Bogus (1)
  • dev to griz.dev
Secure (1)
  • . to dev

NoticesNotices

Errors (13)
  • dev to griz.dev: No valid RRSIGs made by a key corresponding to a DS RR were found covering the DNSKEY RRset, resulting in no secure entry point (SEP) into the zone. See RFC 4035, Sec. 2.2, RFC 6840, Sec. 5.11. (198.51.44.5, 198.51.44.69, 198.51.45.5, 198.51.45.69, UDP_-_EDNS0_4096_D_K, UDP_-_EDNS0_512_D_K)
  • dev to griz.dev: The DS RRset for the zone included algorithm 8 (RSASHA256), but no DS RR matched a DNSKEY with algorithm 8 that signs the zone's DNSKEY RRset. See RFC 4035, Sec. 2.2, RFC 6840, Sec. 5.11. (198.51.44.5, 198.51.44.69, 198.51.45.5, 198.51.45.69, UDP_-_EDNS0_4096_D_K, UDP_-_EDNS0_512_D_K)
  • griz.dev/A: No RRSIG covering the RRset was returned in the response. See RFC 4035, Sec. 3.1.1. (198.51.44.5, 198.51.44.69, UDP_-_EDNS0_4096_D_K)
  • griz.dev/A: No RRSIG covering the RRset was returned in the response. See RFC 4035, Sec. 3.1.1. (198.51.45.5, UDP_-_EDNS0_4096_D_K)
  • griz.dev/A: No RRSIG covering the RRset was returned in the response. See RFC 4035, Sec. 3.1.1. (198.51.45.69, UDP_-_EDNS0_4096_D_K)
  • griz.dev/NS: No RRSIG covering the RRset was returned in the response. See RFC 4035, Sec. 3.1.1. (198.51.44.5, 198.51.44.69, 198.51.45.5, 198.51.45.69, UDP_-_EDNS0_4096_D_K)
  • griz.dev/SOA: No RRSIG covering the RRset was returned in the response. See RFC 4035, Sec. 3.1.1. (198.51.44.5, 198.51.44.69, 198.51.45.5, 198.51.45.69, TCP_-_EDNS0_4096_D, UDP_-_EDNS0_4096_D_K, UDP_-_EDNS0_4096_D_K_0x20)
  • griz.dev/AAAA has errors; select the "Denial of existence" DNSSEC option to see them.
  • griz.dev/MX has errors; select the "Denial of existence" DNSSEC option to see them.
  • griz.dev/DNSKEY has errors; select the "Denial of existence" DNSSEC option to see them.
  • griz.dev/CNAME has errors; select the "Denial of existence" DNSSEC option to see them.
  • griz.dev/TXT has errors; select the "Denial of existence" DNSSEC option to see them.
  • otld48p67e.griz.dev/A has errors; select the "Denial of existence" DNSSEC option to see them.

DNSKEY legend

Full legend
SEP bit setSEP bit set
Revoke bit setRevoke bit set
Trust anchorTrust anchor
Download: png | svg
Warning JavaScript is required to make the graph below interactive.
DNSSEC authentication graph