View on GitHub

DNSViz: A DNS visualization tool

gov.tr

DNSSEC options (hide)
  1. |?|
  2. |?|
  3. |?|
  4. |?|
  5. |?|
  6. |?|
  7. |?|
  8. |?|
  9. |?|
  10. |?|
Notices
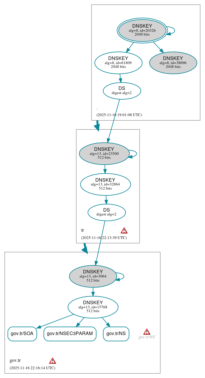
DNSSEC Authentication Chain

RRset statusRRset status

Secure (3)
  • gov.tr/NS
  • gov.tr/NSEC3PARAM
  • gov.tr/SOA

DNSKEY/DS/NSEC statusDNSKEY/DS/NSEC status

Secure (9)
  • ./DNSKEY (alg 8, id 20326)
  • ./DNSKEY (alg 8, id 38696)
  • ./DNSKEY (alg 8, id 61809)
  • gov.tr/DNSKEY (alg 13, id 15768)
  • gov.tr/DNSKEY (alg 13, id 3064)
  • gov.tr/DS (alg 13, id 3064)
  • tr/DNSKEY (alg 13, id 23500)
  • tr/DNSKEY (alg 13, id 32864)
  • tr/DS (alg 13, id 23500)

Delegation statusDelegation status

Secure (2)
  • . to tr
  • tr to gov.tr

NoticesNotices

Errors (11)
  • gov.tr zone: The server(s) were not responsive to queries over UDP. See RFC 1035, Sec. 4.2. (40.68.114.66, 2603:1020:201:10::111)
  • gov.tr/NS: No response was received from the server over UDP (tried 12 times). See RFC 1035, Sec. 4.2. (40.68.114.66, 2603:1020:201:10::111, UDP_-_NOEDNS_)
  • tr zone: The server(s) were not responsive to queries over UDP. See RFC 1035, Sec. 4.2. (40.68.114.66, 2603:1020:201:10::111)
  • gov.tr/MX has errors; select the "Denial of existence" DNSSEC option to see them.
  • gov.tr/CDS has errors; select the "Denial of existence" DNSSEC option to see them.
  • gov.tr/A has errors; select the "Denial of existence" DNSSEC option to see them.
  • gov.tr/AAAA has errors; select the "Denial of existence" DNSSEC option to see them.
  • gov.tr/CDNSKEY has errors; select the "Denial of existence" DNSSEC option to see them.
  • gov.tr/CNAME has errors; select the "Denial of existence" DNSSEC option to see them.
  • gov.tr/TXT has errors; select the "Denial of existence" DNSSEC option to see them.
  • dm4lr.px87z.gov.tr/A has errors; select the "Denial of existence" DNSSEC option to see them.
Warnings (8)
  • gov.tr/MX has warnings; select the "Denial of existence" DNSSEC option to see them.
  • gov.tr/CDS has warnings; select the "Denial of existence" DNSSEC option to see them.
  • gov.tr/A has warnings; select the "Denial of existence" DNSSEC option to see them.
  • gov.tr/AAAA has warnings; select the "Denial of existence" DNSSEC option to see them.
  • gov.tr/CDNSKEY has warnings; select the "Denial of existence" DNSSEC option to see them.
  • gov.tr/CNAME has warnings; select the "Denial of existence" DNSSEC option to see them.
  • gov.tr/TXT has warnings; select the "Denial of existence" DNSSEC option to see them.
  • dm4lr.px87z.gov.tr/A has warnings; select the "Denial of existence" DNSSEC option to see them.

DNSKEY legend

Full legend
SEP bit setSEP bit set
Revoke bit setRevoke bit set
Trust anchorTrust anchor
Download: png | svg
Warning JavaScript is required to make the graph below interactive.
DNSSEC authentication graph