View on GitHub

DNSViz: A DNS visualization tool

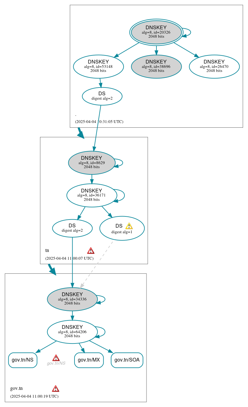
gov.tn

DNSSEC options (hide)
  1. |?|
  2. |?|
  3. |?|
  4. |?|
  5. |?|
  6. |?|
  7. |?|
  8. |?|
  9. |?|
  10. |?|
Notices
DNSSEC Authentication Chain

RRset statusRRset status

Secure (3)
  • gov.tn/MX
  • gov.tn/NS
  • gov.tn/SOA

DNSKEY/DS/NSEC statusDNSKEY/DS/NSEC status

Secure (11)
  • ./DNSKEY (alg 8, id 20326)
  • ./DNSKEY (alg 8, id 26470)
  • ./DNSKEY (alg 8, id 38696)
  • ./DNSKEY (alg 8, id 53148)
  • gov.tn/DNSKEY (alg 8, id 34336)
  • gov.tn/DNSKEY (alg 8, id 64206)
  • gov.tn/DS (alg 8, id 34336)
  • gov.tn/DS (alg 8, id 34336)
  • tn/DNSKEY (alg 8, id 36171)
  • tn/DNSKEY (alg 8, id 8629)
  • tn/DS (alg 8, id 8629)

Delegation statusDelegation status

Secure (2)
  • . to tn
  • tn to gov.tn

NoticesNotices

Errors (4)
  • gov.tn zone: The server(s) were not responsive to queries over UDP. See RFC 1035, Sec. 4.2. (2c0f:fab0:ffff:4:41:228:62:63)
  • gov.tn/NS: There was an error communicating with the server over UDP (EACCES). See RFC 1035, Sec. 4.2. (2c0f:fab0:ffff:4:41:228:62:63, UDP_-_EDNS0_4096_D_KN)
  • tn zone: The server(s) were not responsive to queries over UDP. See RFC 1035, Sec. 4.2. (2c0f:fab0:ffff:4:41:228:62:63)
  • gov.tn/A has errors; select the "Denial of existence" DNSSEC option to see them.
Warnings (4)
  • gov.tn/DS (alg 8, id 34336): DNSSEC implementers are prohibited from implementing signing with DS algorithm 1 (SHA-1). See RFC 8624, Sec. 3.2.
  • gov.tn/DS (alg 8, id 34336): DNSSEC implementers are prohibited from implementing signing with DS algorithm 1 (SHA-1). See RFC 8624, Sec. 3.2.
  • gov.tn/DS (alg 8, id 34336): DS records with digest type 1 (SHA-1) are ignored when DS records with digest type 2 (SHA-256) exist in the same RRset. See RFC 4509, Sec. 3.
  • gov.tn/DS (alg 8, id 34336): DS records with digest type 1 (SHA-1) are ignored when DS records with digest type 2 (SHA-256) exist in the same RRset. See RFC 4509, Sec. 3.

DNSKEY legend

Full legend
SEP bit setSEP bit set
Revoke bit setRevoke bit set
Trust anchorTrust anchor
Download: png | svg
Warning JavaScript is required to make the graph below interactive.
DNSSEC authentication graph