View on GitHub

DNSViz: A DNS visualization tool

gov.sk

Updated: 2025-09-09 11:05:08 UTC (92 days ago) Update now
« Previous analysis | Next analysis »
DNSSEC options (hide)
  1. |?|
  2. |?|
  3. |?|
  4. |?|
  5. |?|
  6. |?|
  7. |?|
  8. |?|
  9. |?|
  10. |?|
Notices
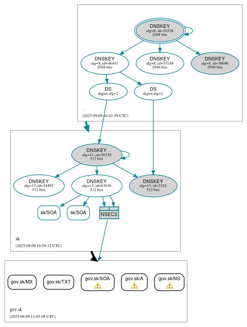
DNSSEC Authentication Chain

RRset statusRRset status

Insecure (5)
  • gov.sk/A
  • gov.sk/MX
  • gov.sk/NS
  • gov.sk/SOA
  • gov.sk/TXT
Secure (2)
  • sk/SOA
  • sk/SOA

DNSKEY/DS/NSEC statusDNSKEY/DS/NSEC status

Secure (11)
  • ./DNSKEY (alg 8, id 20326)
  • ./DNSKEY (alg 8, id 38696)
  • ./DNSKEY (alg 8, id 46441)
  • ./DNSKEY (alg 8, id 53148)
  • NSEC3 proving non-existence of gov.sk/DS
  • sk/DNSKEY (alg 13, id 2324)
  • sk/DNSKEY (alg 13, id 34492)
  • sk/DNSKEY (alg 13, id 56329)
  • sk/DNSKEY (alg 13, id 63036)
  • sk/DS (alg 13, id 2324)
  • sk/DS (alg 13, id 56329)

Delegation statusDelegation status

Insecure (1)
  • sk to gov.sk
Secure (1)
  • . to sk

NoticesNotices

Warnings (5)
  • gov.sk/A: The server appears to support DNS cookies but did not return a COOKIE option. See RFC 7873, Sec. 5.2.3. (2001:67c:1bd4:8080::10, UDP_-_EDNS0_4096_D_KN)
  • gov.sk/A: The server set EDNS flags that are undefined: 0x7ff8. See RFC 6891, Sec. 6.1.4. (2001:67c:1bd4:8080::10, UDP_-_EDNS0_4096_D_KN)
  • gov.sk/NS: The server set EDNS flags that are undefined: 0x7fe8. See RFC 6891, Sec. 6.1.4. (2001:67c:1bd4:8080::20, UDP_-_EDNS0_4096_D_KN)
  • gov.sk/NS: The server set EDNS flags that are undefined: 0x7fed. See RFC 6891, Sec. 6.1.4. (195.245.233.10, UDP_-_EDNS0_4096_D_KN)
  • gov.sk/SOA: The server sent a COOKIE option when none was sent by the client. See RFC 7873, Sec. 5.2.1. (195.245.233.10, 195.245.233.14, 2001:67c:1bd4:8080::10, 2001:67c:1bd4:8080::20, TCP_-_EDNS0_4096_D_N)

DNSKEY legend

Full legend
SEP bit setSEP bit set
Revoke bit setRevoke bit set
Trust anchorTrust anchor
Download: png | svg
Warning JavaScript is required to make the graph below interactive.
DNSSEC authentication graph