View on GitHub

DNSViz: A DNS visualization tool

gov.sk

DNSSEC options (hide)
  1. |?|
  2. |?|
  3. |?|
  4. |?|
  5. |?|
  6. |?|
  7. |?|
  8. |?|
  9. |?|
  10. |?|
Notices
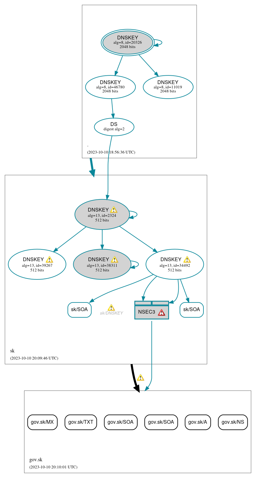
DNSSEC Authentication Chain

RRset statusRRset status

Insecure (6)
  • gov.sk/A
  • gov.sk/MX
  • gov.sk/NS
  • gov.sk/SOA
  • gov.sk/SOA
  • gov.sk/TXT
Secure (2)
  • sk/SOA
  • sk/SOA

DNSKEY/DS/NSEC statusDNSKEY/DS/NSEC status

Secure (9)
  • ./DNSKEY (alg 8, id 11019)
  • ./DNSKEY (alg 8, id 20326)
  • ./DNSKEY (alg 8, id 46780)
  • NSEC3 proving non-existence of gov.sk/DS
  • sk/DNSKEY (alg 13, id 2324)
  • sk/DNSKEY (alg 13, id 34492)
  • sk/DNSKEY (alg 13, id 38311)
  • sk/DNSKEY (alg 13, id 39267)
  • sk/DS (alg 13, id 2324)

Delegation statusDelegation status

Insecure (1)
  • sk to gov.sk
Secure (1)
  • . to sk

NoticesNotices

Errors (3)
  • NSEC3 proving non-existence of gov.sk/DS: An iterations count of 0 must be used in NSEC3 records to alleviate computational burdens. See RFC 9276, Sec. 3.1.
  • NSEC3 proving non-existence of gov.sk/DS: An iterations count of 0 must be used in NSEC3 records to alleviate computational burdens. See RFC 9276, Sec. 3.1.
  • gov.sk/DS has errors; select the "Denial of existence" DNSSEC option to see them.
Warnings (7)
  • sk to gov.sk: The server appears to support DNS cookies but did not return a COOKIE option. See RFC 7873, Sec. 5.2.3. (212.18.248.16, 2001:67c:13cc::1:16, UDP_-_EDNS0_4096_D_KN)
  • sk/DNSKEY (alg 13, id 2324): The server appears to support DNS cookies but did not return a COOKIE option. See RFC 7873, Sec. 5.2.3. (194.169.218.16, UDP_-_EDNS0_4096_D_KN)
  • sk/DNSKEY (alg 13, id 34492): The server appears to support DNS cookies but did not return a COOKIE option. See RFC 7873, Sec. 5.2.3. (194.169.218.16, UDP_-_EDNS0_4096_D_KN)
  • sk/DNSKEY (alg 13, id 38311): The server appears to support DNS cookies but did not return a COOKIE option. See RFC 7873, Sec. 5.2.3. (194.169.218.16, UDP_-_EDNS0_4096_D_KN)
  • sk/DNSKEY (alg 13, id 39267): The server appears to support DNS cookies but did not return a COOKIE option. See RFC 7873, Sec. 5.2.3. (194.169.218.16, UDP_-_EDNS0_4096_D_KN)
  • sk/DNSKEY: The server appears to support DNS cookies but did not return a COOKIE option. See RFC 7873, Sec. 5.2.3. (2001:67c:13cc::1:16, UDP_-_EDNS0_512_D_KN)
  • gov.sk/DS has warnings; select the "Denial of existence" DNSSEC option to see them.

DNSKEY legend

Full legend
SEP bit setSEP bit set
Revoke bit setRevoke bit set
Trust anchorTrust anchor
Download: png | svg
Warning JavaScript is required to make the graph below interactive.
DNSSEC authentication graph