View on GitHub

DNSViz: A DNS visualization tool

gov.si

DNSSEC options (hide)
  1. |?|
  2. |?|
  3. |?|
  4. |?|
  5. |?|
  6. |?|
  7. |?|
  8. |?|
  9. |?|
  10. |?|
Notices
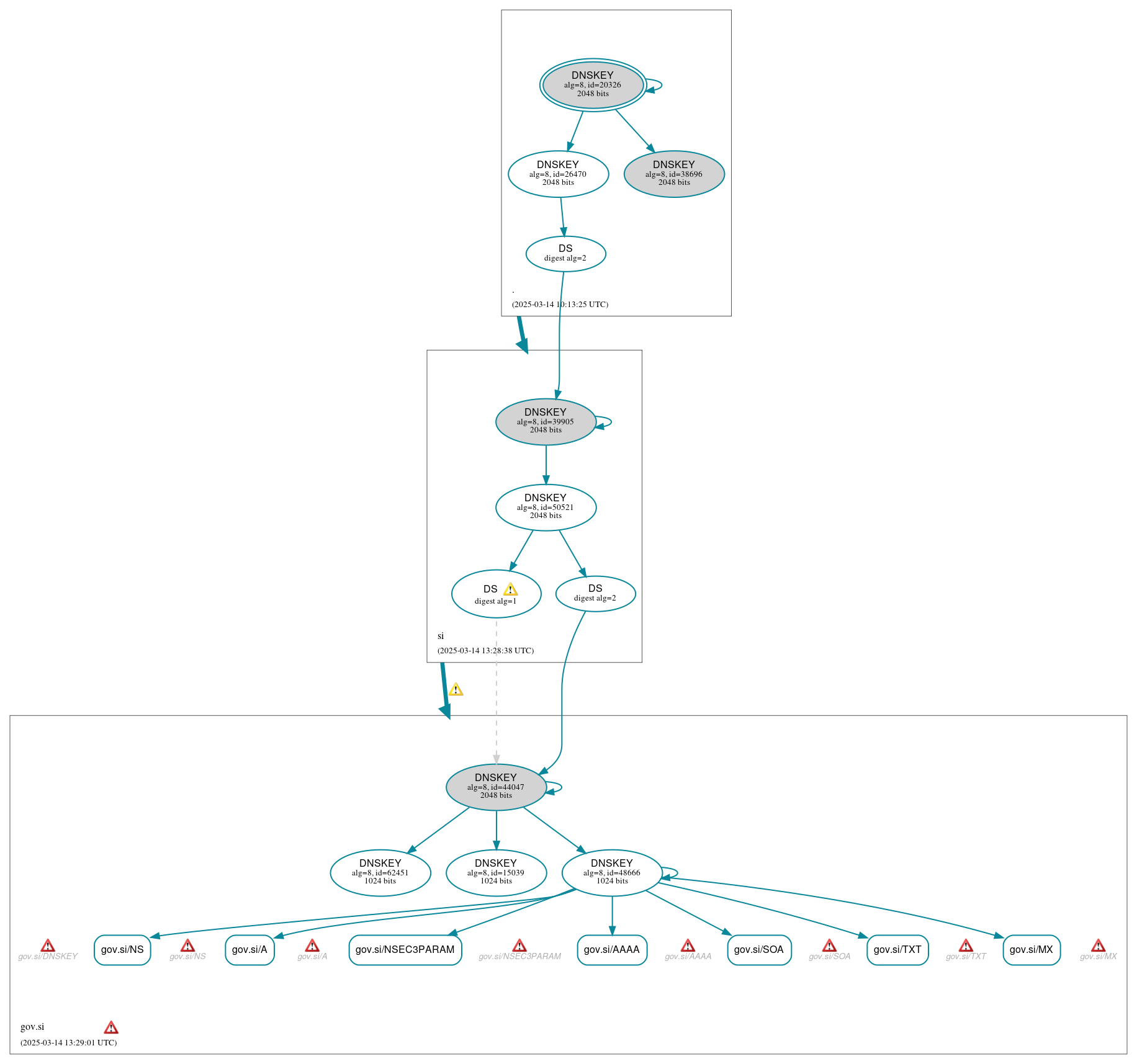
DNSSEC Authentication Chain

RRset statusRRset status

Secure (7)
  • gov.si/A
  • gov.si/AAAA
  • gov.si/MX
  • gov.si/NS
  • gov.si/NSEC3PARAM
  • gov.si/SOA
  • gov.si/TXT

DNSKEY/DS/NSEC statusDNSKEY/DS/NSEC status

Secure (12)
  • ./DNSKEY (alg 8, id 20326)
  • ./DNSKEY (alg 8, id 26470)
  • ./DNSKEY (alg 8, id 38696)
  • gov.si/DNSKEY (alg 8, id 15039)
  • gov.si/DNSKEY (alg 8, id 44047)
  • gov.si/DNSKEY (alg 8, id 48666)
  • gov.si/DNSKEY (alg 8, id 62451)
  • gov.si/DS (alg 8, id 44047)
  • gov.si/DS (alg 8, id 44047)
  • si/DNSKEY (alg 8, id 39905)
  • si/DNSKEY (alg 8, id 50521)
  • si/DS (alg 8, id 39905)

Delegation statusDelegation status

Secure (2)
  • . to si
  • si to gov.si

NoticesNotices

Errors (16)
  • gov.si zone: The server(s) responded over TCP with a malformed response or with an invalid RCODE. See RFC 1035, Sec. 4.1.1. (163.159.64.120)
  • gov.si zone: The server(s) responded over UDP with a malformed response or with an invalid RCODE. See RFC 1035, Sec. 4.1.1. (163.159.64.120)
  • gov.si/A: The response had an invalid RCODE (SERVFAIL). See RFC 1035, Sec. 4.1.1. (163.159.64.120, UDP_-_NOEDNS_)
  • gov.si/AAAA: The response had an invalid RCODE (SERVFAIL). See RFC 1035, Sec. 4.1.1. (163.159.64.120, UDP_-_NOEDNS_)
  • gov.si/DNSKEY: The response had an invalid RCODE (SERVFAIL). See RFC 1035, Sec. 4.1.1. (163.159.64.120, UDP_-_EDNS0_512_D_KN, UDP_-_NOEDNS_)
  • gov.si/MX: The response had an invalid RCODE (SERVFAIL). See RFC 1035, Sec. 4.1.1. (163.159.64.120, UDP_-_EDNS0_512_D_KN, UDP_-_NOEDNS_)
  • gov.si/NS: The response had an invalid RCODE (SERVFAIL). See RFC 1035, Sec. 4.1.1. (163.159.64.120, UDP_-_NOEDNS_)
  • gov.si/NSEC3PARAM: The response had an invalid RCODE (SERVFAIL). See RFC 1035, Sec. 4.1.1. (163.159.64.120, UDP_-_NOEDNS_)
  • gov.si/SOA: The response had an invalid RCODE (SERVFAIL). See RFC 1035, Sec. 4.1.1. (163.159.64.120, TCP_-_NOEDNS_)
  • gov.si/SOA: The response had an invalid RCODE (SERVFAIL). See RFC 1035, Sec. 4.1.1. (163.159.64.120, UDP_-_NOEDNS_, UDP_-_NOEDNS__0x20)
  • gov.si/TXT: The response had an invalid RCODE (SERVFAIL). See RFC 1035, Sec. 4.1.1. (163.159.64.120, UDP_-_NOEDNS_)
  • gov.si/CNAME has errors; select the "Denial of existence" DNSSEC option to see them.
  • gov.si/CDS has errors; select the "Denial of existence" DNSSEC option to see them.
  • gov.si/DNSKEY has errors; select the "Denial of existence" DNSSEC option to see them.
  • gov.si/CDNSKEY has errors; select the "Denial of existence" DNSSEC option to see them.
  • iqr9o.xf6pg.gov.si/A has errors; select the "Denial of existence" DNSSEC option to see them.
Warnings (10)
  • gov.si/DS (alg 8, id 44047): DNSSEC implementers are prohibited from implementing signing with DS algorithm 1 (SHA-1). See RFC 8624, Sec. 3.2.
  • gov.si/DS (alg 8, id 44047): DNSSEC implementers are prohibited from implementing signing with DS algorithm 1 (SHA-1). See RFC 8624, Sec. 3.2.
  • gov.si/DS (alg 8, id 44047): DS records with digest type 1 (SHA-1) are ignored when DS records with digest type 2 (SHA-256) exist in the same RRset. See RFC 4509, Sec. 3.
  • gov.si/DS (alg 8, id 44047): DS records with digest type 1 (SHA-1) are ignored when DS records with digest type 2 (SHA-256) exist in the same RRset. See RFC 4509, Sec. 3.
  • si to gov.si: Authoritative AAAA records exist for ns1s.gov.si, but there are no corresponding AAAA glue records. See RFC 1034, Sec. 4.2.2.
  • si to gov.si: Authoritative AAAA records exist for ns2s.gov.si, but there are no corresponding AAAA glue records. See RFC 1034, Sec. 4.2.2.
  • gov.si/CDS has warnings; select the "Denial of existence" DNSSEC option to see them.
  • iqr9o.xf6pg.gov.si/A has warnings; select the "Denial of existence" DNSSEC option to see them.
  • gov.si/CNAME has warnings; select the "Denial of existence" DNSSEC option to see them.
  • gov.si/CDNSKEY has warnings; select the "Denial of existence" DNSSEC option to see them.

DNSKEY legend

Full legend
SEP bit setSEP bit set
Revoke bit setRevoke bit set
Trust anchorTrust anchor
Download: png | svg
Warning JavaScript is required to make the graph below interactive.
DNSSEC authentication graph