View on GitHub

DNSViz: A DNS visualization tool

gov.gr

DNSSEC options (hide)
  1. |?|
  2. |?|
  3. |?|
  4. |?|
  5. |?|
  6. |?|
  7. |?|
  8. |?|
  9. |?|
  10. |?|
Notices
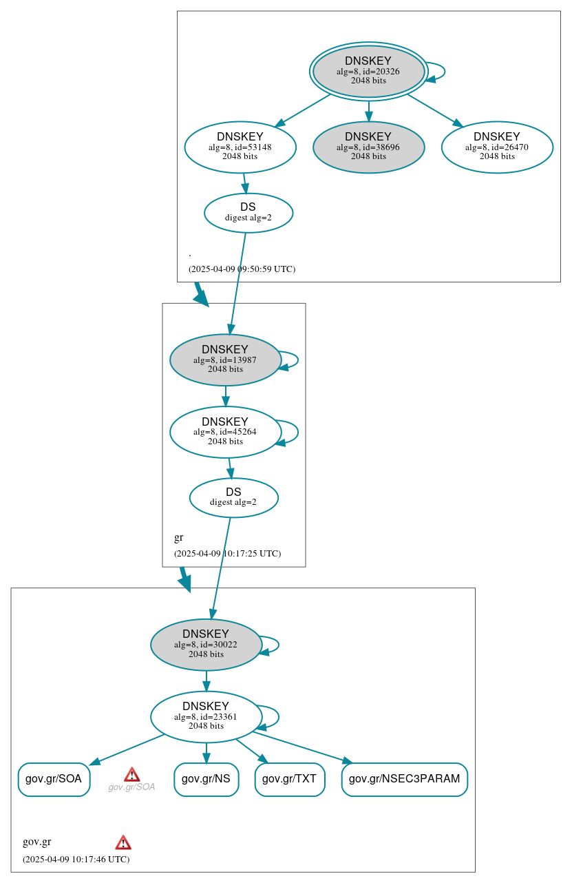
DNSSEC Authentication Chain

RRset statusRRset status

Secure (4)
  • gov.gr/NS
  • gov.gr/NSEC3PARAM
  • gov.gr/SOA
  • gov.gr/TXT

DNSKEY/DS/NSEC statusDNSKEY/DS/NSEC status

Secure (10)
  • ./DNSKEY (alg 8, id 20326)
  • ./DNSKEY (alg 8, id 26470)
  • ./DNSKEY (alg 8, id 38696)
  • ./DNSKEY (alg 8, id 53148)
  • gov.gr/DNSKEY (alg 8, id 23361)
  • gov.gr/DNSKEY (alg 8, id 30022)
  • gov.gr/DS (alg 8, id 30022)
  • gr/DNSKEY (alg 8, id 13987)
  • gr/DNSKEY (alg 8, id 45264)
  • gr/DS (alg 8, id 13987)

Delegation statusDelegation status

Secure (2)
  • . to gr
  • gr to gov.gr

NoticesNotices

Errors (9)
  • gov.gr zone: The server(s) were not responsive to queries over TCP. See RFC 1035, Sec. 4.2. (194.0.4.10, 2001:678:7::4:10)
  • gov.gr/SOA: No response was received from the server over TCP (tried 3 times). See RFC 1035, Sec. 4.2. (194.0.4.10, 2001:678:7::4:10, TCP_-_EDNS0_4096_D_N)
  • gov.gr/CNAME has errors; select the "Denial of existence" DNSSEC option to see them.
  • 47jg0.0qzmf.gov.gr/A has errors; select the "Denial of existence" DNSSEC option to see them.
  • gov.gr/MX has errors; select the "Denial of existence" DNSSEC option to see them.
  • gov.gr/CDS has errors; select the "Denial of existence" DNSSEC option to see them.
  • gov.gr/A has errors; select the "Denial of existence" DNSSEC option to see them.
  • gov.gr/AAAA has errors; select the "Denial of existence" DNSSEC option to see them.
  • gov.gr/CDNSKEY has errors; select the "Denial of existence" DNSSEC option to see them.
Warnings (7)
  • gov.gr/CNAME has warnings; select the "Denial of existence" DNSSEC option to see them.
  • 47jg0.0qzmf.gov.gr/A has warnings; select the "Denial of existence" DNSSEC option to see them.
  • gov.gr/MX has warnings; select the "Denial of existence" DNSSEC option to see them.
  • gov.gr/CDS has warnings; select the "Denial of existence" DNSSEC option to see them.
  • gov.gr/A has warnings; select the "Denial of existence" DNSSEC option to see them.
  • gov.gr/AAAA has warnings; select the "Denial of existence" DNSSEC option to see them.
  • gov.gr/CDNSKEY has warnings; select the "Denial of existence" DNSSEC option to see them.

DNSKEY legend

Full legend
SEP bit setSEP bit set
Revoke bit setRevoke bit set
Trust anchorTrust anchor
Download: png | svg
Warning JavaScript is required to make the graph below interactive.
DNSSEC authentication graph