View on GitHub
gouv.ci
Updated:
2025-06-19 14:25:02 UTC
(
190 days ago
)
Update now
« Previous analysis
|
Next analysis »
Tweet
DNSSEC
Responses
Servers
Analyze
DNSSEC options (
hide
)
|?|
RR types:
--All--
A
AAAA
TXT
PTR
MX
NS
SOA
CNAME
SRV
NAPTR
TLSA
NSEC3PARAM
CDNSKEY
CDS
CAA
|?|
DNSSEC algorithms:
--All--
1 - RSA/MD5
3 - DSA/SHA1
5 - RSA/SHA-1
6 - DSA-NSEC3-SHA1
7 - RSASHA1-NSEC3-SHA1
8 - RSA/SHA-256
10 - RSA/SHA-512
12 - GOST R 34.10-2001
13 - ECDSA Curve P-256 with SHA-256
14 - ECDSA Curve P-384 with SHA-384
15 - Ed25519
16 - Ed448
|?|
DS digest algorithms:
--All--
1 - SHA-1
2 - SHA-256
3 - GOST R 34.11-94
4 - SHA-384
|?|
Denial of existence:
|?|
Redundant edges:
|?|
Ignore RFC 8624:
|?|
Ignore RFC 9276:
|?|
Multi-signer:
|?|
Trust anchors:
Root zone KSK
|?|
Additional trusted keys:
Notices
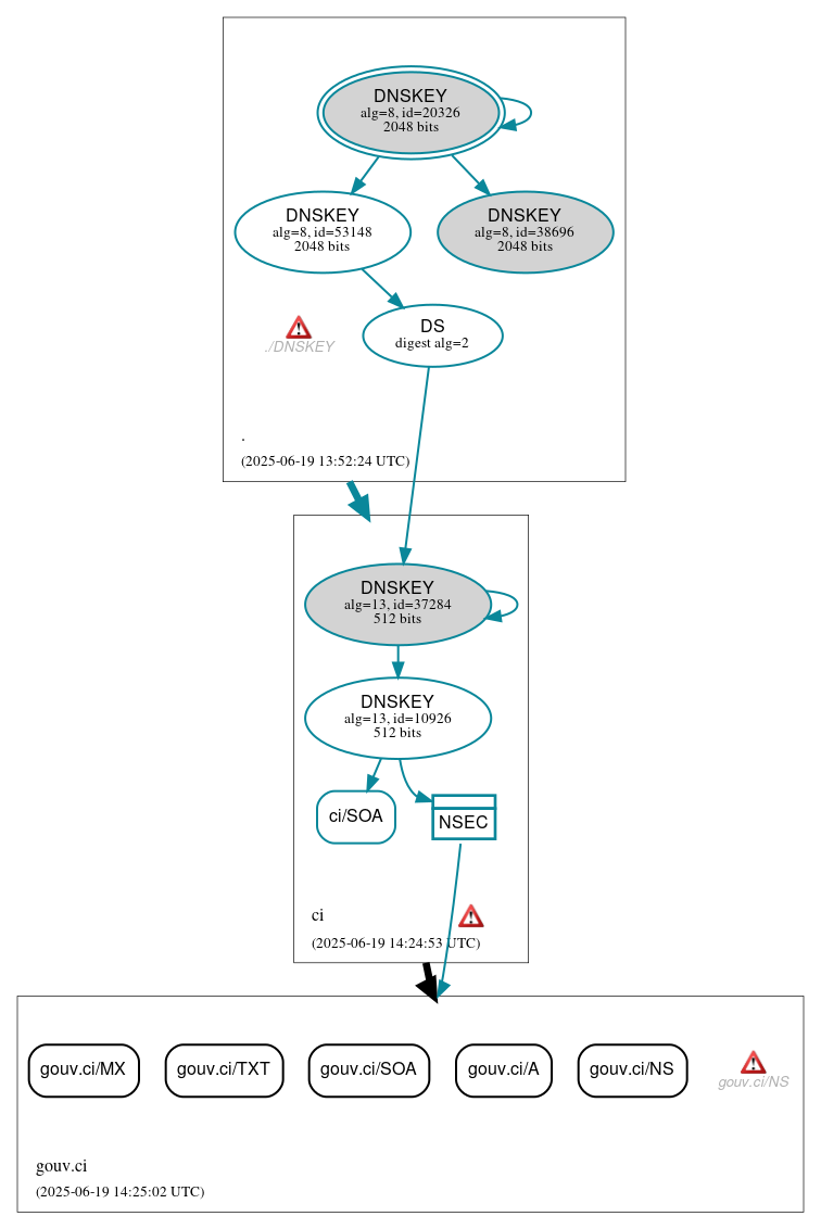
DNSSEC Authentication Chain
RRset status
Insecure
(5)
gouv.ci/A
gouv.ci/MX
gouv.ci/NS
gouv.ci/SOA
gouv.ci/TXT
Secure
(1)
ci/SOA
DNSKEY/DS/NSEC status
Secure
(7)
./DNSKEY (alg 8, id 20326)
./DNSKEY (alg 8, id 38696)
./DNSKEY (alg 8, id 53148)
NSEC proving non-existence of gouv.ci/DS
ci/DNSKEY (alg 13, id 10926)
ci/DNSKEY (alg 13, id 37284)
ci/DS (alg 13, id 37284)
Delegation status
Insecure
(1)
ci to gouv.ci
Secure
(1)
. to ci
Notices
Errors
(3)
./DNSKEY: The response had an invalid RCODE (SERVFAIL). See RFC 1035, Sec. 4.1.1. (2001:500:a8::e, UDP_-_EDNS0_512_D_KN)
ci zone: The server(s) were not responsive to queries over UDP. See RFC 1035, Sec. 4.2. (2001:468:d01:20::80df:2023)
gouv.ci/NS: The response had an invalid RCODE (SERVFAIL). See RFC 1035, Sec. 4.1.1. (128.223.32.35, UDP_-_NOEDNS_)
DNSKEY legend
Full legend
SEP bit set
Revoke bit set
Trust anchor
See also
DNSSEC Debugger
by
Verisign Labs
.
Download:
png
|
svg
JavaScript is required to make the graph below interactive.