View on GitHub

DNSViz: A DNS visualization tool

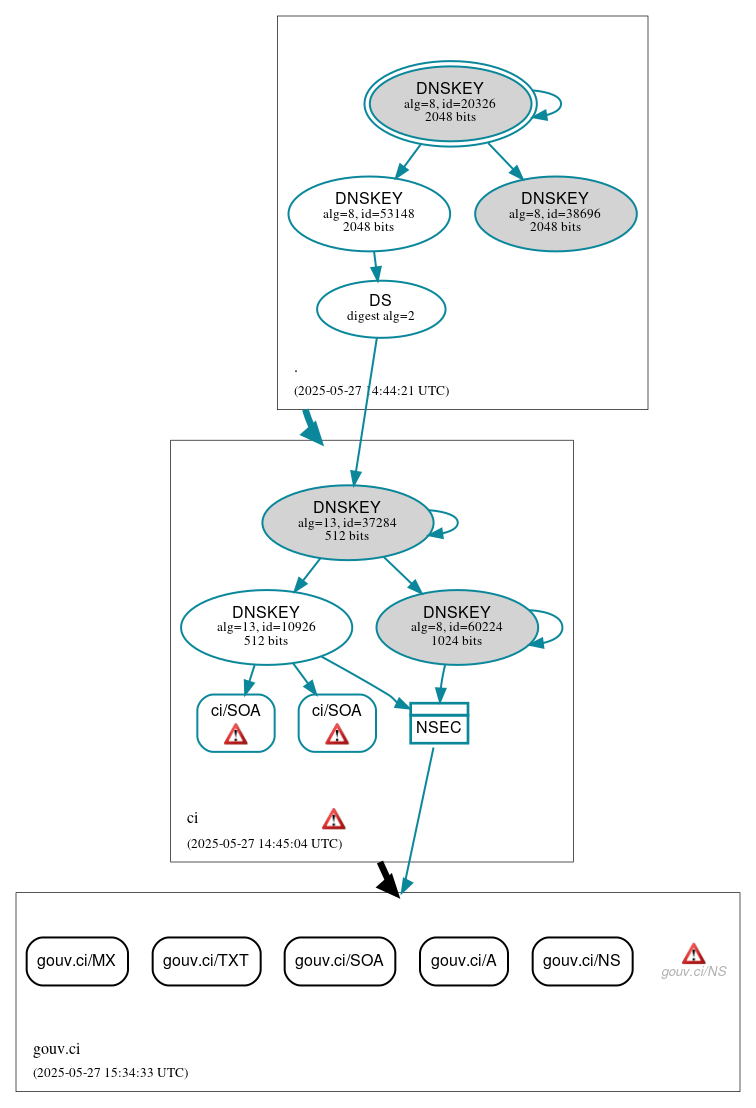
gouv.ci

DNSSEC options (hide)
  1. |?|
  2. |?|
  3. |?|
  4. |?|
  5. |?|
  6. |?|
  7. |?|
  8. |?|
  9. |?|
  10. |?|
Notices
DNSSEC Authentication Chain

RRset statusRRset status

Insecure (5)
  • gouv.ci/A
  • gouv.ci/MX
  • gouv.ci/NS
  • gouv.ci/SOA
  • gouv.ci/TXT
Secure (2)
  • ci/SOA
  • ci/SOA

DNSKEY/DS/NSEC statusDNSKEY/DS/NSEC status

Secure (8)
  • ./DNSKEY (alg 8, id 20326)
  • ./DNSKEY (alg 8, id 38696)
  • ./DNSKEY (alg 8, id 53148)
  • NSEC proving non-existence of gouv.ci/DS
  • ci/DNSKEY (alg 13, id 10926)
  • ci/DNSKEY (alg 13, id 37284)
  • ci/DNSKEY (alg 8, id 60224)
  • ci/DS (alg 13, id 37284)

Delegation statusDelegation status

Insecure (1)
  • ci to gouv.ci
Secure (1)
  • . to ci

NoticesNotices

Errors (5)
  • ci zone: The server(s) were not responsive to queries over UDP. See RFC 1035, Sec. 4.2. (2001:468:d01:20::80df:2023)
  • ci/SOA: The DNSKEY RRset for the zone included algorithm 8 (RSASHA256), but no RRSIG with algorithm 8 covering the RRset was returned in the response. See RFC 4035, Sec. 2.2, RFC 6840, Sec. 5.11. (128.223.32.35, 196.216.168.30, 2001:43f8:120::30, UDP_-_EDNS0_4096_D_KN)
  • ci/SOA: The DNSKEY RRset for the zone included algorithm 8 (RSASHA256), but no RRSIG with algorithm 8 covering the RRset was returned in the response. See RFC 4035, Sec. 2.2, RFC 6840, Sec. 5.11. (192.134.0.49, 196.49.0.84, 204.61.216.120, 2001:500:14:6120:ad::1, 2001:660:3006:1::1:1, UDP_-_EDNS0_4096_D_KN)
  • gouv.ci/NS: The response had an invalid RCODE (SERVFAIL). See RFC 1035, Sec. 4.1.1. (128.223.32.35, UDP_-_NOEDNS_)
  • gouv.ci/DS has errors; select the "Denial of existence" DNSSEC option to see them.

DNSKEY legend

Full legend
SEP bit setSEP bit set
Revoke bit setRevoke bit set
Trust anchorTrust anchor
Download: png | svg
Warning JavaScript is required to make the graph below interactive.
DNSSEC authentication graph