View on GitHub

DNSViz: A DNS visualization tool

google.com

DNSSEC options (hide)
  1. |?|
  2. |?|
  3. |?|
  4. |?|
  5. |?|
  6. |?|
  7. |?|
  8. |?|
  9. |?|
  10. |?|
Notices
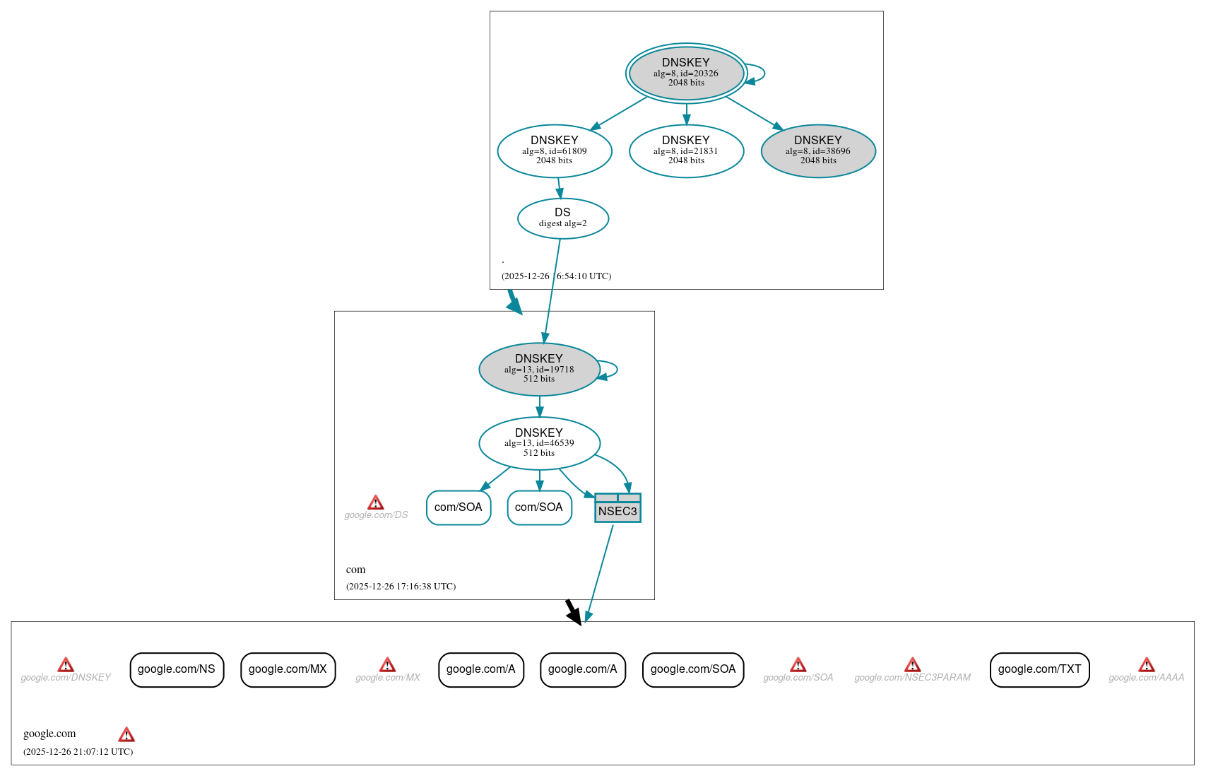
DNSSEC Authentication Chain

RRset statusRRset status

Insecure (6)
  • google.com/A
  • google.com/A
  • google.com/MX
  • google.com/NS
  • google.com/SOA
  • google.com/TXT
Secure (2)
  • com/SOA
  • com/SOA

DNSKEY/DS/NSEC statusDNSKEY/DS/NSEC status

Secure (8)
  • ./DNSKEY (alg 8, id 20326)
  • ./DNSKEY (alg 8, id 21831)
  • ./DNSKEY (alg 8, id 38696)
  • ./DNSKEY (alg 8, id 61809)
  • NSEC3 proving non-existence of google.com/DS
  • com/DNSKEY (alg 13, id 19718)
  • com/DNSKEY (alg 13, id 46539)
  • com/DS (alg 13, id 19718)

Delegation statusDelegation status

Insecure (1)
  • com to google.com
Secure (1)
  • . to com

NoticesNotices

Errors (12)
  • google.com zone: The server(s) were not responsive to queries over TCP. See RFC 1035, Sec. 4.2. (216.239.32.10, 216.239.34.10, 2001:4860:4802:36::a)
  • google.com/AAAA: No response was received from the server over UDP (tried 3 times). See RFC 1035, Sec. 4.2. (216.239.32.10, 216.239.34.10, 216.239.36.10, 216.239.38.10, 2001:4860:4802:32::a, 2001:4860:4802:34::a, 2001:4860:4802:36::a, 2001:4860:4802:38::a, UDP_-_EDNS0_4096_D_KN)
  • google.com/DNSKEY: No response was received from the server over UDP (tried 2 times). See RFC 1035, Sec. 4.2. (216.239.32.10, 216.239.34.10, 216.239.36.10, 216.239.38.10, 2001:4860:4802:32::a, 2001:4860:4802:34::a, 2001:4860:4802:36::a, 2001:4860:4802:38::a, UDP_-_EDNS0_512_D_KN)
  • google.com/DS: No response was received from the server over UDP (tried 3 times). See RFC 1035, Sec. 4.2. (192.48.79.30, 2001:500:d937::30, 2001:502:8cc::30, UDP_-_EDNS0_4096_D_KN)
  • google.com/MX: No response was received from the server over UDP (tried 2 times). See RFC 1035, Sec. 4.2. (216.239.32.10, 216.239.34.10, 216.239.36.10, 216.239.38.10, 2001:4860:4802:32::a, 2001:4860:4802:34::a, 2001:4860:4802:36::a, 2001:4860:4802:38::a, UDP_-_EDNS0_512_D_KN)
  • google.com/NSEC3PARAM: No response was received from the server over UDP (tried 3 times). See RFC 1035, Sec. 4.2. (216.239.32.10, 216.239.34.10, 216.239.36.10, 216.239.38.10, 2001:4860:4802:32::a, 2001:4860:4802:34::a, 2001:4860:4802:36::a, 2001:4860:4802:38::a, UDP_-_EDNS0_4096_D_KN)
  • google.com/SOA: No response was received from the server over TCP (tried 2 times). See RFC 1035, Sec. 4.2. (216.239.32.10, 216.239.34.10, 2001:4860:4802:36::a, TCP_-_EDNS0_4096_D_N)
  • google.com/SOA: No response was received from the server over UDP (tried 3 times). See RFC 1035, Sec. 4.2. (216.239.32.10, 216.239.34.10, 216.239.36.10, 216.239.38.10, 2001:4860:4802:32::a, 2001:4860:4802:34::a, 2001:4860:4802:36::a, 2001:4860:4802:38::a, UDP_-_EDNS0_4096_D_KN, UDP_-_EDNS0_4096_D_KN_0x20)
  • o0gnw.godmq.google.com/A has errors; select the "Denial of existence" DNSSEC option to see them.
  • google.com/CNAME has errors; select the "Denial of existence" DNSSEC option to see them.
  • google.com/DS has errors; select the "Denial of existence" DNSSEC option to see them.
  • google.com/DNSKEY has errors; select the "Denial of existence" DNSSEC option to see them.

DNSKEY legend

Full legend
SEP bit setSEP bit set
Revoke bit setRevoke bit set
Trust anchorTrust anchor
Download: png | svg
Warning JavaScript is required to make the graph below interactive.
DNSSEC authentication graph