View on GitHub
gob.es
Updated:
2024-11-07 17:25:26 UTC
(
483 days ago
)
Go to most recent »
« Previous analysis
|
Next analysis »
Tweet
DNSSEC
Responses
Servers
Analyze
DNSSEC options (
hide
)
|?|
RR types:
--All--
A
AAAA
TXT
PTR
MX
NS
SOA
CNAME
SRV
NAPTR
TLSA
NSEC3PARAM
CDNSKEY
CDS
CAA
|?|
DNSSEC algorithms:
--All--
1 - RSA/MD5
3 - DSA/SHA1
5 - RSA/SHA-1
6 - DSA-NSEC3-SHA1
7 - RSASHA1-NSEC3-SHA1
8 - RSA/SHA-256
10 - RSA/SHA-512
12 - GOST R 34.10-2001
13 - ECDSA Curve P-256 with SHA-256
14 - ECDSA Curve P-384 with SHA-384
15 - Ed25519
16 - Ed448
|?|
DS digest algorithms:
--All--
1 - SHA-1
2 - SHA-256
3 - GOST R 34.11-94
4 - SHA-384
|?|
Denial of existence:
|?|
Redundant edges:
|?|
Ignore RFC 8624:
|?|
Ignore RFC 9276:
|?|
Multi-signer:
|?|
Trust anchors:
Root zone KSK
|?|
Additional trusted keys:
Notices
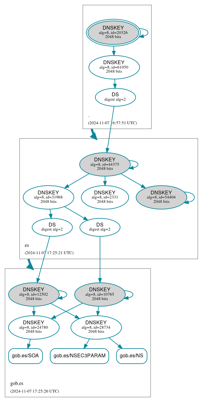
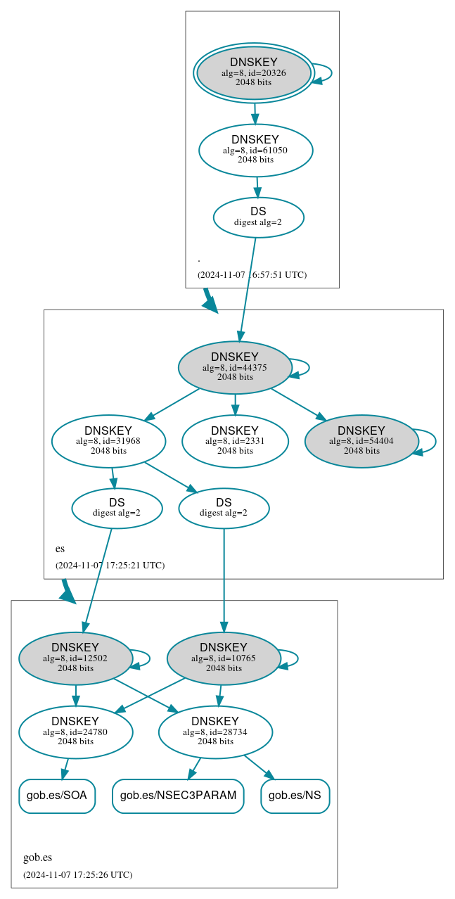
DNSSEC Authentication Chain
RRset status
Secure
(3)
gob.es/NS
gob.es/NSEC3PARAM
gob.es/SOA
DNSKEY/DS/NSEC status
Secure
(13)
./DNSKEY (alg 8, id 20326)
./DNSKEY (alg 8, id 61050)
es/DNSKEY (alg 8, id 2331)
es/DNSKEY (alg 8, id 31968)
es/DNSKEY (alg 8, id 44375)
es/DNSKEY (alg 8, id 54404)
es/DS (alg 8, id 44375)
gob.es/DNSKEY (alg 8, id 10765)
gob.es/DNSKEY (alg 8, id 12502)
gob.es/DNSKEY (alg 8, id 24780)
gob.es/DNSKEY (alg 8, id 28734)
gob.es/DS (alg 8, id 10765)
gob.es/DS (alg 8, id 12502)
Delegation status
Secure
(2)
. to es
es to gob.es
Notices
Errors
(8)
gob.es/A has errors; select the "Denial of existence" DNSSEC option to see them.
gob.es/CDS has errors; select the "Denial of existence" DNSSEC option to see them.
gob.es/MX has errors; select the "Denial of existence" DNSSEC option to see them.
fa807.7gl2m.gob.es/A has errors; select the "Denial of existence" DNSSEC option to see them.
gob.es/TXT has errors; select the "Denial of existence" DNSSEC option to see them.
gob.es/CNAME has errors; select the "Denial of existence" DNSSEC option to see them.
gob.es/AAAA has errors; select the "Denial of existence" DNSSEC option to see them.
gob.es/CDNSKEY has errors; select the "Denial of existence" DNSSEC option to see them.
Warnings
(8)
gob.es/A has warnings; select the "Denial of existence" DNSSEC option to see them.
gob.es/CDS has warnings; select the "Denial of existence" DNSSEC option to see them.
gob.es/MX has warnings; select the "Denial of existence" DNSSEC option to see them.
fa807.7gl2m.gob.es/A has warnings; select the "Denial of existence" DNSSEC option to see them.
gob.es/TXT has warnings; select the "Denial of existence" DNSSEC option to see them.
gob.es/CNAME has warnings; select the "Denial of existence" DNSSEC option to see them.
gob.es/AAAA has warnings; select the "Denial of existence" DNSSEC option to see them.
gob.es/CDNSKEY has warnings; select the "Denial of existence" DNSSEC option to see them.
DNSKEY legend
Full legend
SEP bit set
Revoke bit set
Trust anchor
See also
DNSSEC Debugger
by
Verisign Labs
.
Download:
png
|
svg
JavaScript is required to make the graph below interactive.